Сегодняшний день уже немыслим без микропроцессорной техники. Микроконтроллеры применяются не только в звуковоспроизводящей и радиоприемной аппаратуре, но и в бытовых устройствах: холодильниках, электрических плитах, стиральных машинах и даже пылесосах.Многие электрические схемы на основе микроконтроллеров (например, платы контроллеров стиральных машин) практически идентичны. Отличаются только управляющие программы, хранящиеся в памяти микроконтроллеров. Для большинства радиолюбителей и ремонтников запись этих программ в память микроконтроллера остается проблемой.Она заключается не в том, как записать данные в ту или иную микросхему, а в возможности работы с максимальным количеством типов микросхем. Для этих целей выпускаются универсальные программаторы, но основным их недостатком является достаточно высокая цена.
С целью устранения подобной проблемы компания МАСТЕР КИТ разработала комплект наборов для сборки универсального программатора модульной конструкции, который позволяет программировать большинство представленных на российском рынке микросхем памяти и микроконтроллеров. Основная его особенность заключается в том, что в нем имеется так называемый базовый блок (ББ), а к нему уже подключаются сменные платы - адаптеры. Набор для самостоятельной сборки ББ имеет код NM9215, а адаптеров - NM9216/1-4. Через ББ осуществляется стыковка COM-порта PC-совместимого компьютера с платами-адаптерами, разработанными под конкретный тип программируемых микросхем (один из наборов серии NM9216).Перечень типов интегральных микросхем, с которыми может работать программатор, приведен в таблице.
Таблица 1
| Назначение | Типы микросхем |
| Микроконтроллеры ATMEL с архитектурой 8051 | AT89S8252, AT89S53 micro |
| Микроконтроллеры ATMEL с архитектурой AVR 8 Bit RISC | AT90S1200, AT90S2313, AT90S2323, AT90S2333, AT90S2343,AT90S4414, AT90S4433, AT90S4434, AT90S8515, AT90S8534,AT90S8535;ATmega16, ATmega64, ATmega32, ATmega162, ATmega 169,ATmega8515, ATmega8535;ATtiny12, ATtiny15 |
| PIC-микроконтроллеры Microchip | 12C508/509 micro и 12C671/672 micro;16C84/16F84micro;16F873/874/876/877 и 16F84A micro;16F873A/874A/876A/877A;16F627/628 micro |
| EEPROM (ЭСППЗУ) | 25010, 25020, 25040;MDA2061/MDA2062;NVM3060;SDE2506, SDE2516, SDE2526;SDA2546, SDA2586, SDA3546, SDA3586;X2444, X2445 |
| ЭСППЗУ с интерфейсом SPI | 25080, 25160, 25320, 25640, 25128, 25256;25642, 95640 |
| ЭСППЗУ с интерфейсом I2C | 24C01, 24C02, 24C04, 24C08, 24C16;24C32, 24C64, 24C65,24C128, 24C256, 24C512, 24C325, 24C645;AT17C65, AT17C128, AT17C256,AT17C512, AT17C010 |
| ЭСППЗУ Microwire | 93C06, 93C46, 93C56, 93C57, 93C66, 93C76, 93C86;93C13 (как 93C06), 93C14 (как 93C46) |
Внешний вид собранного базового блока NM9215 представлен на рис. 1, платы адаптера NM9216/1 - на рис. 2, а принципиальная электрическая схема ББ - на рис. 3.

Рис. 1. Внешний вид собранного базового блока NM9215

Рис. 2. Платы адаптера NM9216/1

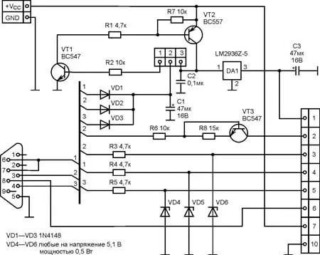
Рис. 3. Принципиальная электрическая схема ББ
Электрическая схема ББ состоит из стабилизатора напряжения (DA1) и преобразователя уровня.Съемная перемычка JMP1 позволяет выбрать тип источника питания ББ. В положении перемычки 1-2 ББ питается от внешнего источника питания (подключается через соединитель ХР2), а в положении 2-3 ? от СОМ-порта компьютера (подключается через соединитель ХР1.
В первом случае сигналы с выв. 3, 4, 6, 7 СОМ-порта компьютера поступают на выпрямительные диоды VD1-VD3. В точке соединения их катодов формируется постоянное напряжение, пульсации которого сглаживаются конденсатором С1. Поскольку перемычка JMP1 находится в положении 1-2, база транзистора VT1 через резистор R2 оказывается смещенной относительно эмиттера в прямом направлении. Транзистор открывается, соединяя базу транзистора VT2 через резистор R1 с общей шиной схемы. Переход эмиттер-база VT2 оказывается смещенным в прямом направлении, поэтому транзистор также открывается. Напряжение питания от внешнего источника поступает через открытый транзистор VT2 на вход стабилизатора напряжения DA1, а с его выхода на конт. 1 выходного соединителя ХР3.
Использование внешнего источника питания вызвано тем, что при программировании некоторых типов интегральных микросхем тока источника ? COM-порта ? бывает недостаточно.Если же при программировании микросхемы внешний блок питания не требуется, перемычку JMP1 необходимо установить в положение 2-3. База транзистора VT1 в этом случае не подключена, поэтому транзистор VT2 заперт и, если даже соединитель XP2 находится под напряжением, это не повлияет на работу базового блока программатора.Преобразователь уровней сигнала необходим для согласования логических уровней СОМ-порта с уровнями ТТЛ. Работа преобразователя основана на действии стабилизирующих цепей, состоящих из пар резисторов и стабилитронов: R3VD6, R4VD5, R5VD4. На выв. 3-5 соединителя ББ ХР3 присутствуют уже логические уровни ТТЛ.К ББ подключаются платы-адаптеры (один из наборов NM9216).
Для работы с программатором можно использовать доступное, в том числе и Интернете, программное обеспечение, например „PonyProg 2000” (официальный сайт разработчика www.lancos.com). На этом сайте можно найти подробный список программируемых микроконтроллеров и полное программное обеспечение для их прошивки.
Источники
- Г. Ганичев. Инструкции по наборам NM9215, NM9216/xx.
- Каталог МАСТЕР КИТ ? 2004 г.
