Микросхема STR S5706 – это регулятор напряжения, выполненный в корпусе ZIP-9 (Zigzag-In-line Packageс 9 ножками). Микросхема предназначена для быстрого построения компактных импульсных блоков питания в составе бытовой аппаратуры. Наибольшее распространение получила в блоках питания для телевизоров.
Применение импульсных стабилизаторов (SMPS) напряженияв блоках питания с обратной связью повышает надёжность и стабильность питания, обеспечивает отсутствие резких импульсов и улучшает взаимодействие внешних схем с ИБП.
Особенности STRS5706
- Встроенная защита по току.
- Есть защита от перегрева, перенапряжения и от пониженного напряжения.
- Оптимальное время задержки включения и отключения заданы производителем (корректировка не нужна).
- Использование косвенной обратной связи в БП снижает количество элементов обвязки для этой микросхемы.
- При бездействии микросхема переходит в режим ожидания, что снижает объём потребляемой энергии.
- Архитектура микросхемы способствует снижению уровня помех и в целом повышает эффективность работы.

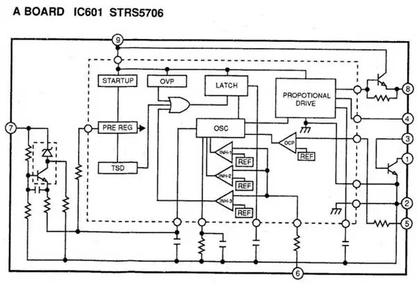
Рис. 1. STRS5706
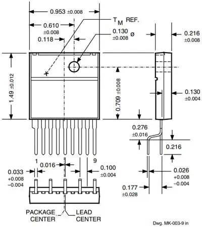
Внешний вид

Рис. 2. Внешний вид микросхемы

Рис. 3. Чертёж микросхемы
Назначение контактов
Ножки с первой по третью – это биполярный транзистор (1 - коллектор, 2 - эмиттер, 3 - база).
Контакты 4 и 8 – задающий генератор (4 – синхронизация, 8 – управление).
5 ножка – защита по току.
6 – запрет (нужен для контроля блока питания по уровню напряжения).
7 и 8 – ШИМ (7 – обратная связь, 9 – питание).
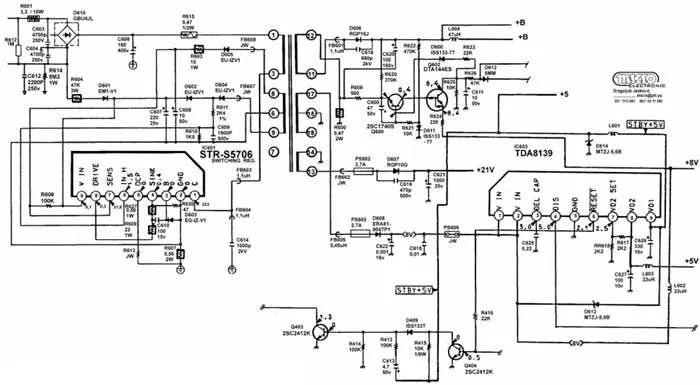
Типовая схема включения
Микросхема STRS5706 применяется для построения типовых импульсных блоков питания, поэтому производитель предполагает стандартное включение и типовую обвязку, как на схеме ниже.
Рис. 4. Типовая схема включения микросхемы
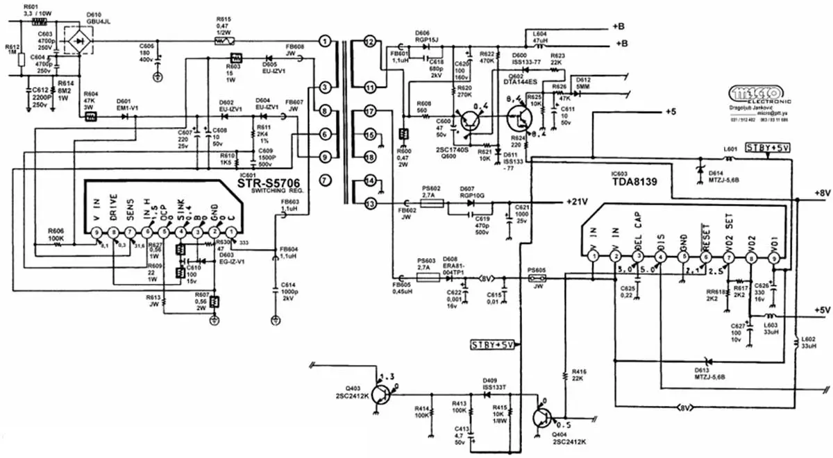
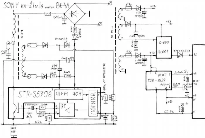
Многие мастера, занимающиеся ремонтом бытовой техники, встречают STRS5706 в составе блоков питания телевизоров SONYKV-M2181KR, а также в серии других телевизоров TRINITRON, в которых установлено шасси БП – BE4.
Схема шасси BE-4. Упрощённый вариант.
Рис. 5. Схема шасси BE-4
Более детальная схема БП – в приложенном PDF-файле, архив которого можно скачать здесь.
Можно ли заменить STRS5706на STRS5707?
Микросхемы совместимы по габаритам и по назначению контактов. Полная замена 1 на 1 в большинстве случаев возможна без каких-либо последствий.
Наиболее проблемный компонент микросхемы – биполярный транзистор. Если в процессе измерения его показателей выявляется выход из строя, возможна замена по такому образцу.

Рис. 6. Вариант замены элементов
Но лучше всего заменить элемент на исправный полностью.
Автор: RadioRadar


