Микросхема STR W6754 – это универсальный квазирезонансный (импульсный) регулятор напряжения с обратной связью, который может работать с входным током мощностью до 100 Вт. Эта микросхема применяется для быстрого построения эффективных ИБП/SMPS (импульсных блоков питания).
Особенности STR W6754
Микросхема уже имеет в составе интегрированное управление первичным напряжением (схема с лавинным питанием МОП-транзисторов).
- Благодаря построению на базе полевого транзистора, STR W6754 обладает низким уровнем шума (эффект особо хорошо проявляется при очень низких частотах) и обеспечивает максимально плавное переключение.
- Функция нижнего пропуска минимизирует увеличение рабочей частоты при небольших нагрузках (чтобы повысить эффективность всей системы питания во всём диапазоне нагрузок).
- Охватывает диапазон мощности ниже 160 Вт для 230 В переменного тока на входе. Или 100 Вт для универсального входа (от 85 до 264 В переменного тока).
- Эта микросхема может использоваться в различных устройствах: от DVD и VCR-плееров до адаптеров переменного тока в сотовых телефонах и цифровых камерах.
- Есть автоматический режим ожидания (функция, которая запускается самой микросхемой, при этом существенно уменьшается потребляемая мощность, особенно на небольших нагрузках).
- Есть режим ожидания, запускаемый по управляющему сигналу (вы можете снизить мощность вручную или по сигналу от другого узла прибора).
- Есть несколько вариантов встроенной защиты, в том числе: гарантия отсутствия лавинного эффекта для MOSFET, циклическое ограничение тока, блокировка пониженного напряжения с гистерезисом и защита от перенапряжения (защищает источник питания во время перегрузки или неисправности).
- Защита от перенапряжения активируется после небольшой задержки. Защёлка может быть сброшена путем включения источника питания.
- Низкий пусковой ток и режим ожидания с низким энергопотреблением.
Основные характеристики и преимущества
- Прочный МОП-транзисторна 650 В
- Упрощенное поглощение перенапряжения
- Не требуется снижение VDSS
- 0,96 Ω Максимальное значение rDS (включено)
- Два режима работы с автоматическим переключением (квазирезонансный режим для нормальной работы и пакетный режим для работы в режиме ожидания или при легких нагрузках)
- Автоматический или ручной запуск в режиме ожидания
- Входная мощность <0,1 Вт без нагрузки
- Низкий рабочий ток (около 6 мА)
- Функция автоматического смещения
- Стабильная операция активации без создания помех
- Внутренняя цепь таймера выключения
- Встроенный привод постоянного напряжения
- Несколько защит (импульсная защита от перегрузки по току, защита от перегрузки с автоматическим восстановлением, фиксирующая защита от перенапряжения, блокировка пониженного напряжения с гистерезисом)
- Соответствует RoHS (не содержит вредных веществ)
Внешний вид и размеры
STR-W6754 поставляется в полностью отлитом пластиковом корпусе высокой мощности в формате TO-220 с фланцем.

Рис. 1. Микросхема STR W6754
А так выглядит сама микросхема вживую.

Рис. 2. Внешний вид микросхемы STR W6754
Назначение контактов
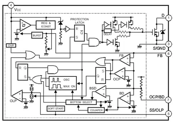
Функциональная схема, соотнесённая с контактами микросхемы.

Рис. 3. Функциональная схема микросхемы STR W6754
1. D – сток встроенного полевого транзистора.
2. (отсутствует)
3. S/GND – общий контакт (исток полевого транзистора).
4. Vcc – вход для управляющего напряжения.
5. SS/OLP – мягкийстарт (SoftStart).
6. FB – контакт обратной связи.
7. OCP/BD – контроль нижнего порога напряжения (Over Current Protection/Bottom Detection)
Типовая схема включения
Производитель приводит общую для всей серии STRW675X схему включения.

Рис. 4. Схема включения
Эта микросхема используется в составе многих шасси популярных марок телевизоров, например, в LG CT-21S45VE или в шасси GP-3 (телевизор Panasonic TC-21Z88RQ) (полные схемы шасси находится здесь).
Замена / аналоги STR W6754
На замену могут подойти любые другие микросхемы из серии STR W6750 (например, W6753 или W6756).
Если позволяет выходная мощность, можно рассмотреть микросхемы из серии STR-W6550. Но здесь может потребоваться изменение обвязки.
Автор: RadioRadar
