Микросхема TDA2006 представляет собой усилитель мощности (УМ) с двуполярным питанием класса AB, спроектированный для использования в различных типах бытовой аудиоаппаратуры.
Цоколёвка
TDA 2006 выпускается производителем ST Microelectronics преимущественно в корпусе TO-220-5.
Назначение контактов обозначено на рисунке ниже.

Рис. 1. Назначение контактов
Под "Корпусом" понимается контакт, на который подаётся отрицательное напряжение.
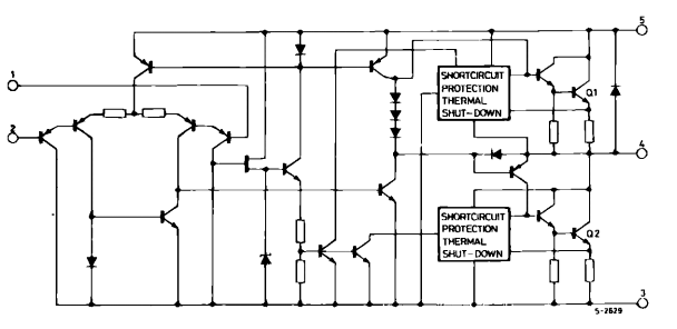
Принципиальная схема для понимания логики работы.

Рис. 2. Принципиальная схема
Характеристики
На что стоит обратить внимание при использовании данной микросхемы:
- Питание – минимум 6 В, максимум – 15 В.
- Напряжение на выходе – не более 12 В.
- Сила тока на выходе (пиково) – до 3 А.
- Выходная мощность – для 4-омной нагрузки до 12 Вт, для 8-омной – до 8 Вт.
- Защита по перегреву срабатывает на отметке 145 °С.
- Рабочий диапазон частот – 20-10000 Гц.
Более подробные вольтамперные характеристики TDA2006 с графиками и допусками можно найти в даташите (скачать).
Аналоги
В случае отсутствия в продаже, микросхема может легко замениться на прямые или неполные аналоги как отечественного, так и иностранного производства.
Например:
- A2030 (в том числе модификации H и V, а также аналоги из серии TDA2030),
- Другие микросхемы из серии (TDA2006H и TDA2006V),
- B165,
- ULN3751Z,
- K174UN19,
- ECG1378 или 1380,
- Серия NTE (1378 или 1380),
- ЦРС1238Н,
- L165, а также L1651 и LM1875T,
- SK7706 или 9251.
Схемы включения
Производитель приводит следующие типовые варианты использования своей микросхемы.
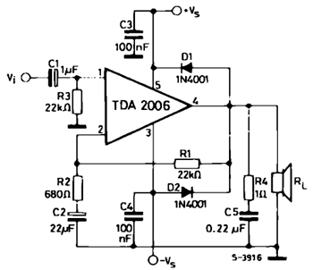
Стандартный.

Рис. 3. Стандартный тип использования микросхемы TDA 2006
С раздельным питанием.

Рис. 4. Использование микросхемы TDA 2006 с раздельным питанием
С однополярным питанием.

Рис. 5. Использование микросхемы TDA 2006 с диполярным питанием
Мостовой вариант для 8-омного динамика (совокупная мощность 24 Вт).

Рис. 6. Мостовой вариант для 8-омного динамика
Другие варианты усилителей своими руками
Проверенный временем, собранный уже неоднократно.

Рис. 7. Схема усилителя
Здесь применяется однополярное питание – 18 В, максимальная мощность – до 12 Вт.
Для удобства имеется светодиодный индикатор питания.
Схема защищена от коротких замыканий и перегрева.
В остальном – соответствует рекомендациям включения от производителя.
При проектировании печатной платы следует разместить микросхему так, чтобы она могла быть установлена на радиатор – то есть сместить к краю текстолита.
Автор: RadioRadar
