TDA7266SA – это микросхема, реализующая функционал двуканального низкочастотного усилителя мощности (так называемый УНЧ), работающего в режиме AB (двухтактное усиление на каскадах).
Производством усилителей TDA7266 занимались сразу два бренда: STMicroelectronics и Unisonic Technologies. Однако, наибольшее распространение получила продукция STM.
Впервые чип был представлен в 2003 году, для многих задач он актуален и по сей день.
Внешний вид
Усилитель TDA7266SA исполняется только в корпусе Clipwatt-15. С внешним видом микросхемы можно ознакомиться на изображении ниже.

Рис. 1. Внешний вид микросхемы
Вес микросхемы 1,92 грамма, точные размеры можно найти в даташите (смотри вложения ниже). Общие габариты можно описать так: 19,85x17,95x3,35 мм (ножки учитываются только в длине).
Цоколевка TDA7266SA выглядит так.

Рис. 2. Цоколевка TDA7266SA
Пример монтажа на плате.

Рис. 3. Монтаж на плате
Типовые схемы включения
Изначально усилитель разрабатывался как устройство, способное взаимодействовать с микропроцессорами. Поэтому предусмотрены пины для получения команд ST-BY (включить/выключить питание) и Mute (выключить звук). Предполагалась совместная работа с LCD-дисплеями, материнскими платами, портативными радиоприёмниками и телевизорами.
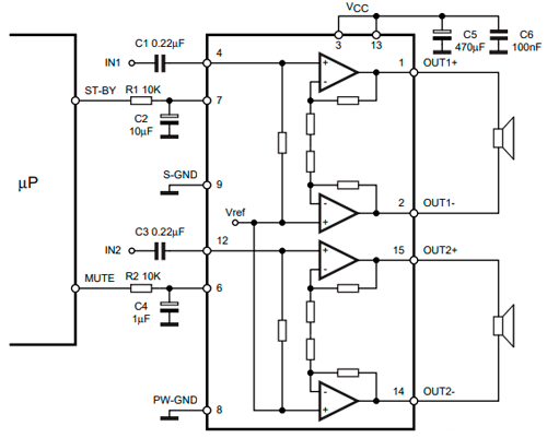
Схема подключения к микропроцессорам представлена ниже.

Рис. 4. Схема подключения к микропроцессорам
Для понимания логики работы с управляющими сигналами лучше всего ознакомиться со следующей диаграммой.

Рис. 5. Управляющие сигналы
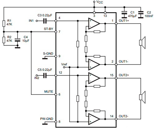
Вместе с тем, TDA7266SA может работать и автономно (без использования микропроцессоров), тогда схема включения усилителя будет выглядеть так.

Рис. 6. Схема включения усилителя
Здесь по сути всегда подаётся логическая единица на управляющие входы.
Технические характеристики
Преимуществами микросхемы TDA7266SA можно назвать следующие:
1.Требуется минимум внешних компонентов для сборки полноценного двуканального стереоусилителя мощности.
2.Каждый канал может отдавать до 7 ватт мощности.
3.Нет начальной загрузки и встроенных конденсаторов, последние вынесены в качестве внешних элементов.
4.Имеются элементы ввода, по которым доступно управление с микропроцессоров, но микросхема может работать и автономно.
5.TDA7266SA оснащена встроенной защитой от перегрева и коротких замыканий.
6.Широкий диапазон рабочих напряжений – от 3,5 до 18 Вольт.
Другие технические характеристики:
- Чип может рассеивать мощность до 20000 мВт (20 Вт);
- Рабочая температура не должна превышать 70°С (минимальная - 0°С);
- Нелинейные искажения с шумом не превышают 0,05%;
- Коэффициент усиления (согласованный) составляет около 26 дБ;
- Сопротивления нагрузки (динамиков) предполагается в 8 Ом.
Более подробно с техническими параметрами и графиками можно ознакомиться в даташите (смотри файлы для загрузки ниже).
Аналоги
В первую очередь в качестве полной альтернативы можно рассмотреть продукцию того же производителя:
1.Исходная серия TDA7266 с буквами в конце S, M, MA, B,
2.Альтернативная серия TDA7297SA и TDA7297.
Они могут отличаться максимальной мощностью и другими незначительными деталями. При этом будут полностью совместимы по выводам.
По функционалу - следует искать другие готовые двуканальные усилители мощности (это очень большой пласт микросхем)
Даташит
Скачать инструкцию производителя и подробные технические характеристики TDA7266SA можно здесь (на английском языке).
Автор: RadioRadar
