Для внутрисхемного программирования микроконтроллеров (МК) семейства AVR по последовательному каналу применяется множество разнообразных программаторов. В большинстве случаев для программирования и отладки МК непосредственно в устройстве достаточно подключить программатор к разъёму, находящемуся на плате рядом с МК, и загрузить программу. Но что делать, если габариты устройства или схемотехническое решение не позволяют подключать программатор непосредственно к МК?
Для этого используют различные панели-переходники и МК программируют заранее перед установкой на плату. Иногда на них приходится монтировать кварцевый резонатор с конденсаторами или внешние RC-цепи. Для каждого типа МК зачастую необходима своя схема включения. В Интернете есть много примеров таких устройств с чертежами для самостоятельного изготовления, но их возможности ограничены числом типов программируемых микросхем или отсутствием возможности выбора источника тактового сигнала. Также эти устройства привязаны к одному программатору, что тоже ограничивает их возможности.
Описываемое устройство-адаптер представляет собой универсальную плату, на которой расположены семь панелей для установки наиболее часто используемых МК в корпусах DIP-8, DIP-14, DIP-20, DIP-28 и DIP-40, ATtiny24, ATtiny26, ATtiny2313, ATtinyl 2, ATmega16, ATmega8515, ATmega8 и ATmega328. Кроме самих панелей, на плате есть возможность подключать различные элементы для задания тактовой частоты: кварцевый резонатор на частоту 4 МГц, внешний кварцован-ный тактовый генератор на частоту 8 МГц или задающую RC-цепь с номиналами на частоту около 8 МГц. Питание на адаптер поступает от программатора, поэтому сам адаптер в дополнительных источниках питания не нуждается.
Также этот адаптер может выручить в случае неправильной установки fuse-битов, отвечающих за источник тактового сигнала, - так называемое "залочивание" микроконтроллера, когда он тактируется от внешнего генератора или в ситуации, когда используется внутренний RC-генератор (заводская установка для многих МК), а МК переключили на внешнюю RC-цепь или кварцевый резонатор. Для выбора вариантатактирования на плате есть двухрядный восьмиштырьковый разъём, на котором перемычками (джамперами) устанавливают источник для тактового сигнала МК.
Также на плате адаптера расположены сразу два разъёма для программаторов: десятиконтактный - для серийного USBASP и шестиконтактный - для самодельного программатора Громова. Это решение позволило расширить возможности адаптера и программировать МК с помощью несколь ких программ, таких как AVRDUDE PROG, UniProf и Algorithm " Builder. Если одна из программ не поддерживает используемый МК, то его можно без труда "прошить" с помощью другой программы. Например, как в случае с МК ATtiny12.
Схема универсального адаптера представлена на рис. 1.

Рис. 1. Схема универсального адаптера
Он содержит несколько DIP-панелей. Панель XS1 - восемь выводов, XS6 - 14 выводов, XS5 и XS7 - 20 выводов, XS2 - 28 выводов и XS3, XS4 - 40 выводов. Все они объединены между собой параллельно по питанию, линиям программирования и тактовым сигналам. Внешние частотозадающие элементы коммутируются перемычками S1-S4. Если нужно использовать внешний генератор, устанавливают перемычку S1, для использования RC-цепи устанавливают перемычку S2, а если же исполь-зуется внешний кварцевый резонатор, устанавливают перемычки S3 и S4. Цепь индикации напряжения +5 В выполнена на светодиоде HL1 и резисторе R4.
Схема задающего генератора выполнена по схеме Пирса [1] на транзисторе VT1, кварцевом резонаторе ZQ1, элементах R1, R3, C1 и С2. Этот генератор устойчиво работает в диапазоне частот 1...20 МГц. Кварцевый резонатор ZQ1 может быть из этого диапазона частот. Налаживание генератора заключается в подборе резистора R3 по устойчивому запуску генератора. Работу генератора контролируют осциллографом.
Второй вариант тактирования для некоторых типов МК - от внешней RC-цепи. Для этого предусмотрены элементы R2 и C3. Номиналы этих элементов можно рассчитать, используя формулу f = 1/(3RC) [2], где R - сопротивление резистора R2 в омах; С - ёмкость конденсатора C3 в фарадах; f - частота в герцах. Номиналы задающей цепи R2C3 в авторском варианте подобраны для частоты около 8 МГц.
Третий вариант тактирования выполнен по стандартной схеме на элементах ZQ2, C4 и C5 [2].
Для изъятия микросхем из панелей адаптера очень удобно пользоваться специальным экстрактором для микросхем в DIP-корпусах (рис. 2). Микросхемы в узких корпусах с его помощью вынимаются без проблем. Главное, чтобы при установке МК оставить зазор в 1 мм между его корпусом и панелью. Для уменьшения усилия извлечения МК в больших корпусах можно удалить неиспользуемые контакты из панелей XS3 и XS4.

Рис. 2. Экстрактор для микросхем в DIP-корпусе
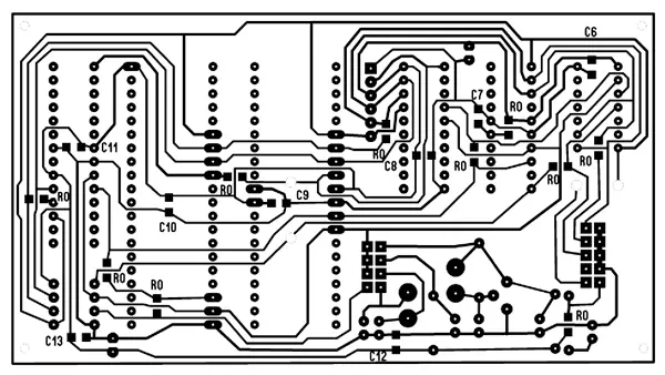
Печатная плата адаптера размерами 120x65 мм выполнена из одностороннего фольгированного стеклотекстолита толщиной 1,5...2 мм. Чертёж печатной платы представлен на рис. 3. Он адаптирован под известную технологию ЛУТ и выполнен в бесплатной программе SprintLayout6. На плате присутствуют две проволочные перемычки, установленные со стороны панелей, и десять SMD-перемычек типоразмера 1206, которые обозначены на рис. 3 как R0. Слой "медь верх" не используется и не печатается. Он служит только для справочного обозначения SMD компонентов на нижней части платы при монтаже. Расположение панелей и других деталей на плате показано на рис. 4.

Рис. 3. Чертёж печатной платы

Рис. 4. Расположение панелей и других деталей на плате
В качестве панелек адаптера использованы панели серии SCL (с шагом 2,54 мм) на 8, 14, 20, 28 и 40 выводов. Разъём ХР1 - двухрядная угловая вилка типа BH10R на десять выводов, ХР2 - однорядная вилка PLS-6 на шесть выводов. Для установки перемычек S1-S4 использован двухрядный штыревой разъём PLD-8 на плату. Сами перемычки (джамперы) - серии 4.5hb(2 mm), они имеют хвостовик, за который их удобно брать. Транзистор КТ316Б заменим транзистором КТ368Б или импортным аналогом 2N2475, 2N2784. Можно применить и транзистор КТ315Б. Кварцевые резонаторы - KX-3HT или любые другие в корпусе HC-49s. Конденсаторы С1-С5 - керамические выводные КД1 или импортные, конденсаторы С6-С13 - керамические для поверхностного монтажа типоразмера 1206. Оксидные конденсаторы С14 и С15 могут быть любые ёмкостью 47...100 мкФ на напряжение 6,3 или 10 В. Светодиод - любой маломощный красного свечения, например L-53SRD-F. Выводные резисторы - МЛТ, С2-23. Внешний вид смонтированной платы показан на рис. 5.

Рис. 5. Внешний вид смонтированной платы
Кроме настройки задающего генератора, адаптер в налаживании не нуждается. Желательно перед монтажом проверить плату на отсутствие замыканий и обрывов.
Работа с адаптером предельно проста - устанавливаете МК в соответствующую его типу панель, устанавливаете перемычками вариант задания тактового сигнала и подключаете программатор. Все вышеперечисленные МК уверенно работают на тактовой частоте 8 МГц. Проблемы возникли с МКАТЛпу12, у которого верхняя граница тактовой частоты ограничена частотой 4 МГц. Вдобавок он не поддерживается программой AVRDUDE_PROG. Поэтому пришлось заменить кварцевый резонатор ZQ2 на частоту 4 МГц. При работе же от внешнего генератора частотой 8 МГц МК ATtiny12 уверенно распознавался программатором Громова. МК ATtiny12V с диапазоном тактовых частот до 1,2 МГц на этом адаптере не программировался.
Литература
1. Ввод тактовых сигналов для микроконтроллера. - URL: https://rn.qrz.ru/schemes/ contribute/microcontrollers/wvod_taktovy-h_signalov_dla_mikrokontrollera.html (11.08.21).
2. Евстифеев А. В. Микроконтроллеры AVR семейств Tiny и Mega фирмы Atmel, 5-е изд., стер. - М.: Издательский дом Додэка-XXI, 2008.
Автор: С. Рычихин, г. Первоуральск Свердловской обл.
