К157УД2 – популярная отечественная интегральная микросхема, реализующая функционал двуканального операционного усилителя с низким уровнем собственного шума. Назначение ОУ чётко не прописано, ИМС может применяться в любых схемах, но наибольшее распространение она нашла в устройствах, работающих со звуковыми колебаниями (частоты 20-20000 Гц).
Класс точности операционного усилителя – средний.
Выходы ИМС имеют встроенную защиту от коротких замыканий.
Микросхема была разработана ещё в 80-х годах XX века, но это не значит, что она утратила свою актуальность в настоящее время. Она по-прежнему может стать основой хорошего звукового усилителя.
Внешний вид

Рис. 1. Внешний вид К157УД2
Тип корпуса, который можно найти на рынке – DIP 14. В другом виде ИМС не производится. Существует модификация КБ157УД2-4, эта ИМС безкорпусная.
Как и для других микросхем в данном корпусе, для К157УД2 актуальны следующие габариты (в мм) и нумерация ножек (смотри расположение ключа).

Рис. 2. Габариты К157УД2
А цоколевка (назначение контактов) – выглядит так.

Рис. 3. Цоколевка К157УД2
Типовые схемы включения К157УД2
Как и любой другой современный операционный усилитель, К157УД2 может быть включена в схему с однополярным или двуполярным питанием. В последнем случае качество усиления заметно лучше.
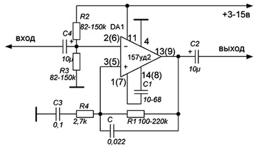
Усилитель с однополярным питанием
Схема включения при однополярном питании, в соответствии с рекомендациями производителя, выглядит следующим образом.

Рис. 4. Схема включения при однополярном питании
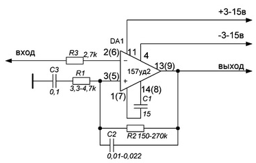
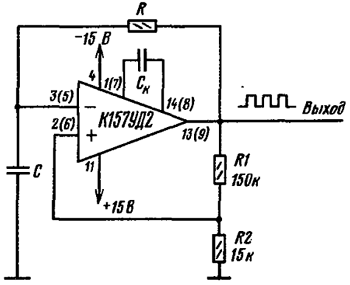
Усилитель с двухполярным питанием
Типовое включение при двуполярном питании может выглядеть так.

Рис. 5. Типовое включение при двуполярном питании
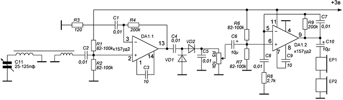
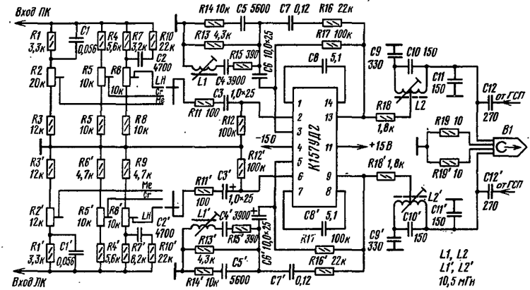
Приёмник СВ, ДВ
В качестве примера применения К157УД2 можно привести схему радиоприёмника средневолнового диапазона и длинных волн.

Рис. 6. Схема радиоприёмника средневолнового диапазона и длинных волн
Питание здесь однополярное. Используются оба ОУ, размещённые в корпусе К157УД2.
Первая катушка отвечает за приём средних волн – должна содержать около 80-100 витков.
А вторая – для длинных, 5-8 витков.
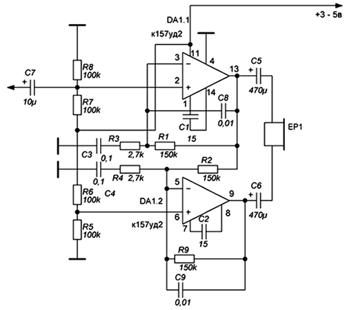
Усилитель для мостового включения
Ещё один вариант - усилитель для мостового включения.

Рис. 7. Усилитель для мостового включения
Подойдёт для эксплуатации с маломощными приборами (например, с наушниками, сопротивление / импеданс которых от 32 Ом).
Генераторы импульсов
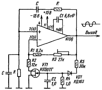
ИМС позволяет относительно просто собрать генератор синусоидального сигнала.

Рис. 8. Генератор синусоидального сигнала
Данная схема имеет встроенный стабилизатор амплитуды.
А ниже вариант сборки генератора сигнала прямоугольной формы (меандра).

Рис. 9. Вариант сборки генератора сигнала прямоугольной формы
Обе схемы базируются на колебательных контурах R-C. Номинал сопротивления и ёмкости определяет задающую частоту.
Для первого случая (синус), частота рассчитывается по формуле ƒ = ½ π·R·C.
Для второго (меандр) - ƒ = ½ R·C·1n·(1 + 2·R2 / R1).
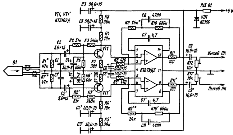
Усилители для магнитофонов
Как и говорилось выше, с применением К157УД2 часто изготавливали начинку для аудиоаппаратуры и стереомагнитофонов.
Например, усилитель для портативной версии выглядел следующим образом.

Рис. 10. Усилитель для портативной версии
А для классической магнитолы – так (с двуполярным питанием).

Рис. 11. Усилитель для классической магнитолы
Технические параметры
Напряжение питания может быть в диапазоне 3-18 В (плюс и минус). В предельном режиме работы допускается до 20В.
ИМС может эксплуатироваться при температуре окружающей среды -25 - +70°С.
Выходное напряжение (при питающем 15 В) – более 13 В.
Ток потребления составляет менее 7 мА.
Коэффициент усиления на частотах менее 50 Гц – свыше 50*103.
В диапазоне до 20 кГц – более 300.
U смещения нуля – 5 мВ (при питании 15В и выходном напряжении менее 1,2В).
Коэф. уменьшения синфазных вх. напряжений – более 70 дБ (при питании 15В и частоте ниже 50 Гц).
Коэф. взаимного проникания сигналов (из одного канала в другой) – менее -80 дБ (при питании 15В, частоте 1 кГц и Uвых – 7 В).
Рассеиваемая мощность – менее 500 мВт (показатель актуален для температуры окружающей среды свыше 25°С).
Сопротивление подключаемой нагрузки должно быть более 2кОм.
Ток короткого замыкания – менее 45 мА (при Uпит 15 В и Uвх – 20-180мВ).
Скорость нарастания вых. напряжения (макс.) – 0,5В / мкс.
Аналоги
Полной заменой К157УД2 может выступать отечественная ИМС КР1434УД1А (тип корпуса, распиновка и другие параметры совпадают, это УО средней точности, но напряжение питания – до 22В).
У того же производителя имеется усовершенствованная модель - К157УД3. Она тоже полностью совместима с исходной, но имеет ещё меньший уровень шумов.
Ещё одной альтернативой может выступать сдвоенный ОУ КР140УД20Б.
Из зарубежных аналогов замену можно подобрать только по функционалу (например, два одинарных ОУ LM301 и т.п.).
Даташит
Оригинальной документации разработчика уже не найти. В качестве альтернативы можно использовать описание специального справочника для ДОСААФ 1986 года. Скачать его можно здесь.
Автор: RadioRadar
