Микросхема представляет собой 5-разрядный синхронный контроллер для управления схемой понижения напряжения с двумя n-канальными полевыми транзисторами и предназначена для питания центральных процессоров типа Pentium II и других логических приборов.

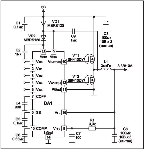
Рис. 1. Преобразователь 5В на 3,3В/10А
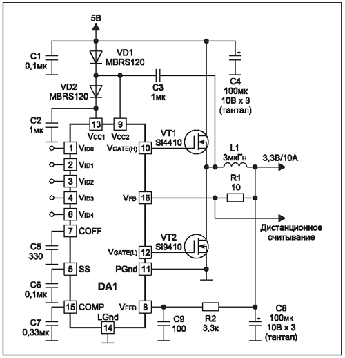
Микросхема имеет встроенный 5-разрядный ЦАП, схемы защиты от короткого замыкания и повышенного напряжения, встроенный драйвер с выходным током до 1,5 А. Точность выходных напряжений у микросхем — 1%. Варианты типовых схем включения контроллера показаны на рис. 1 и 2.

Рис. 2. Преобразователь 5В на 3,3В/10А с распределением общего тока
Назначение выводов микросхемы показано в таблице. Микросхема выполнения в корпусе DIP16.
Электрические параметры
| Напряжение питания UСС1, В | 8…14 |
| Напряжение питания UСС2, В | 5…20 |
| Входное пороговое напряжение ЦАП, В | 1…2,4 |
| Напряжение высокого уровня на выв. 15, В | 4…5 |
| Напряжение низкого уровня на выв. 15, В | <=0,3 |
| Отслеживание напряжения UСС1: | |
| порог напряжения запуска, В | 3,75…4,05 |
| порог напряжения выключения, В | 3,7…4 |
| Выходное напряжение насыщения при вытекающем токе 100 мА (выв. 10 и 12), В | <=2 |
| Выходное напряжение насыщения при втекающем токе 100 мА (выв. 10 и 12), В | <=1,5 |
| Порог высокого уровня плавного запуска, В | <=3 |
| Ток смещения усилителя ошибки (выв. 16), мкА | <=1 |
| Втекающий ток по выв. 15, мА | 0,4…8 |
| Вытекающий ток по выв. 15, мкА | 30…70 |
| Ток потребления от источника UСС1, мА | <=13,5 |
| Ток потребления от источника UСС2, мА | <=3 |
| Коэффициент усиления усилителя ошибки при разомкнутой цепи обратной связи, дБ | >=50 |
| Время нарастания (спада) сигнала на выходе (выв. 10 и 12), мс | <=50 |
| Стандартное время заряда (выв. 7), мкс | 1…2,2 |
| Расширенное время заряда (выв. 7), мкс | 5…11 |
| Рабочий цикл плавного запуска,% | 1…6 |
| Рабочий цикл таймера в режиме ошибки,% | 35…65 |
| Сопротивление на выв. 10 и 12, кОм | 20…100 |
| Предельно.допустимые режимы эксплуатации | |
| Напряжение питания UCC1 (при ICC1 = 25 мА, IСС1пик = 1,5 А), В | —0,3…+14 |
| Напряжение питания UСС2 (при ICC2 = 20 мА, ICC2 пик = 1,5 А), В | —0,3…+20 |
| Напряжение на выв. 1…6, 15, 16, В | —0,3…+6 |
| Напряжение на выв. 10 (при Iр = 100 мА), В | —0,3…+20 |
| Напряжение на выв. 12 (при Iр = 100 мА), В | —0,3…+14 |
| Температура кристалла, °С | 85 |
| Температура окружающей среды, °С | 0…+75 |
| Температура пайки выводов (10 с), °С | 260 |
| Номер вывод | Обозначение | Описание |
| 1, 2, 3, 4, 6 | VID0-VID4 | Входные выводы идентификации напряжения ЦАП. Эти выводы внутрисхемно подтягиваются к источнику 5 В, обеспечивая лог. «1». Если они оставлены открытыми, напряжение на выводе VID4 определяет диапазон ЦАП. Когда на нем лог. «1», диапазон ЦАП составляет от 2,14 до 3,54 В с приращениями по 200 мВ. Когда лог. «0», то диапазон ЦАП составляет от 1,34 до 2,09 В с приращениями по 50 мВ. Если оставить все 5 входных выводов ЦАП открытыми, это даст в результате выходное напряжение ЦАП величиной 1,244 В |
| 5 | SS | Вход схемы плавного запуска. Конденсатор, включенный между выводом SS и общим проводом, обеспечивает плавный запуск контроллера. В этот момент блокируется функция обнаружения ошибок |
| 7 | СOFF | Конденсатор, подключенный между этим выводом и общим проводом, устанавливает постоянную времени для внутрисхемного одновибратора |
| 8 | VFFB | Вход быстрой обратной связи. Он соединяется с выходом регулятора напряжения |
| 9 | VCC2 | Напряжение питания для драйвера VGATE(H) |
| 10 | VGATE(H) | Выход драйвера управления внешним полевым транзистором в цепи высокого уровня. Специальная внутренняя цепь не допускает, чтобы VGATE( и одновременно находились в состоянии высокого уровня |
| 11 | PGnd | Общий, силовой вывод |
| 12 | VGATE(L) | Выход драйвера управления внешним полевым транзистором в цепи «низкого уровня» |
| 13 | VCC1 | Напряжение питания для микросхемы и драйвера управления полевым транзистором в цепи низкого уровня |
| 14 | LGnd | Общий, сигнальный вывод |
| 15 | COMP | Вывод компенсации усилителя ошибки |
| 16 | VFB | Вход обратной связи усилителя ошибки по постоянному напряжению |
Автор: А.Нефедов Журнал Ремонт&Сервис
