Микросхема L4960 представляет собой недорогой, но эффективный импульсный регулятор напряжения (интегральный buck-преобразователь DC-DC). Чип производится ST Microelectronics и широко распространён.
Характеристики микросхемы
Исполнение корпуса - TO-220-7.
Распиновка будет выглядеть так (вид сверху).

Рис. 1. Распиновка
1.Вход.
2.Обратная связь.
3.Частота компенсации.
4.Земля (контакт соединён с корпусом).
5.Осциллятор.
6.Мягкий старт.
7.Выход.
Этот преобразователь может работать с частотами в диапазоне 85-150 кГц.
Ток на выходе не должен превышать 2,5А.
Напряжения:
- На входе – 9-46 В,
- На выходе – 5,1-40В.
Максимальная скважность – 100%.
Потребляемый ток – не более 15 мА.
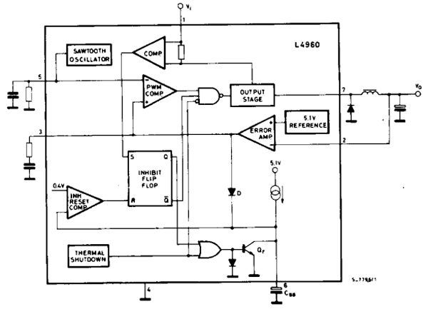
Блок-диаграмма L4960 для глубокого понимания принципа работы.

Рис.2. Блок-диаграмма L4960
Схемы с L4960
Тестовое включение (для проверки работоспособности) согласно документации производителя.

Рис.3. Тестовое включение L4960
Нормы и показатели на входах/выходах можно посмотреть в даташите микросхемы на страницах 6-8.
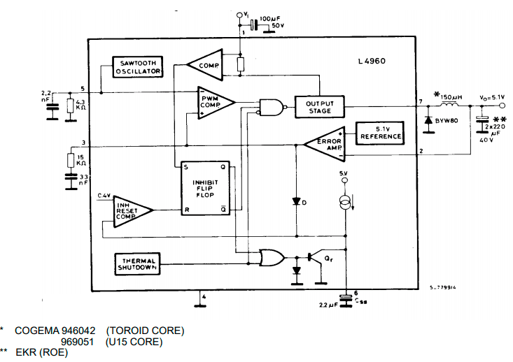
Типовое включение (опять же согласно рекомендациям производителя) представлено на схеме ниже.

Рис. 4. Типовое включение L4960
Печатная плата к ней может выглядеть следующим образом.

Рис. 5. Печатная плата
На базе этой микросхемы можно собрать регулятор напряжения с фиксированным выходом на 5.1 В. Потребуется минимум компонентов.

Рис. 6. Схема регулятора напряжения
Вариант программируемого блока питания.

Рис. 7. Схема программируемого блока питания
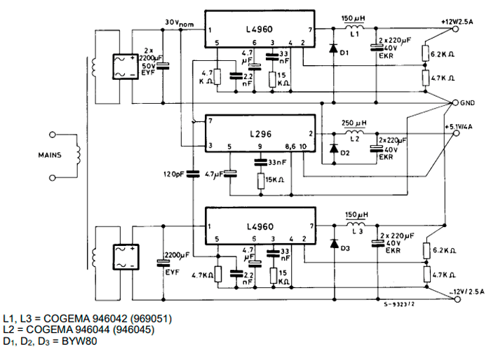
А это схема блока питания для микрокомпьютеров с несколькими уровнями напряжения (+ 5.1В, -5В, +12В и -12В). Потребуется еще одна микросхема – L295.

Рис. 8. Схема блока питания для микрокомпьютеров с несколькими уровнями напряжения
Вариант конвертера с 5.1В на 12 В (сила тока уменьшается с 4А до 2,5А). Отрицательный выход синхронизирован с положительным. Понадобится еще одна микросхема – L296.

Рис. 9. Схема конвертера
Несколько микросхем можно подключать параллельно. Чтобы выходы были синхронизированы, необходимо объединять контакт 5 (осциллятор).
На базе этого чипа можно строить регуляторы для более мощных преобразователей.
Импульсный блок питания
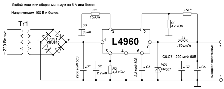
Проверенная в работе схема, которая изначально делалась как самостоятельный стабилизатор напряжения. Но в итоге всё вылилось в более комплексное устройство.

Рис. 10. Схема импульсного блока питания
R4 отмечен звёздочкой потому, что его значение нужно подбирать в зависимости от требуемого выходного напряжения.
Например:
- 18кОм – 24 В;
- 12кОм – 18 В;
- 9,1кОм – 15 В;
- 6,2кОм – 12 В.
Но вы можете подобрать своё значение или просто заменить его на подстроечный вариант. Катушка L1 должна иметь индуктивность 150 мкГн.
Трансформатор можно намотать самостоятельно или использовать готовый. Выходное напряжение вторички должно соответствовать нормативам из даташита (не более 46 В).
Во всех указанных схемах чип лучше всего устанавливать на радиатор с использованием термопасты, а для этого при проектировании печатной платы элемент лучше всего сместить к краю.
Автор: RadioRadar
