В идеальных условиях источник тока генерирует ток, не зависящий от напряжения. Однако, в реальности добиться этого очень сложно. При подключении большой нагрузки значения обоих показателей неизбежно проседают.
Поэтому, когда речь идет о реальных источниках тока, то имеются ввиду схемы, которые могут обеспечивать силу тока в заданном диапазоне для определенных нагрузок.
Наибольшее применение источники тока (не путать с источниками напряжения) нашли в схемах для питания аналоговых приборов, операционных и дифференциальных усилителей, измерительных мостов и т.п., ну и, конечно же, для зарядки аккумуляторов.
Источник переменного тока – это генераторные установки, в основе которых лежит двигатель. Вращение вала и перемещение катушек в постоянном магнитном поле создают эффект изменения не только силы тока, но и направления его действия.

Рис.1. Генератор переменного тока
График изменения тока в зависимости от времени.

Рис. 2. рафик изменения тока в зависимости от времени
Это классическая синусоида.
В составе радиосхем переменный ток чаще всего преобразуется в постоянный.
Однако, если мы говорим об источнике тока уже в составе радиосхем, то задача создания переменной ЭДС заметно усложняется без генераторных установок.
Типовой источник тока (постоянного) состоит из элементов, обозначенных на функциональной схеме ниже.

Рис. 3. Функциональная схема
Это:
- Источник питания (в данном случае постоянного напряжения);
- Датчик тока;
- Регулирующий элемент (в простейшем варианте может быть реализован транзистором, к которому нагрузка подключается в эмиттерную цепь);
- Цепь обратной связи.
В качестве простого примера.

Рис. 4. Схема источника тока
Стоит отметить, что переменный ток применяется в схемах крайне редко, в основном вся радиоаппаратура строится на источниках постоянного тока или напряжения.
Варианты схем источников переменного тока
Однако, в отдельных случаях может потребоваться источник именно переменного тока.
Наиболее часто используемая схема в цепях с малыми напряжениями выглядит следующим образом.

Рис. 5. Схема источника переменного тока с малыми напряжениями
В основе лежит все та же схема с регулятором напряжения и цепью обратной связи, управляющей операционными усилителями, обозначенная в начале.
Здесь ток в нагрузке может протекать как в одном, так и в противоположном направлении.
На выходе обеспечивается ток от -10 мА до +10 мА, при условии подачи напряжения +10 и -10 В.
Уменьшения погрешности на выходе можно добиться за счет подбора резисторов R1-R6, допуск номинала которых не превышает 1%.
Операционный усилитель можно использовать практически любой. Но наилучший вариант для слаботочных схем – ОУ с малыми напряжения смещения и входными токами.
К транзисторам VT1 и VT2 тоже особых требований нет. Подойдут даже маломощные, работающие с напряжением на коллекторе до 30 В и силой тока 20-150 мА.
ИБП
Источники бесперебойного питания часто путают с источниками переменного тока, так как они предназначены для фактической замены основного источника питания. Однако, на практике эти устройства выдают не переменный ток, а переменное напряжение.
Принцип работы ИБП:
1.Преобразование сетевого тока из переменного в постоянный;
2.Зарядка аккумулятора постоянным током;
3.При отключении основного источника питания выходная цепь получает питание от аккумулятора (химический источник постоянного тока);
4.Постоянный ток аккумулятора преобразуется в переменное напряжение и отдается потребителям.
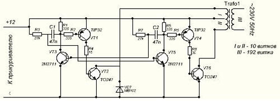
Типовая схема инвертора (преобразователя) напряжения из постоянных 12 В в переменные 230 В выглядит следующим образом.

Рис. 6. Типовая схема инвертора
