Фирма Philips Semiconductors занимает лидирующее место среди фирм-производителей синтезаторов частоты, микросхем радиопередатчиков, приемников и других элементов, которые имеют прямое или косвенное применение в системах радиосвязи. На базе синтезаторов частоты ф. Philips Semiconductors строятся модули радиоканалов для автомобильной сигнализации, систем сбора и обработки информации с удаленных объектов, систем безопасности и контроля доступа, а также систем радиотелефонии.
Микросхема TSA6060 [1] ф.Philips Semiconductors предназначена для построения цифровых синтезаторов с системой фазовой автоподстройки частоты (ФАПЧ), работающих в AM- и FM-диапазонах. Она имеет в своем составе все элементы, необходимые для построения синтезатора частоты с ФАПЧ, за исключением генератора, управляемого напряжением (ГУН) и фильтра низкой частоты (ФНЧ). В состав микросхемы входят: генератор и делитель образцовой частоты, делитель входной частоты с программируемым коэффициентом деления (17 бит), цифровой фазовый детектор, двухуровневый усилитель тока и контроллер обмена информацией с микроконтроллером по протоколу I2C. Структурная схема прибора приведена на рис.1. В табл.1 даны номера, обозначения и назначения выводов микросхемы, в табл.2 - ее основные технические характеристики. Микросхема выпускается в корпусах DIP16 и SO16, ее цоколевка приведена на рис.2.
Запись информации в микросхему (ее программирование) осуществляется по двум линиям - SDA и SCL - шины I2C [2]. Для программирования используются один адресный и четыре конфигурационных байта. Адресный байт (байт АВ) содержит адрес устройства и бит AS (табл.3). При совпадении этого бита с логическим уровнем на соответствующем выводе микросхемы обеспечивается запись в нее конфигурационной информации. К одной I2С-шине могут быть подключены два синтезатора, не зависимых друг от друга, а бит AS позволяет выбрать тот синтезатор, который нужно запрограммировать. Адресный байт не программируется, информация в него заносится при производстве заводом-изготовителем, содержимое бита AS определяется потенциалом на выводе 12 микросхемы.
При необходимости обновления только части информации (например, DBO+DB1) TSA6060 может быть запрограммирована частично. В любом случае передача должна быть закончена "стоповым условием". На рис.3 показана последовательность передачи информации от микроконтроллера в синтезатор частоты. Назначение битов конфигурационных байтов следующее (табл.4):
- R1, R2 задают шаг частотной сетки (табл.5);
- X определяет режим работы схемы ("0" — АМ-диапазон, "1" — FM-диапазон);
- Y управляет выходными ключами ("0" — ключ FM/AM разомкнут, ключ AM/FM замкнут, "1" — наоборот);
- Z задает частоту используемого кварцевого резонатора;
- BS управляет режимом одноименного выхода микросхемы (данный выход — с открытым коллектором), при BS="0" выход переводится в высокоимпедансное состояние, при BS="1" — в режим поглощения тока;
- Т1, Т2, ТЗ определяют режимы тестирования схемы (табл.6).
При Z="0" микросхема должна работать с кварцевым резонатором на 4 МГц, при Z="1" — на 8 МГц. Коэффициент деления входной частоты для AM диапазона (Х="0") равенS2-20 + S3-21 + S4-22 + ... ++ S15-213 + S16-214, а для FM-диапазона (Х="1")SO-20 + S1-21 + S2-22 + ... ++ S15-215 + S16-216.
Причем для AM минимальный коэффициент деления — 26=64, для FM — 28=256.
Если бит СР (бит управления усилителем тока) установлен в "1", то на выходе усилителя формируется ток около 500 мкА, который обеспечивает высокую скорость.настройки. В противном случае (при СР="0"), ток составляет 25 мкА, при этом обеспечивается более высокая точность настройки.
Блок-схема синтезатора с ФАПЧ изображена на рис.4, типовая схема включения — на рис.5. В синтезаторе с помощью фазового детектора осуществляется сравнение фаз образцовой частоты с частотой на выходе программируемого делителя, полученной в результате деления частоты ГУН. Когда петля ФАПЧ находиться в режиме "захвата", то есть когда разность фаз на входе фазового детектора меньше предельно допустимого значения, выход усилителя тока находится в высокоимпедансном состоянии, а на выходе детектора захвата петли (INLCK) присутствует уровень логической "1". Когда петля находится вне режима "захвата", то есть когда фазовым детектором замечена разность фаз между входными сигналами, усилитель тока вырабатывает импульсы коррекциидля петлевого фильтра (ФНЧ). Для FM-диапазона фильтр выполнен на элементах C5-C10-R7, для AM — на C6-C9-R6. Длительность импульсов пропорциональна разности фаз. В зависимости от того, какой из поступающих на фазовый детектор сигналов опережает другой, выход усилителя тока переключается либо в режим поглощения, либо в режим источника тока, заряжая или разряжая тем самым конденсаторы в петлевом фильтре до напряжения, необходимого для перевода петли ФАПЧ в режим захвата. Вне режима фазового синхронизма на выходе INLCK присутствует уровень логического "0".
Рис.6 иллюстрирует последовательность процесса управления частотой. На верхнем графике по вертикальной оси отложена частота генератора: f1 — частота ГУН, f2 — стабильная частота образцового генератора. После включения схемы сначала происходит ее программирование. Далее начинает возрастать частота ГУН. Когда разность фаз f2 и fl меньше предельно допустимого значения (интервалы t1-t2, t3-t4 и t > 15), внутренний флаг переходит в "0", сигнализируя о нахождении схемы в режиме захвата. Если частота f1 несколько возрастает, начинается процесс регулировки, внутренний флаг переходит в "1", и f1 возвращается в диапазон захвата (интервал t2-t3). Если f1 уменьшится — все аналогично (интервал t4-t5). Логическая "1" на выходе INLCK, обозначающая нахождение f1 в режиме захвата, появляется с задержкой, равной 8 периодам колебаний f2. Это и объясняет отсутствие логической "1" на выходе INLCK в течение коротких периодов захвата t1 -t2 и t3-t4.
Таблица 1
| 1 | WLCK | Выход детектора захвата петли ФАПЧ |
| 2 | XTAL | Вход для подключения кварцевого резонатора (4 или 8 МГц) |
| 3 | Vcc1 | Вход для подключения первого источника питания (для питания цифровой части синтезатора) |
| 4 | Vee | Земля |
| 5 | FMi | Частотный вход для подключения ГУН FM— диапазона |
| 6 | DEC | Развязка предварительного делителя |
| 7 | AMi | Частотный вход для подключения ГУН AM— диапазона |
| 8 | BS | Выход контроля переключения диапазона |
| 9 | Fref | Выход частоты 40 кГц |
| 10 | SDA | Вход последовательных данных I2С шины |
| 11 | SCL | Вход синхронизации I2C шины |
| 12 | AS | Вход выбора микросхемы |
| 13 | FMO | FM-выход для подключения внешнего фильтра |
| 14 | LOOPi | вход для настройки выходного усилителя напряжения |
| 15 | AMO | АМ-выход для подключения внешнего фильтра |
| 16 | Vcc2 | Вход для подключения второго источника питания (для питания аналоговой части синтезатора) |
Таблица 2
| Номинальное напряжение питания Vcc1 , В | 4,5...5,5 |
| Номинальное напряжение питания Vcc2, В | (Vcc1+1)...12 |
| Потребляемый ток Icc1, мА, не более | 15 |
| Потребляемый ток Icc2, мА, не более | 1,5 |
| Входная частота AMi, МГц | 0,5...30 |
| Входная частота FMi, МГц | 30...200 |
| Шаг сетки Fобр, кГц | 1; 10; 25; 50 |
| Входное напряжение AMi, мВ | 30...500 |
| Входное напряжение FMi, мВ | 20...300 |

Рис. 1
Структурная схема прибора

Рис. 2
Цоколевка микросхемы
Таблица 3
| Номер бита | 7 | 6 | 5 | 4 | 3 | 2 | 1 | 0 |
| Содержимое бита | 1 | 1 | 0 | 0 | 0 | 1 | AS | 0 |

Рис. 3
Последовательность передачи информации от микроконтроллера в синтезатор частоты
Таблица 4
| Номер бита | 7 | 6 | 5 | 4 | 3 | 2 | 1 | 0 |
| DBO | S6 | S5 | S4 | S3 | S2 | S1 | S0 | СР |
| DB1 | S14 | S13 | S12 | S11 | S10 | S9 | S3 | S7 |
| DB2 | R1 | R2 | X | Y | Z | BS | S16 | S15 |
| ОВЗ | - | - | - | - | Т3 | Т2 | Т1 | - |
Таблица 5
| R1 | R2 | Шаг образцовой частоты, кГц |
| 0 | 0 | 1 |
| 0 | 1 | 10 |
| 1 | 0 | 25 |
| 1 | 1 | 50 |
Таблица 6
| Т3 | Т2 | Т1 | Функция |
| 1 | 0 | 1 | Усилитель тока в режиме источника тока |
| 0 | 1 | 1 | Усилитель тока в режиме поглощения тока |
| 1 | 1 | 1 | Выход усилителя тока в третьем состоянии |
| 0 | 0 | 1 | Усилитель тока в режиме поглощения и источника тока |
| 1 | 1 | - | На выходе BS - частота с делителя |
| 1 | 0 | - | На выходе BS - образцовая частота |

Рис. 4
Блок-схема синтезатора с ФАПЧ

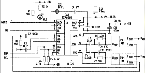
Рис. 5
Типовая схема включения

Рис. 6
Последовательность процесса управления частотой
