STR G6653 – это автономный квазирезонансный регулятор напряжения. Который применяется для построения эффективных и компактных импульсных блоков питания для бытовой техники. Эта микросхема специально разработана для удовлетворения технических требованийпоулучшению интеграции и повышению надёжности автономных квазирезонансных обратноходовых преобразователей напряжения.
Это устройство включает в себя основную схему управления и возбуждения с мощным дискретным МОП-транзистором (с лавинным номиналом).
Особенности STR G6653
- Цикличное ограничение тока.
- Блокировка при пониженном напряжении с гистерезисом.
- Защита от перенапряжения и тепловое отключение обеспечивают защиту источника питания во время нормальной перегрузки или неисправности.
- Защита от перенапряжения и тепловое отключение фиксируются после короткой задержки.
- Защелку можно сбросить, выключив и снова включив входное питание.
- Слаботочный запуск и режим ожидания с низким энергопотреблением, выбранный из вторичной цепи, дополняют полный набор функций.
- STR-G6653, испытанная в больших объёмах, представляет собой надёжное решение с низким уровнем риска для автономных источников питания, особенно там, где управление электромагнитными помехами в источнике является важным элементом конструкции системы.
Другие "фишки":
- Выходная мощность до 120 Вт.
- Есть режим ожидания с малыми потерями и контролем коэффициента импульсов.
- Применяется циклическая защита от перегрузки по току с температурной компенсацией.
- Есть автоматическая блокировка от перенапряжения и тепловая защита.
- Блокировка при пониженном напряжении с гистерезисом.
- Активный фильтр нижних частот для повышения стабильности при малой нагрузке.
- Управляемое затухание сигнала при измерении тока.
- Регулируемый привод "мягкого" затвора ("мягкий старт").
- Регулируемая скорость переключения для управления электромагнитными помехами.
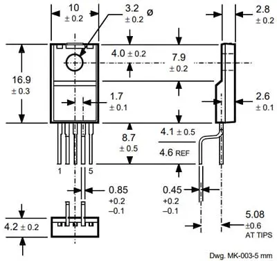
Внешний вид и размеры
STR G6653 выполнена в формованном корпусе с пятью выводами в формате TO-220, обеспечивающем диэлектрическую изоляцию без ухудшения тепловых характеристик.

Рис. 1. Внешний вид и размеры STR G6653
Общий внешний вид микросхемы (типовой корпус TO-220 с 5 контактами).

Рис. 2. Общий внешний вид микросхемы STR G6653
Назначение контактов
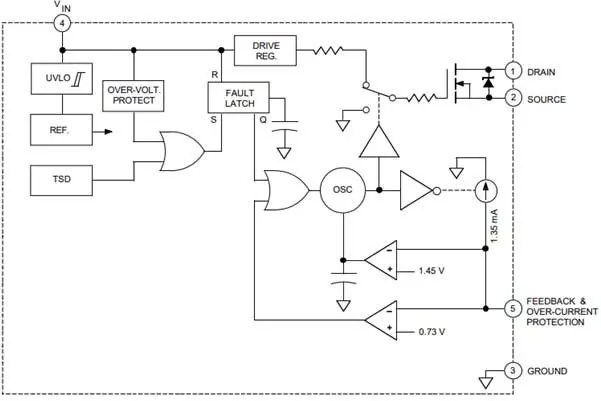
На функциональной блок-схеме STRG6653 можно подсмотреть "логику" работы микросхемы и назначение выводов.

Рис. 3. Функциональная блок-схема STRG6653
1.Drain – Сток МОП-транзистора.
2.Source – Исток транзистора.
3.Ground – Общий/"Земля".
4.Vin – Вход.
5.Feedback&OverCurrentProtection – Обратнаясвязьизащита от перегрузкипотоку.
Типовая схема включения
Официальная типовая схема включения, которую предлагает производитель.

Рис. 4. Типовая схема включения
Осторожно! Высокие напряжения, опасные для жизни.
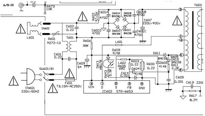
А так выглядит включение микросхемы в состав шасси 3Y11 телевизора ERISSON S14.

Рис. 5. Включение микросхемы в состав шасси 3Y11 телевизора ERISSON S14
Это часть схемы, полная версия – во вложениях (см. здесь).
Замена / аналоги STR G6653
Полной/прямой замены STRG6653 нет, ближайшие аналоги в серии STR-G6651 и STR-G6652 обладают существенно меньшей мощностью (66 и 86 Вт против 120 Вт у STRG6653).
Если мощность не важна, тогда их можно рассматривать в качестве аналогов.
Автор: RadioRadar
