Микросхема STR W6553 – это компактный регулятор напряжения, предназначенный для быстрого построения ИБП (импульсных блоков питания). Микросхема применяется в составе некоторых моделей телевизоров и в другой бытовой технике.
Как и другие автономные квазирезонансные регуляторы напряжения, STR W6553 отвечает за организацию эффективной обратной связи в блоках питания, построенных на принципах широтно-импульсной модуляции (ШИМ).
Особенности STR W6553
- Защита от перегрузки по току (функция мягкого старта).
- Контроль минимального напряжения на входе.
- Повышает качество интеграции и управления напряжением в ИБП.
- Построена на базе мощного полевого транзистора (МОП/MOSFET).
- Функцияпропуска нижних частот сводит к минимуму эффект увеличения рабочей частоты при больших нагрузках.
- Два режима работы: с ручным и автоматическим переключением/управлением.
Основной производитель – AllegroMicrosystems / SanKen.
Внешний вид

Рис. 1. Внешний вид микросхемы STR W6553
Корпус –TO-220F(6 контактов, в серии STR-X65 используется корпус T03PF с 7 контактами).
Назначение контактов
Распиновка с привязкой к корпусу.

Рис. 2. Распиновка с привязкой к корпусу
1.D – сток МОП-транзистора.
3.S/GND – исток МОП-транзистора / общий контакт.
4.Vcc – Вход управляющего напряжения.
5.SS/ADJSoft-Start – Мягкийстарт, защита от перегрузки по току.
6.FB/FeedBack – обратная связь (вход сигнала управления).
7.BD/Bottomcheckterminal – проверканижнегопорога внешнего сигнала.
Принципиальная схема STR-W6553A.

Рис. 3. Принципиальная схема STR-W6553A
Типовая схема включения

Рис. 4. Типовая схема включения
Заявлена производителем AllegroMicrosystems.
Пример построения реального шасси на базе STRW6553 можно посмотреть в приложенном PDF-файле, архив которого можно скачать здесь.
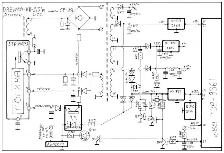
Ещё упрощённый вариант для DaewooKR-2131FL, шасси CP-185L.

Рис. 5. Упрощённый вариант для DaewooKR-2131FL, шасси CP-185L
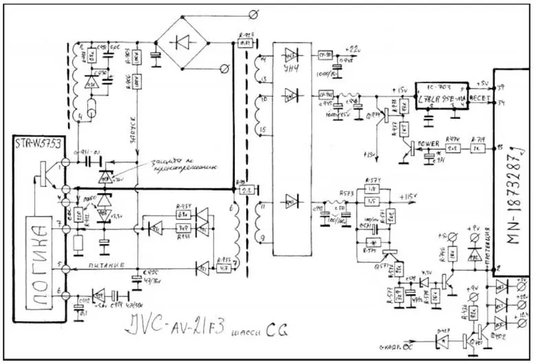
Или в JVCAV-21F3 (шасси CG).

Рис. 6. Вариант в JVCAV-21F3 (шасси CG)
Телевизор Erisson 1405, шасси 3P52

Рис. 7. Телевизор Erisson 1405, шасси 3P52
Замена / аналоги STRW6553
Практически полные аналоги микросхемы: STRW6553Aи STR-W6753.
Автор: RadioRadar
