Для начала определимся с таким типом радиодеталей, как термисторы (или, как их еще называют – терморезисторы).
Они представляют собой полупроводниковый элемент, у которого меняется сопротивление в зависимости от температуры.
Эта зависимость может быть:
- Прямой (чем больше температура, тем выше сопротивление) – это тип PTC (от англ. Positive Temperature Coefficient, то есть позитивный/положительный температурный коэффициент). Альтернативное название "позисторы".
- Обратной (сопротивление увеличивается при уменьшении температуры и наоборот) – это тип NTC (от англ. Negative Temperature Coefficient, то есть негативный/отрицательный температурный коэффициент).
Терморезисторы часто разделят по диапазонам рабочих температур:
- Низкотемпературные (ниже 170 К);
- Среднетемпературные (170-510 К);
- Высокотемпературные (свыше 510 К).
Обозначение термистора указано на рисунке ниже.

Рис. 1. Обозначение термистора
Термисторы в блоках питания
Практически все импульсные блоки питания и выпрямители с конденсаторными фильтрами имеют один существенный недостаток. При включении питания конденсатор фильтра находится в разряженном состоянии и на его зарядку требуется время. Как раз в течение этого промежутка времени происходит бросок тока, который может превышать рабочие параметры в несколько раз (в некоторых случаях даже в десятки раз).

Рис. 2. Скачок тока
А значит, он губителен для многих элементов цепи как внутри блока питания, так и для подключаемых схем.
Для ограничения бросков тока существует множество различных решений, но все они имеют те или иные преимущества и недостатки.
Наиболее простым способом борьбы с такими импульсами тока является включение в цепь среднетемпературного NTC-терморезистора (с обратной зависимостью).
Принцип защиты цепи с NTC-терморезисторами
В состоянии покоя (при выключенном питании) терморезистор имеет температуру окружающей среды и обладает высоким сопротивлением.
В момент включения импульс тока гасится высоким сопротивлением "холодного" NTC-термистора. В процессе дальнейшего воздействия тока терморезистор нагревается и выходит в рабочий режим, в котором у него низкое сопротивление, а значит, на работу всей схемы питания он не будет оказывать практически никакого влияния.
Недостатки такой защиты
У такой защиты от бросков тока есть очевидные минусы:
- Если питание будет включаться/выключаться несколько раз подряд, то терморезистор не успеет остыть и не сможет выполнить своей защитной функции.
- Многие воспринимают термисторы в качестве обычных сопротивлений и потому в погоне за повышенной проходимостью тока выполняют их параллельное соединение. Такого допускать нельзя. Прогрев может быть неравномерным, вследствие чего можно получить все тот же скачок тока в цепи питания или даже выход из строя самих терморезисторов.
- В процессе работы термисторы сильно греются, следует проявлять особую осторожность при их расположении внутри закрытых корпусов.
- Одна из самых больших проблем – правильный подбор элемента по заданным параметрам. Оптимальным решением будет включение термистора в состав блока питания, с которым он совместим по характеристикам, а не вынос его во внешний блок (чтобы он не использовался с несовместимыми приборами).
Процедура подбора
В заданных условиях нам требуется знать следующие характеристики цепи:
- Номинальное сопротивление термистора (можно взять из графика в даташите или из таблиц, если таковые имеются) – при температуре 25°С.
- Установившийся ток (это максимальное значение тока в момент "броска").
- Максимальная емкость конденсатора фильтра блока питания при пиковом напряжении.
В качестве пикового напряжения мы принимаем значение 350 В (это возможные 250В умноженные на корень из 2).
Теперь рассчитаем ток.
Например, мощность БП составляет около 400 Вт, в составе фильтра работает конденсатор 450 мкФ.
Тогда сила тока будет считаться так:
I = 400 Вт / 220 В = 1,82 А.
С учетом запаса в 20% получаем 1,82 · 1,2 = 2,16 А. Это и есть наше максимальное значение.
Сопротивление термистора считается исходя из того тока, который мы планируем ограничить.
Пусть это будет 2 А.
Таким образом
R = (220 В · √2) / 2 А = 156 Ом
Теперь остается подобрать термистор, который при температуре 25 град. имеет сопротивление 156 Ом (можно взять несколько последовательно соединенных, тогда их сопротивление складывается), может выдержать 1,82 А (в момент импульса) и совместим с конденсатором в 450 мкФ.
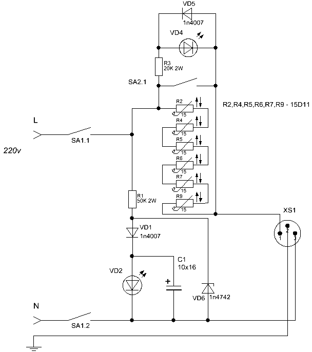
Схема внешней защиты БП компьютера
Специально для тех случаев, когда необходимо простое, действенное и стандартное решение проблем с бросками тока при питании ПК.
Сама схема выглядит так.

Рис. 3. Схема внешней защиты БП компьютера
Она рассчитана на подключение блока питания мощностью около 800 Вт.
Конечный вид узла в собранном виде может быть таким.

Рис. 4. Конечный вид узла в собранном виде
А в собранном виде таким.

Рис. 5. Конечный результат
Автор: RadioRadar
