Альтернатива динамику 15ГД-11А. Известно, самым слабым звеном в акустической системе 35АС-012 является головка динамическая 15ГД-11А (20ГДС-1-8). Результаты многолетней практики по доработке этой головки с целью улучшения ее качества звучания, к сожалению, удовлетворяют не всех любителей хорошего звука. Многие ссылаются к мнению, что динамики 15ГД-11А нуждаются в замене на схожие по габаритам и установочным размерам головки[25], например, 4ГДШ-1 (4ГД-8Е), 5ГДШ-5-4 (4ГД-53), 6ГДШ-5-4, 30ГДС-1-8 - рис. 19. Однако просто заменить ГГ на другой нельзя, из-за того, что в акустической системе все головки, НЧ, СЧ, ВЧ, между собой согласованы исходя от их индивидуальных параметров.

а

б


в


г
Рис. 19. Диффузорные динамические громкоговорители, габаритные и установочные размеры: а – 4ГДШ-1; б – 5ГДШ-5-4; 6ГДШ-5-4/8; 30ГДС-1-8
Считают, что амплитудно-частотная характеристика ГГ является одним из главных показателей оценки качества звучания. Головки 4ГДШ-1, 5ГДШ-5-4, 6ГДШ-5-4/8 заметно выигрывают по этому параметру перед 15ГД-11А. Второй фактор, влияющий на качество звучания, является акустическая добротность головки. У 15ГД-11А этот показатель в несколько раз выше, чем у 4ГДШ-1, 5ГДШ-5-4, 6ГДШ-5-4, а чем выше добротность подвижной системы, тем выше искажения в области частоты основного резонанса, негативно влияющие на качество звучания. Основные характеристики диффузорных динамических громкоговорителей приведены в таблице 4.
Таблица 4. Основные характеристики диффузорных динамических громкоговорителей
Название головки по ГОСТ 9010-78 | По ОСТ 4. 383.001-85. Современный аналог | Предельная шумовая (паспортная) /предельная долговременная/предельная кратковременная мощность, Вт | Номинальная (рабочая) мощность, Вт | Номинальное сопротивление, Ом | Диапазон частот, Гц | Полная добротность | Неравномерность частотной характеристики, дБ | Стандартное звуковое давление, Па | Частота основного резонанса, Гц | Уровень характерной чувствительности, дБ/мВт | Габаритные размеры (в плане), мм | Высота, мм | Масса, кг |
4ГД-8Е | 4ГДШ-1-4 | 4/6/10 | 4 | 125…7100 | 1,3 | 14 | 0,3 | 120 | 93,5 | 125х125 | 49 | 0,6 | |
4ГД-53 | 5ГДШ-5-4 | 5/8/15 | 1 | 4 | 100…12000 | 1,3 | 14 | 0,28 | 150 | 92,5 | 125х125 | 49 | 0,6 |
6ГДШ-5-4/8 | 6/15/45 | 4 | 4/8 | 100…12000 | 1,4 | 14 | 140 | 92 | 125х125 | 45,5 | 0,29 | ||
30ГДС-1-8 | 30/50/100 | 8 | 500…6300 | 8 | 0,26 | 250 | 92 | 125х125 | 70 | 1,7 |
Главный недостаток 4ГДШ-1, 5ГДШ-5-4, 6ГДШ-5-4 – относительно низкая мощность. Но коэффициент полезного действия (КПД) этих головок намного выше, чем у 15ГД-11А. КПД динамического диффузорного громкоговорителя представляет собой отношение излучаемой акустической мощности к подводимой электрической. КПД громкоговорителя напрямую зависит от стандартного звукового давления или характеристической чувствительности, однозначно связанных между собой и акустической мощность. Другими словами, чтобы создать звуковое давление одинакового уровня на головки 4ГДШ-1, 5ГДШ-5-4, 6ГДШ-5-4/8 следует подать мощность намного меньшую, чем на 15ГД-11А. Изменение энергетического параметра, подводимой мощности, в два раза соответствует изменению уровня на 3 дБ, в четыре раза – на 6 дБ.
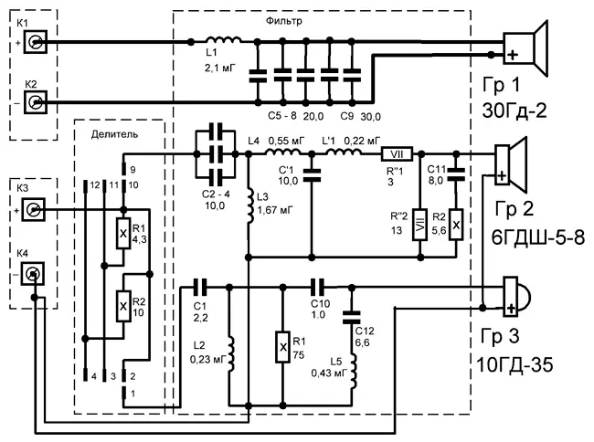
Низкочастотная головка 75ГДН-1-4 имеет максимальную шумовую мощность 75 Вт, уровень характеристической чувствительности 85 дБ/м (за вычетом 1 дБ на потери в фильтре) и номинальное сопротивление 4 Ом. Среднечастотная головка 6ГДШ-5-8 имеет максимальную шумовую мощность 6 Вт, уровень характеристической чувствительности 92 дБ/м и номинальное сопротивление 8 Ом. Разница в чувствительности по отношению к НЧ головке составляет 7 дБ – в 2,24 раза по звуковому давлению и в 5 раз (2,342 = 5) по мощности. Таким образом, максимальная шумовая мощность среднечастотной головки, приведенная к чувствительности низкочастотной головки, составляет 6 Вт х 5 = 30 Вт. При работе в полосе частот от 500 Гц до 5000 Гц на СЧ головку приходится всего 41,5% мощности, т. е. – 31 Вт, что почти соответствует требованиям. Если еще учесть разницу в номинальных сопротивлениях ГГ, 8 Ом и 4 Ом, то при подключении этих головок к общему источнику, звуковое давление необходимо уменьшить на √(8/4) = 1,41 раза, т. е. на 3 дБ, и принять его равным 89 – 85 = 4 дБ. Для выравнивания чувствительности среднечастотной головки по отношению к низкочастотной схему дополняют делителем (R''1 и R2'' на схеме рис. 20) [15]. Следует, также, откорректировать компенсатор (R2,C11) изменения модуля электрического сопротивления при включении через разделительный фильтр головки громкоговорителя 6ГДШ-5-8. Для этого Конденсатор С11 устанавливают на 8 мкФ. По этой же схеме подключают и головку 30ГДС-1-8, как наиболее подходящую замену динамику 15ГД-11А, поставив при этом конденсатор С11 номиналом в 2 мкФ.

Рис. 20. Схема электрическая принципиальная модернизированной АС 35АС-012 (S-90) с применением головки динамической 6ГДШ-5-8
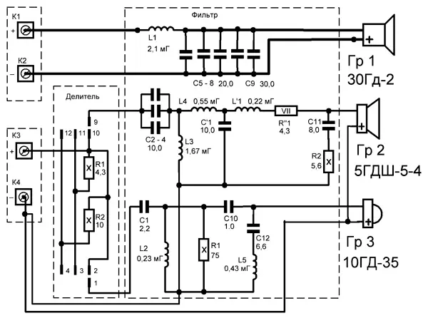
При установке динамика 5ГДШ-5-4 (6ГДШ-5-4) номинальным сопротивлением 4 Ома схему дополняют всего лишь одним элементом – резистором R''1 номиналом 4,3 Ом мощностью 7…10Вт - рис. 21. Это обеспечит, как необходимое выравнивание по звуковому давлению излучателей, так и по сопротивлению. Напомню, что полосовой фильтр акустической системы 35АС-012 (S – 90) рассчитан для подключения СЧ головки номинальным сопротивлением 8 Ом.

Рис. 21. Схема электрическая принципиальная модернизированной АС 35АС-012 (S-90) с применением головками динамической 5ГДШ-5-4
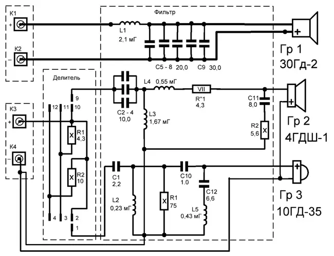
Реализовать подключение головки 4ГДШ-1 еще проще (исключив из схемы элементы L'1 и C'2). Формирование спада АЧХ 12 дБ на октаву происходит как результат взаимодействия передаточной характеристики фильтра первого порядка с крутизной ската 6 дБ на октаву (L4) и естественного спада в АЧХ головки 4ГДШ-1, рис. 22, вблизи полосы раздела [1]. Поэтому в полосовом фильтре нет необходимости применять фильтр НЧ 3-го порядка. Фильтра 1-го порядка на L4 вполне достаточно для обеспечения необходимого затухания. ВЧ головку 10Гд-35, в этом случае, включают в противофазе к СЧ – рис. 23.

Рис. 22. АЧХ звукового давления головки динамической 4ГДШ-1

Рис. 23. Схема электрическая принципиальная модернизированной АС 35АС-012 (S-90) с применением головки динамической 4ГДШ-1 (4ГД-8Е)
Минимально допустимая мощность PR, рассеваемая резистором R''1 рассчитывается по формуле: PR = Pд(R/Rд), где, Pд – паспортная мощность динамика; R – сопротивление резистора R''1; Rд – номинальное сопротивление динамика. Реальную мощность резистора подбирают в 1,5…2 раза больше расчетной. При монтаже резисторов не следует затруднять отвод от них тепла [26].
Источники
(продолжение, начало в первой и второй части)
25. Зызюк А. О ремонте акустических систем и громкоговорителей – РадиоАматор №6, 2003.
26. http://baseacoustica.ru/izgotovlenie/31-izgotovlenie-kolonok/161-metodika-sozdanija-akusticheskih-sistem-chast-4.html
Автор: Владимир Марченко, г. Умань, Украина
