Микросхема LM1875 выпускается Texas Instruments с 2004 года. За все эти годы она была установлена в миллионах устройств по всему миру. Несмотря на то, что старая серия уже заменяется на более актуальную (TTPA3118D2 - тридцативаттный стерео-усилитель класса D), первая всё еще востребована радиолюбителями.
LM1875 относится к одноканальным аудио-усилителям класса AB (уровень искажения – 0,015%). Она имеет встроенную защиту от коротких замыканий. Но, самое главное, позволяет собрать усилитель высокого качества с минимумом лишних деталей.
Рабочая температура не должна быть выше 73 °С (кратковременно, не дольше 10 сек., может достигать 260°С), а напряжение – выше 60 В.
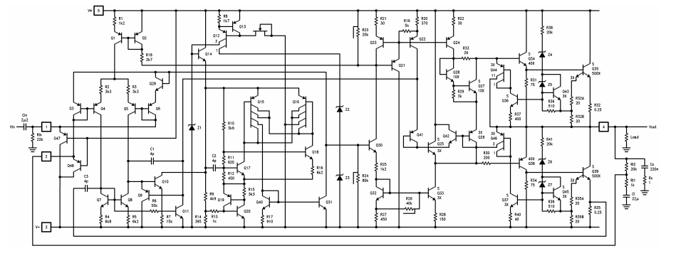
Внутреннее устройство
Схема ниже поможет понять логику работы, если вдруг возникнут какие-то сложности при проектировании собственных усилителей.

Рис. 1. Схема усилителя
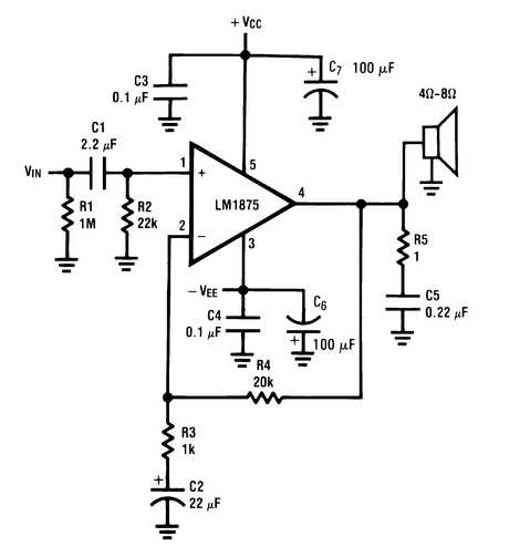
Типовая схема включения
Производитель рекомендует включать свою микросхему так.

Рис. 2. Схема вкючения микросхемы
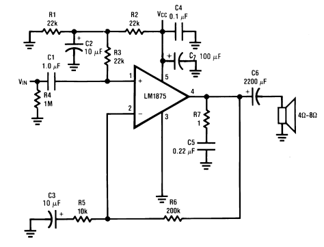
Или так.

Рис. 3. Схема вкючения микросхемы
Но это классические варианты, при которых мощность на выходе не может превышать 20 Вт (номинально, показатель для пиковых нагрузок – 30 Вт).
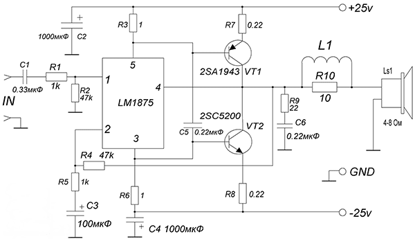
Вариант с выходной мощностью до 70 Вт
Сама схема представлена ниже.

Рис. 4. Схема усилтеля с выходной мощностью до 70 Вт
Выходной каскад здесь аналогичен решению в усилителях по схеме Ланзара (одна из самых популярных в исполнении своими руками и подходящая для большинства задач).
Правда есть одна сложность – потребуется намотка катушки. Она выполняется непосредственно на корпусе 2-х ваттного сопротивления (R10) с помощью медного провода толщиной 0,8 мм – 10 витков.
Саму микросхему здесь обязательно следует разместить на теплоотводе (лучше всего с применением термопасты).
Конденсаторы должны быть рассчитаны на применение с напряжением минимум 30-35 В, а номера 5 и 6 – вообще от 60 В.
Если усиливаться будет не левый или правый канал, а отдельно сабвуфер, то конденсатор C1 необходимо заменить на другой номинал - 1-4,6 мкФ.
Резисторы R7 и R8 должны быть рассчитаны на рассеивание мощности от 5 Вт (можно заменить параллельными или последовательными сборками).
Возможный вариант конечной реализации может выглядеть приблизительно так.

Рис. 5. Вариант устройства в сборе
Чтобы запитать такой усилитель понадобиться двуполярный блок питания соответствующей мощности, как его сделать мы рассмотрели ранее.
Автор: RadioRadar
