В статье описана конструкция однокорпусной активной акустической системы, улучшающей звучание стереопрограмм, воспроизводимых через малогабаритные носимые и портативные мультимедийные устройства. При изготовлении автор использовал многие готовые узлы и блоки, нередко позаимствованные из отслужившей свой срок бытовой аппаратуры.
Мобильные телефонные аппараты, планшетные компьютеры, ноутбуки, фотоаппараты, видеокамеры, навигаторы, игровые консоли, компактные ЖК-телевизоры обычно имеют неудовлетворительное качество звучания и малую громкость встроенной акустической системы, что является следствием миниатюризации современных электронных устройств. Чтобы иметь возможность более качественно прослушивать звук с такой компактной аппаратуры, можно изготовить небольшой двухканальный усилитель мощности звуковой частоты, встроенный в однокорпусную акустическую систему (АС).
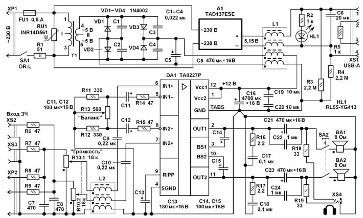
Принципиальная схема такого устройства показана на рис. 1. Конструкция представляет собой двухканальную активную АС с встроенным УМЗЧ и зарядно-питающим устройством с выходным напряжением 5,15 В постоянного тока для подключения к нему различных мобильных устройств.

Рис. 1. Принципиальная схема двухканального усилителя мощности звуковой частоты
Штекер XP2 и гнёзда XS2, XS3 (RCA) предназначены для подключения к источникам звуковых сигналов. Их также можно использовать как переходник или разветвитель для входных сигналов. Конденсаторы C7, C8 предотвращают проникновение на входы УМЗЧ радиочастотных сигналов и помех.
Громкость в стереоканалах регулируют сдвоенным переменным резистором R10. Через помехоподавляющий дроссель L2 и разделительные конденсаторы C9, C10 стереосигналы поступают на неинвертирующие входы микросхемы DA1 TA8227P (Samsung). Микросхема представляет собой малошумящий двухканальный УМЗЧ с однополярным питанием, максимальная выходная мощность в каждом канале - до 3 Вт, максимальная рассеиваемая мощность - 4 Вт, коэффициент нелинейных искажений - 0,2 % при выходной мощности 0,4 Вт. Номинальное напряжение питания - +9 В, максимальное - +20 В, максимальный выходной ток - 2,5 А, входное сопротивление - 30 кОм.
Переменным резистором R13 можно выравнивать баланс стереосигналов. Регулировка относительно неглубокая, изменение выходного действующего напряжения от минимума до максимума не превышает 12 дБ. Чем больше сопротивление резисторов R11-R13, тем меньше усиление по напряжению в микросхеме DA1.
Динамические головки BA1, BA2 подключены к выходам DA1 через замкнутые контакты выключателя SA2 и разделительные конденсаторы С21, C23. Конденсаторы С22, C24 исключают увеличение импеданса конденсаторов C21, C23 на высоких частотах. Демпфирующие цепи R16C17 и R17C18 предотвращают самовозбуждение усилителей. К гнезду XS4 можно подключить головные стереотелефоны, резисторы R18, R19 ограничивают поступающую на них мощность. Конденсаторы C16, C19, C20 - блокировочные по цепи питания DA1. Конденсаторы C14, C15 обеспечивают вольтодобавку.
Модуль УМЗЧ изготовлен на монтажной плате размерами 110x28 мм (рис. 2) с навесным монтажом деталей. Со стороны соединений монтажная плата экранирована липкой алюминиевой фольгой, электрически соединённой с сигнальным общим проводом (минусовый вывод C13). Ток покоя УМЗЧ - 22 мА при напряжении питания 13 В, выходная музыкальная мощность на нагрузке сопротивлением 8 Ом - около 1 Вт в каждом канале. Все сигнальные цепи выполнены экранированными проводами, герметизированными клеем БФ-19. Хорошая фильтрация нестаби-лизированного выпрямленного напряжения 12 В и тщательная экранировка цепей усилителя позволили полностью исключить наличие фона переменного тока на выходах УМЗЧ.

Рис. 2. Модуль УМЗЧ на монтажной плате
Модуль УМЗЧ питается нестабилизированным напряжением 9...13 В от сетевого источника питания, состоящего из понижающего трансформатора T1 и диодного мостового выпрямителя VD1-VD4. Диоды выпрямительного моста и конденсаторы C1-C5 установлены на готовой печатной плате (рис. 3) размерами 30x25 мм от сетевого адаптера питания. Все конденсаторы на этой плате установлены дополнительно, изначально они отсутствовали.

Рис. 3. Диоды выпрямительного моста и конденсаторы C1-C5 на печатной плате
Для питания мобильных устройств используется готовый модуль, показанный на рис. 4, размерами 55x35 мм с микросхемой TAD137ESE от импульсного зарядного устройства (Samsung) для мобильных телефонных аппаратов, рассчитанный на выходное напряжение 5 В при токе нагрузки до 0,7 А. Этот модуль был доработан без составления электрической схемы - параллельно двум низковольтным оксидным конденсаторам, установленным как конденсаторы фильтра выпрямленного напряжения +5 В (на рис. 4 справа), припаяны два керамических конденсатора ёмкостью по 10 мкФ. Напряжение сети переменного тока подаётся на модули питания через плавкий предохранитель FU1, защитный резистор R1 и замкнутые контакты SA1. Варистор RU1 защищает устройство от повреждения всплесками напряжения сети. Резисторы R3, R4 устраняют возможную большую разность потенциалов между выходными напряжениями обоих источников питания. Соединять накоротко "минусы" выходных напряжений 5,15 В и 12 В нельзя, поскольку у подключённого к устройству звуковоспроизводящего (мультимедийного) аппарата общий провод для подключения телефонов/усилителя может иметь некоторый потенциал относительно минуса общего провода питания.

Рис. 4. Модуль для питания мобильных устройств
Узлы питания размещены в пластмассовом корпусе (рис. 5) размерами 120x73x49 мм из полистирола от никель-кадмиевой аккумуляторной батареи напряжением 18 В для шуруповёрта. В этой коробке просверлено около 150 вентиляционных отверстий диаметром 3 мм. Усилитель, две динамические головки и органы управления размещены в пластмассовом корпусе размерами 183x117x45 мм (рис. 6), в качестве которого использована сменная кассета для внешних жёстких дисков IDE. Обе части корпуса склеены между собой. В случае изготовления устройства в таком же корпусе нижняя часть корпуса должна быть перевёрнута на 180º, иначе гнёзда XS1-XS4 упрутся в модуль УМЗЧ. Для склеивания корпуса и элементов конструкции использованы клей "Квинтол" и разведённый в ацетоне полистирол. Не всякий полистирол подходит для приготовления клея. Для проверки на пластину из полистирола нужно нанести несколько капель ацетона и поводить внутри капли спичкой. Если получающаяся смесь будет напоминать густые чернила, то из такой пластмассы можно делать клей. Если полистирол скатывается шариками, то он не подходит для приготовления клея.

Рис. 5. Узлы питания в пластмассовом корпусе

Рис. 6. Усилитель, две динамические головки и органы управления в пластмассовом корпусе
Переменные резисторы регулятора громкости могут иметь сопротивление в пределах 4,7...50 кОм. В конструкции использован импортный малогабаритный движковый, его металлический корпус соединён с общей точкой соединения конденсаторов C7, C8. Для регулятора стереобаланса можно применить одинарный переменный резистор сопротивлением 0,47...1 кОм с линейной характеристикой регулирования, а его металлический корпус нужно соединить со средним выводом резистора. Резистор R1 - импортный невозгораемый или разрывной, подойдёт отечественный Р1-7-2, этот резистор помещён в трубку из стеклоткани. Остальные резисторы - МЛТ, ОМЛТ, РПМ, С1-14, С2-14 или иные общего применения. Дисковый варистор INR14D561 помещён в термоусаживаемую трубку и припаян к выводам понижающего трансформатора. Его можно заменить любым из ряда VDR14D561K, FNR-14K471, FNR-14K561, TVR14471, MYG14-471, INR14D471 или аналогичным на номинальное напряжение 470 В. Оксидные конденсаторы - импортные малогабаритные. Конденсаторы C9, C10 - малогабаритные плёночные (импортные), но подойдут и отечественные К73-17, К73-24. Остальные неполярные конденсаторы - керамические. Конденсаторы C7, C8 припаяны к выводам резистора R10. Конденсатор C6 припаян к выводам контактов гнезда USB.
Выпрямительные диоды 1N4002 можно заменить любыми из серий 1 N4001 - 1N4007,UF4001-UF4007, 1N4933GP-1N4937GP, BYT52A-BYT52M, КД243, КД247, КД258. Вместо светодиода RL55-YG413 зелёного свечения с диаметром линзы 5 мм можно установить любой из серий КИПД36, КИПД40, L-1503, L-1344.
Микросхема TA8227P установлена на ребристый дюралюминиевый теплоотвод с площадью охлаждающей поверхности 28 см2 (одна сторона), предназначенный для микросхем К174УН7. Не забудьте соединить теплоотводящие фланцы микросхемы с общим проводом. Вместо микросхемы TA8227P в этой конструкции можно применить одну из аналогичных микросхем двухканальных УМЗЧ - LA4183, TA8217P, К174УН20, имеющих близкие параметры, но их схемы включения немного отличаются.
Дроссель L1 содержит шесть витков сложенного вчетверо многожильного монтажного провода, намотанных на ферритовом кольце с внешним диаметром 24 мм. Сечение по меди каждого провода - 0,4...0,5 мм2. Дроссель L2 содержит пять витков экранированного провода, намотанных на ферри-товом кольце с внешним диаметром 10 мм. Параметры этих дросселей некритичны, можно использовать любые подходящие по размеру кольца из низкочастотного феррита.
Сетевой трансформатор T1 (рис. 7) применён готовый промышленного изготовления - ТСМ1-1У3. Напряжение холостого хода вторичных обмоток - 5+5 В, габаритная мощность - около 8 Вт. Вместо него можно использовать трансформаторы ТП-112-5, ТП-114-2.

Рис. 7. Сетевой трансформатор T1
Для самостоятельного изготовления сетевого трансформатора подойдёт Ш-образный магнитопровод с площадью центрального керна 3,6...4 см2. В этом случае первичная обмотка содержит 3170 витков обмоточного провода диаметром 0,1...0,12 мм. Вторичную обмотку из 150 витков наматывают обмоточным проводом диаметром 0,4...0,5 мм.
Вместо импульсного источника питания TAD137ESE (Samsung) подойдёт любой аналогичный, рассчитанный на выходное стабилизированное напряжение 5...5,3 В при токе нагрузки от 0,5 А.
Динамические головки - 1ГДШ-6, подойдут, например, и широкополосные 0,5ГД-37, 1ГДШ-3. Также можно установить близкие по габаритам и параметрам динамические головки от импортных кинескопных телевизоров, обычно имеющих лучшее качество звучания, но заметно меньшую чувствительность, например, NY5090-40 (8 Ом, 8 Вт), H9053201 (8 Ом, 5 Вт). Чем больше размер диффузоров устанавливаемых динамических головок, тем лучше. При близком расположении обеих динамических головок стереоэффект проявляется слабо, двухканальный УМЗЧ применён ради возможности использования этой конструкции как УМЗЧ для головных стереотелефонов.
Динамические головки должны быть установлены так, чтобы исключить касание диффузоров передней стенки корпуса устройства. Металлические диффузородержатели головок соединены с общим проводом, точка подключения - средний вывод резистора R13. Выключатель SA2 - П2К с двумя группами контактов. Рокерный выключатель SA1 - OR-L, может быть заменён любым из HF606, MR-21, SWA206A.

Рис. 8. Внешний вид конструкции в сборе
Изготовленное из исправных деталей устройство не требует налаживания. Внешний вид конструкции в сборе с подключённым к гнезду USB аудиоплейером MP-3 показан на рис. 8. Масса устройства в сборе - 950 г. Потребляемая от сети переменного тока мощность в состоянии покоя не превышает 1 Вт при напряжении 215 В и 11 Вт при максимальной громкости и подключённой к гнезду XS1 нагрузке, потребляющей ток 0,7 А.
Автор: А. Бутов, с. Курба Ярославской обл.
