Под электронными усилителями всегда понимаются усилители мощности. В зависимости от назначения и элементарной базы выделяют несколько подклассов этих устройств:
- Импульсные;
- Постоянного тока;
- Низкочастотные (используются чаще всего для работы со звуком);
- Высокочастотные (применяются в основном в радиоаппаратуре).
Высокочастотные (ВЧ) усилители – это компоненты схем управления. Которые отвечают за увеличение входного сигнала до уровня, необходимого регистрации принимающим блоком или достаточного для срабатывания исполнительного устройства.
Как и многие другие радиоэлементы, ВЧ усилители могут работать с аналоговыми сигналами, а могут с цифровыми.
Среди готовых реализаций ВЧ-усилителей выделяют следующие виды продукции (в зависимости от назначения):
- Драйверы;
- Усилительные блоки;
- Малошумящие;
- Дифференциальные усилители.
Так как эти усилители работают с радиоволнами, то следует привести здесь основную градацию их диапазонов – см. таблицу ниже.
Таблица. Градация диапазонов усилителей
Название частот | Сокращение | Диапазон | Длина волн |
Гипервысокие | ГВЧ | 300-3000 ГГц | 0,1-1 мм |
Крайне высокие (миллиметровые) | КВЧ | 30-300 ГГц | 1-10 мм |
Сверхвысокие (сантиметровые) | СВЧ | 3-30 ГГц | 1-10 см |
Ультравысокие (дециметровые) | УВЧ | 300 МГц – 3 ГГц | 10-100 см |
Очень высокие (метровые) | ОВЧ | 30-300 МГц | 1-10 м |
Высокие (декаметровые) | ВЧ | 3-30 МГц | 10-100 м |
С волнами, которые имеют длину волны более 10 метров (дека-, гектометровые, километровые и мириаметровые), бытовые приборы не работают.
В зависимости от полосы частот, выделят следующие виды ВЧ-усилителей:
- Широкополосные (хорошее усиление во всей полосе частот);
- Полосовые (в определённой полосе частот);
- Узкополосные или селективные (дают максимальный эффект только в узкой полосе частот).
Сборка своими руками
Самостоятельно из доступных элементов получится собрать только усилители для антенн, подключаемых к телевизорам, радиоприёмникам или любительским радиостанциям. Что называется just-for-fan. А, например, собрать и настроить усилитель для Wi-Fi-роутера уже вряд ли.
Реализовать схему можно на базе транзисторов или готовых микросхем. В последнем случае нужно будет очень детально подойти к поиску реализации, соответствующей вашим исходными параметрам входящего и исходящего сигналов.
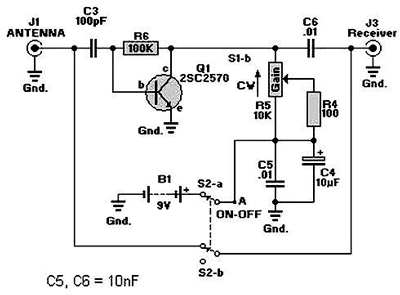
Схема широкополосного усилителя ДМВ-УКВ диапазона на транзисторе
Пригодится для улучшения приёма телевизорных антенн, справится и с радио.
Сама схема с номиналами приведена ниже.

Рис. 1. Схема широкополосного усилителя ДМВ-УКВ диапазона на транзисторе
В качестве основы был выбран высокочастотный транзистор 2SC2570.
Количество используемых элементов и их размеры позволяют спаять схему без печатной платы, можно использовать, например, монтажную. Но при наличии желания и опыта – всегда можно спроектировать и вытравить печатную.
Транзистор работает в роли простого ключа, но со стоящей задачей справляется на 100%.
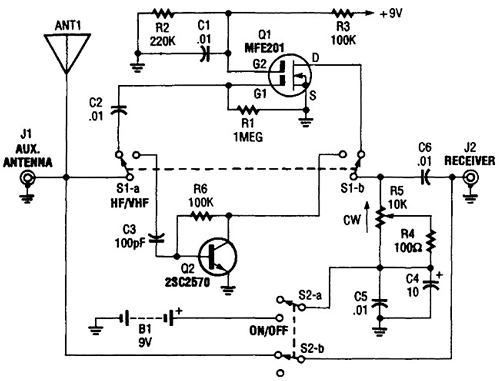
Простая реализация КВ-УКВ усилителя
Схема представляет собой два независимых усилителя, каждый из которых работает со своим диапазоном.

Рис. 2. Схема КВ-УКВ усилителя
Выбор нужного тракта осуществляется с помощью переключателя S1.
При правильной сборке усилитель сможет эффективно работать в диапазоне 3-3000 МГц.
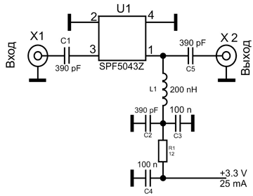
Усилитель для телевизионных антенн на базе микросхемы
В качестве основы можно выбрать SPF5043Z, эта микросхема хорошо распространена и приемлема по цене. Ниже наш вариант реализации простого ВЧ-усилителя с минимумом компонентов.

Рис. 3. Схема простого ВЧ-усилителя с минимумом компонентов
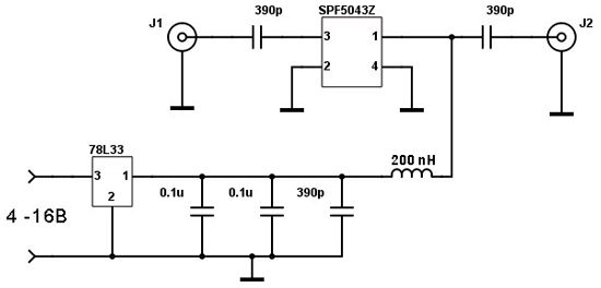
Схема требует не самого стандартного питания – 3,3 В. Но это легко исправляется с помощью стабилизатора. Например, так.

Рис. 4. Схема ВЧ-усилителя
Теперь усилитель можно запитать от зарядки для мобильных телефонов или даже от бортовой сети в автомобиле.
Непосредственно сам усилитель обеспечивает коэффициент усиления в пределах 12-22 дБ (в зависимости от диапазона частот, чем выше частота, тем выше коэффициент).
Может работать с частотами в диапазоне 50-4000 МГц.
Автор: RadioRadar
