На создание этого устройства нас подвигло отсутствие в Интернете простого, недорогого и главное, доступного синтезатора частоты. Все компоненты приобретены в магазине “Чип и Дип” г. Воронежа без особых проблем.
Поиск к примеру ЖК -индикатора с контроллером HT1613 занял более года в разных фирмах города без видимых результатов.
Обычно применяемые микросхемы синтезаторов малодоступны и дороги, часто отсутствуют прошивки микроконтроллеров, например [ 1], вы мол, ребята паяйте, а за прошивку извольте заплатить. В наше время это понятно, но радиолюбители всегда были бескорыстным народом - сделал сам, поделись с товарищем схемой, деталью и просто хорошей идеей.
За основу устройства взят недорогой (38 руб.) синтезатор частоты LM7001J фирмы SANYO, часто применяемый в зарубежной бытовой радиоприемной технике.
В качестве ЖК - индикатора использован МТ-10Т7-7Т (75 руб.) фирмы “МЭЛТ”, у которого имеется масса достоинств перед часто применяемым HT1613: наличие десятичных точек, простота сопряжения с PIC16F84A по уровням сигналов, более широкий угол обзора и главное - доступность.
Идея применить LM7001J взята у [2], за что ему огромное спасибо!
| Основные технические характеристики устройства следующие: | |
| диапазон принимаемых частот | 65,8-74, 88-108 МГц |
| дискретность настройки | 50 кГц |
| число каналов | 21 |
| промежуточная частота f пр. | 10,7 МГц |
| частота гетеродина f гет. | f настр. + f пр |
| потребляемый ток | 24 мА |
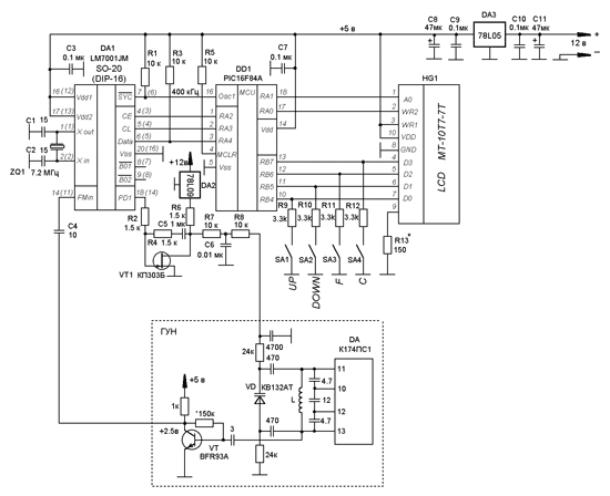
Принципиальная схема построена на основе Datasheet LM7001JM(Sanyo).pdf, mt-10t7-7t.pdf, скачанных из Интернета. Схема нарисована в редакторе sPlan 5.0 Rus - если нет sPlan 5.0 Rus.

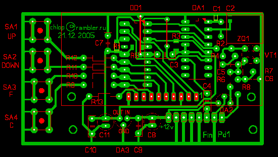
Рис. 1. Рисунок платы в редакторе sPlan для корпуса DIP16 1 вариант
Для тактирования микроконтроллера использована частота 400 кГц с внутреннего делителя LM7001J ( сигнал SYC), таким образом, экономится кварц 4 МГц и два конденсатора. Схема обкатывалась на макете приемника на основе К174ПС1 и TDA1083. Для развязки контура ГУН и усиления сигнала применен буферный усилитель на транзисторе BFR93A. Разумеется, можно использовать другой ГУН на микросхеме или на дискретных элементах. В качестве управляющего элемента, включенного в контур ГУН применен варикап КВ132АТ. Эти варикапы продаются в пакетиках по 3 шт. подобранные по параметрам, поэтому оставшиеся 2 можно использовать для перестройки контуров УВЧ.

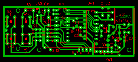
Рис. 2. Рисунок платы в редакторе sPlan для корпуса DIP16 2 вариант

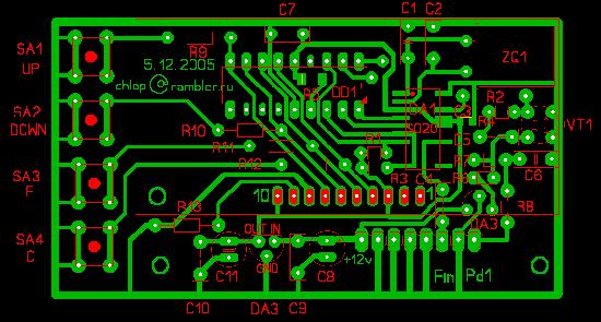
Рис. 3. Рисунок платы в редакторе sPlan для корпуса SO-20
Для перекрытия диапазона частот 65.8 - 108 МГц питание ФНЧ пришлось увеличить с 5 до 9 вольт, для этого применен отдельный стабилизатор 78L09, а также удалены конденсаторы контура ГУН, так что единственная емкость контура ГУН - варикап. Для справки, управляющее напряжение при частоте 69.4 МГц -2.8 в, а при частоте 107.6 МГц -6.12 в. Естественно, эти напряжения можно сместить в ту, или другую сторону растяжением (сжатием) витков катушки ГУН. Выходы LM7001J B01, B02, B03 при переходе с 74 МГц к 88 МГц меняют свое состояние, поэтому их можно использовать для каких-либо целей, например, переключать ГУН, если возникнет необходимость в отдельных ГУН на каждый диапазон, либо индицировать светодиодами включенный диапазон. Эти выходы с открытым стоком, поэтому необходимы внешние резисторы.;

Рис. 4. Принципиальная схема
Резистор R13 для регулировки контрастности подбирается под конкретный экземпляр индикатора.
Детали и конструкция. Особых требований к деталям не применяется, желательно только, чтобы С1 и С2 были с малым ТКЕ. Резисторы МЛТ -0.125 Вт, R5 -чип 1206, конденсаторы -импортный аналог К10-17Б, C3- чип 0805. Кварц в корпусе HC-49U или "лодочка". Разъем на плате- PLS 8 R, угловой однорядный, шаг 2.54 мм, ответная часть- гнездо PBS 8, кнопки TS-A6PS-130. Полевой транзистор можно применить с буквами А, Б, И. Индикатор можно использовать МТ-10Т7-3Т
Печатные платы разведены при помощи программы Sprint Layout 4.0 Rus, для корпусов LM7001J: SO-20 в 1 варианте и DIP16 в 2-х вариантах, и находятся в файлах plata1.lay, plata2.lay, plata3.lay

Рис. 5. Внешний вид платы
Плата изготовлена методом под утюг с применением лазерного принтера HP LaserJet 1010 из одностороннего стеклотекстолита толщиной 1.5 мм. Под PIC16F84A установлена панелька DIP18. Кнопки с длинными толкателями 13мм, на которые можно одеть колпачки большего диаметра или применить кнопки с меньшей длиной толкателя, но установить кнопки на отдельной маленькой плате, которую можно разместить в удобном месте. Кварц закрепляется в положении "лежа", полевой транзистор как можно ниже. Индикатор крепится к плате посредством резьбовых стоек с резьбой М3 высотой 10 мм и соединяется с основной платой проводом МГТФ 0.14. Разъем разведен с таким расчетом, чтобы при вставлении в ответную часть торец платы синтезатора соприкасался с кросс-платой на которой установлена плата приемника и сетевой блок питания. Плата 3 разведена так, что разъем впаивается в кросс-плату. Дополнительно плата синтезатора крепится к кросс-плате с помощью 2-х дюралюминиевых уголков и винтов с гайками М3 под которые предусмотрены отверстия. Прилагаются фото готового синтезатора.

Рис. 6. Внешний вид платы
Подбора элементов ФНЧ не потребовалось, но может понадобиться подбор полевого транзистора, так, чтобы на выходе ФНЧ было постоянное напряжение 5.5 -6.5 вольт.

Рис. 7. Вид платы снизу
Управление синтезатором.
Микроконтроллер PIC16F84A запоминает и хранит в энергонезависимой памяти частоты настройки (каналы), осуществляет переключение каналов и их настройку, определяет канал по умолчанию, на который происходит настройка приемника при включении приемника, индицирует на жидкокристаллическом индикаторе номер текущего канала и соответствующую ему частоту приёма.
Время перестройки "от края до края" составляет около 30 секунд, переход с 74 МГц к 88 МГц и обратно реализован программно.
Управление приемником происходит с помощью четырех кнопок: "Увеличить" - (UP), "Уменьшить" -(DOWN), "Настройка" -(F), "Работа" -(С)
После включения приемника он находится в режиме "Работа" и настроен на канал по умолчанию.

Рис. 8. Вид дисплея ЖКИ в режиме "Настройка"
Вид дисплея ЖКИ в режиме "Работа" показан на рис.8. В этом режиме кнопками "Увеличить" и "Уменьшить" выбирается канал, ранее настроенный на нужную частоту. Кнопкой "Настройка" производится переход в режим настройки частоты канала, номер которого высвечен на ЖКИ. В режиме "Настройка" дисплей имеет вид, показанный на рис.9.

Рис. 9. Вид дисплея ЖКИ в режиме "Работа"
Кнопками "Увеличить" и "Уменьшить" устанавливается частота, которая запоминается в EEPROM при нажатии кнопки "Работа", причем при однократном нажатии на эти кнопки частота изменяется на один шаг, а при удержании кнопки -ускоренная перестройка синтезатора.
Повторное нажатие кнопки "Работа" делает текущий канал каналом по умолчанию.
Прошивку микросхемы, а также файлы разводки схемы можете скачать по ссылке lm7001j.zip
Источники
- http://personal-www.kirov.ru/~ra4nalr@write.kirov.ru/main/rx2001.html. Мир электроники RA4NAL-УКВ приемник.
- Темерев А. (UR5VUL). УКВ синтезатор частот. - Радио, 2003, № 4, с. 62.
Автор:Хлоповских С.В.
г. Воронеж, Россия
