Большинство ноутбуков и звуковых карт компьютеров рассчитано на подключение одного конденсаторного монофонического микрофона с фантомным питанием. Чтобы иметь возможность подключать стереофонический микрофон или два "петличных" микрофона, автор занялся изготовлением микрофонных стереоусилителей.
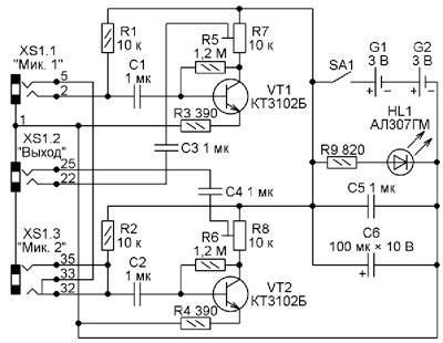
Схема простого стереоусилителя такого назначения изображена на рис. 1. К нему можно подключить один стереофонический (к разъёму XS1.1) или два монофонических (один - к разъёму XS1.1, другой - к разъёму XS1.3) микрофона. Выходной сигнал снимают с разъёма XS1.2. Единственный орган управления - выключатель питания SA1. Подстроечные резисторы R7 и R8 предназначены для регулировки уровней выходных сигналов в процессе налаживания устройства. Питается усилитель от литиевых элементов CR2032 (G1 и G2), установленных в держатели, снятые с неисправных компьютерных материнских плат. Светодиод служит индикатором включённого питания.

Рис. 1. Схема стереоусилителя
Устройство собрано на макетной плате, помещённой в коробку для хранения магнитофонной аудиокассеты (рис. 2) и закреплённой в ней винтами с потайными головками. Блок XS1 из трёх гнёзд для аудиоштекеров диаметром 3,5 мм PJC1-RBGP-13-LF [1] расположен в той части коробки, куда вставлялась головка аудиокассеты. Для него просверлены необходимые отверстия. Блок соединён с платой проводами МГТФ.

Рис. 2. Устройство на макетной плате
Впоследствии был разработан более сложный микрофонный усилитель, схема которого изображена на рис. 3. Добавлены входной разъём XS2.1 для соединения с ещё одним источником сигнала, например, линейным выходом ноутбука или другого стороннего источника сигнала, и усилитель для контрольного прослушивания на головные телефоны, подключённые к разъёму XS2.2.

Рис. 3. Схема микрофонного усилителя
Усилитель собран в двух склеенных между собой коробках для аудиокассет, одной оказалось недостаточно. В первой находится печатная плата с большинством деталей устройства, чертёж которой изображён на рис. 4. Во второй размещена плата с держателями элементов питания, оксидными конденсаторами большой ёмкости, керамическим конденсатором C9 и резистором R21. Чертёж этой платы - на рис. 5.

Рис. 4. Печатная плата с деталями устройства

Рис. 5. Печатная плата с деталями устройства
Контактные площадки обеих плат, обозначенные одинаковыми буквами A-Е, соединены между собой проводами МГТФ, пропущенными в специально просверленные в коробках отверстия. Такими же проводами соединены с печатными платами и блоки разъёмов, установленные в выемке коробки рядом с первой платой. Длина проводов выбрана с запасом, чтобы платы можно было извлечь для ремонта или доработок, не нарушая соединений.
На первой плате имеются два крепёжных отверстия. Используя её в качестве шаблона, аналогичные отверстия просверлены в склеенных коробках и на второй плате. Вся конструкция скреплена пропущенными сквозь эти отверстия винтами.
Печатные платы я разрабатывал под имевшиеся у меня радиодетали с учётом размеров коробок. Конденсаторы больших размеров пришлось уложить на плату или наклонить. Также пришлось удалить кусачками предназначенные для фиксации аудиокассет выступы внутри коробок. Возможно, если собрать усилитель из радиодеталей для поверхностного монтажа, можно было бы обойтись одной платой и коробкой.
Планировалось применить только транзисторы серий КТ315 и КТ361, но они оказались очень шумными и с большим разбросом коэффициента передачи тока базы. Поэтому в процессе отработки усилителя почти все они были заменены на КТ3102Б и КТ3107Б. Именно такой усилитель с разнотипными транзисторами изображён на фотоснимке рис. 6. Возможна замена всех транзисторов и на импортные ВС547B (n-p-n) и BC557B (p-n-p).

Рис. 6. Усилитель с разнотипными транзисторами
Налаживание заключалось в установке уровней выходных сигналов. Для этого вместо пар резисторов R3, R4; R5, R6; R13, R14; R15, R16; R29, R30 и R32, R33 были временно впаяны подстроечные резисторы сопротивлением 10...100 кОм. После регулировки сопротивление частей этих резисторов в найденных положениях их движков было измерено, и вместо них впаяны постоянные резисторы ближайших номиналов. На схеме указаны те номиналы, что получились у меня. В дальнейшем все необходимые регулировки выполняются в компьютерных программах, обрабатывающих сигналы микрофонного усилителя.
Стереофонический микрофон для работы с описанными усилителями был собран из двух одинаковых монофонических компьютерных микрофонов фирмы Genius, установленных на общую подставку (рис. 7) и развёрнутых по горизонтали на угол 110 градусов. Расстояние между микрофонами такое же, как между ушами человека, а угол моделирует теневой эффект человеческой головы [2]. Они соединены с одним стерефоническим штекером диаметром 3,5 мм согласно схеме на рис. 8.

Рис. 7. Стереофонический микрофон для работы с описанными усилителями

Рис. 8. Схема соединения микрофонов с одним стерефоническим штекером
Из конденсаторных микрофонов от недорогих микротелефонных гарнитур были изготовлены также "петличные" микрофоны (рис. 9), которые можно использовать, например, для записи интервью. Неиспользуемые провода гарнитур, идущие к головным телефонам, были откушены кусачками.

Рис. 9. "Петличные" микрофоны
Корпусы микрофона изготовлены из частей шариковых авторучек, которые фиксируют в них пишущие стержни. Это верхние колпачки и отпиленные части корпусов ручек, в которые они ввинчиваются. В вершинах колпачков просверлены отверстия, в них пропущены провода, к которым припаяны микрофонные капсюли. Для распознавания микрофонов использованы детали от авторучек красного и зелёного цветов. В качестве ветрозащиты на микрофоны надеты поролоновые амбушюры от телефонов, вставляемых в уши.
Для крепления микрофонов к одежде применены пластмассовые бельевые прищепки. На них закреплены саморезами обрезанные защитные колпачки от авторучек. Чтобы, ввинчивая саморезы, не расщепить материал, из которого сделаны прищепки, в последних нужно предварительно просверлить отверстия. Следует учесть, что та часть колпачка, за которую он будет крепиться к прищепке, должна быть достаточно широкой. В получившиеся клипсы устанавливают собранные микрофоны.
Литература
1. 3.5mm Phone Jack 90 3X1. - (URL: http://rn.morethanaN.com/images/products/ September2017/EKVYFhtkvZbzNgM379w7.pdf (30.11.2018).
2. Алдошина И., Приттс Р. Музыкальная акустика. Учебник. - СПб.: Композитор, Санкт-Петербург, 2006.
Автор: А. Носовец, г. Новосибирск
