Вниманию радиолюбителей предлагается схема возбудителя для генератора звуковых частот. Схема не имеет прототипа и является оригинальной разработкой автора. Предназначена для построения полного генератора звуковых частот. Возбудитель работает в 4-х диапазонах: 18Гц-220Гц ; 180Гц-1,8КГц ; 1,8КГц-22КГц ; 18КГц-220КГц.
Прежде, чем перейти к описанию схемы, немного о том, как появилась идея разработки. Возникла необходимость построить несложный генератор синусоиды на стандартные диапазоны (до 200 КГц) с плавной перестройкой частоты. Из-за недостатков сдвоенных потенциометров, в качестве элемента перестройки частоты был выбран конденсатор переменной ёмкости (КПЕ). Подходят распространённые 2х-секционные КПЕ (например, от старых радиоприёмников). При большем числе секций их можно запараллелить. Ротор КПЕ заземлён (изолированные очень дороги и дефицитны).
При анализе большого количества опубликованных схем, в которых можно использовать 2х-секционный КПЕ, оказалось, что их немного - Т-мост ,схема с мостом Вина и схема на фазовращателях. Т-мост и Мост Вина отпали, поскольку КПЕ нужно изолировать, плюс очень высокая чувствительность к наводкам и ограничение на уровень выходного сигнала из-за наличия синфазного напряжения на входах усилителя. Вариант на фазовращателях лучше, но на частотах выше 100 КГц обладает невысокой устойчивостью. Вот так и родилась идея создания новой схемы, свободной от перечисленных недостатков.
Для понимания работы схемы обратимся к рис.1.

Рис. 1. Принцип работы возбудителя
Возбудитель содержит 2х-звенный RC-фильтр R1C1, R2C2, 2 развязывающих повторителя на микросхеме DA1 (сдвоенный ОУ с полевыми (ПТ) на входах типа AD823) и дифференциальный усилитель (ДУ), обеспечивающий положительную обратную связь. Сигнал с выхода ДУ поступает на вход 2х-звенного фильтра, затем (с выходов 1 и 7) DA1 поступает на входы ДУ, замыкая цепь генерации. Выходной сигнал возбудителя снимается не с выхода ДУ (sin 5V), а с вывода 7 микросхемы DA1.2 (sin 2.5V). Этот сигнал формируется из сигнала sin 5V, прошедшего через 2х-звенный фильтр, в результате чего происходит дополнительное ослабление выысших гармоник. Термистор, включённый в состав ДУ, стабилизирует выходной сигнал, обеспечивая баланс амплитуд. Формирование фазы происходит аналогично схеме с мостом Вина. Звено R1C1 создаёт запаздывание по фазе (сигнал снимается с конденсатора C1, а звено R2C2 создаёт опережение по фазе, поскольку сигнал на входы ДУ снимается с резистора R2 (для этого и понадобился ДУ). Суммарный сдвиг фазы на резонансной частоте равен нулю, т.е. выполнено условие баланса фаз.
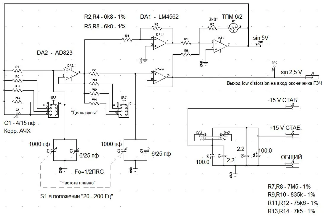
Рассмотрим реальную схему, изображённую на рис 2.
Рис. 2. Схема возбудителя
В схеме возбудителя использовано 2 сдвоенных операционных усилителя (ОУ). DA2 типа AD823 - включены повторителями - предотвращают влияние ДУ и выходной нагрузки по выходу sin 2,5V на работу 2х-звенного частотозадающего фильтра R7C2, R8C4 (диапазон 20-200Гц). Для других диапазонов резисторы фильтра R9-R14 коммутируются с помощью сдвоенного переключателя S1. Резисторы R13, R14 включаются на диапазоне 18-220 КГц. Конденсатором C1 можно подкорректировать АЧХ в районе 200КГц. В качестве S1 лучше применить галетный переключатель на 2 направления. Автор использовал реле РГК-15, но реле вносят заметную монтажную ёмкость. Реле можно использовать при ёмкости секций КПЕ 1000 пф и более. ДУ выполнен на ОУ DA1 типа LM4562. Выбрана схема работы в инвертирующем включении, что позволило снять проблему синфазных напряжений на входах ОУ. Термистор ТПМ 6/2 обеспечивает стабилизацию выходного напряжения. Резистор R3 служит для установки напряжения 5V на выходе ДУ. В качестве нелинейного элемента кроме термистора испытывались лампочка и ПТ. Лампочка требует умощнения выхода ДУ, да ещё начинает компрессировать синусоиду на частотах ниже 50 Гц. Применение ПТ заметно усложняет схему и плохая устойчивость управления на самых низких частотах. Поэтому был выбран термистор. Схема получается максимально простой.
А теперь насчёт дополнительной фильтрации сигнала на выходе sin 2,5V. В этом легко убедитья с помощью осциллографа. Подключить осциллограф к выходу ДУ sin 5V. Увеличивая резистор R3, довести напряжение на выходе ДУ до ограничения (примерно 10 Вольт). Переключить щуп осциллографа на выход sin 2,5V. Там будет 5 Вольт и совершенно чистая (визуально) синусоида. Если такой эксперимент проделать со схемой на фазовращателях, то искажения будут на всех выходах. В предлагаемой схеме единственным источником искажений является термистор (как любой нелинейный элемент). Благодаря использованию заземлённого КПЕ и ДУ чувствительность схемы к наводкам значительно ниже, чем в схеме Вина, хотя простенький экран из оцинковки не помешает. Резисторы низкочастотного диапазона R7, R8 запаяны на постоянно. Это исключает коммутационные помехи (которые ОУ очень не любят) при переключении диапазонов. Но приходится учитывать их шунтирующее влияние на резисторы R9, R10 и R11, R12. Поэтому номиналы этих резисторов не кратны R7, R8.
Если детали исправны и монтаж выполнен правильно, генерация возникнет без проблем. На всякий случай ("защита от дурака") перед первым включением стоит с инвертирующих входов DA1 подключить на "землю" по 2 встречно-параллельных диода КД522. Когда схема нормально заработает, диоды нужно убрать. LM4562 отличная микросхема, но боится большого дифференциального напряжения (между входами). Поэтому вначале лучше подключить диоды. Резистором R3 установить напряжение на выходе sin 5V равным 5 вольтам. Остальные режимы установятся автоматически. Основная работа - укладка диапазонов (подбор резисторов R7-R14). Ещё могут понадобиться дополнительные конденсаторы параллельно подстроечным C3 и C5. Можно использовать и КПЕ с нечётным числом секций путём запараллеливания. Для секции, в которой ёмкость больше, нужно пропорционально уменьшить диапазонные резисторы. Секцию с большей ёмкостью лучше использовать в левом (по схеме) звене фильтра. На схеме изображена формула для расчёта частоты. Буква П - число "пи". Подстроечные конденсаторы C1,C3,C5 - малогабаритные керамические КПК.
Возможные замены. Для LM4562 замена OPA1612 или LME49720. Для AD823 замена LM6118 или OPA2604 (при выборе замены для AD823 следует выбирать усилители с ПТ на входе, имеющие минимальную входную ёмкость). Термистор ТПМ 6/2 можно (при уменьшении выходного напряжения) заменить на ТПМ 2/0,5. В этом случае целесообразно уменьшить питание с +/- 15V на +/- 9V. Применение термисторов ТП 6/2 и ТП 2/0,5 менее желательно из-за габаритов и паспортных данных. У термисторов ТПМ верхняя рабочая частота 1МГц, а у ТП 100 КГц (хотя вполне возможно, что и на 200 КГц будут работать).
Термистор можно купить в магазине ЯрЭлектроника в районе 100р. (сам там покупал), или поискать на Avito. Резисторы лучше использовать повышенной стабильности типа С2-14, или купить импортные 1%. Мощности 0,25Вт более чем достаточно. Конденсаторы 2,2 мкф - блокировочные. Лучше КМ-6 или плёночные.
Из-за отсутствия измерителя искажений конкретные величины искажений приводятся, но применение качественных микросхем, выбранная схемотехника и дополнительное подавление гармоник обещают результаты заметно лучше, чем в схеме Вина. Может быть кто-то из любителей, имеющих возможность измерения искажений, захочет повторить схему и отзовётся насчёт искажений. Следует заметить, что при разработке схемы задача получения ультранизких искажений не ставилась. Для этого нужны более сложные схемы и измерительное оборудование. Лучше это оставить профессиональным разработчикам на фирмах. А в данном случае хотелось создать надёжную "рабочую лошадку" для повседневного использования и не слишком сложную для повторения любителями.
Печатную плату можно нарисовать вручную или в соответствующем конструкторе.
На фото показан внешний вид конструкции.



Рис. 3. Внешний вид конструкции
Для построения полного звукового генератора, после возбудителя, необходимо добавить оконечный усилитель с аттенюатором и регулятором выходного уровня сигнала. Схема усилителя у автора есть. Если кому-то понадобиться, пишите на email.
Схемы нарисованы в американской программе Dip Trace.
Автор: Григориади Юрий Константинович, г. Пятигорск (raznoe1945@yandex.ru)

