Усилитель мощности звуковых частот (УМЗЧ) – это фактически электрическое устройство, усиливающее электрические колебания в слышимом человеческим ухом диапазоне. Такие усилители могут сильно отличаться по принципу работы, а значит, и по параметрам питания.
С другой стороны, блоку питания не так важно, что к нему подключается – усилитель, приёмник или другой прибор. На первом месте, в любом случае, остаются потребляемая мощность (как показатель, отражающий соотношение выходного напряжения и силы тока) и падение показателей под нагрузкой. Поэтому блоки питания, как и любые другие вторичные источники, могут стабилизировать или выходной ток (источники тока), или напряжение (источники напряжения).
В зависимости от класса УМЗЧ и его пикового потребления по мощности может потребоваться та или иная схема питания.
В первую очередь выбор обусловлен диапазонами мощности:
- Для 30-60-ваттных усилителей будет достаточно классических трансформаторных блоков питания с диодным мостом и простейшим фильтром (из конденсатора). Как его рассчитать и сделать (со схемами) мы рассмотрели в этой статье.
- От 100 Вт и выше классический блок питания получается необоснованно громоздким. Пример автомобильного преобразователя и мощного БП (до 500-1000 Вт) мы рассмотрели на примере импульсных БП для одноканальных систем здесь.
Остался неохваченным только один вопрос – питание двуканальных акустических систем. На нём мы и остановимся подробнее ниже.
Блок питания УМЗЧ с раздельными каналами
Чисто теоретически, двуканальные системы могут легко питаться от одного источника (око которых речь шла выше). По факту так и есть в большинстве случаев. Однако, для высококачественных аудиосистем это неприемлемо.
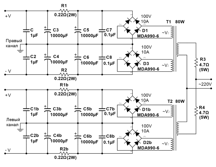
Сама схема БП может выглядеть следующим образом.

Рис. 1. Сама схема БП
Все номиналы подробно освещены на схеме.
Такой БП разрабатывался специально для усилителей класса Hi-End. Его преимущество заключается в том, что использование отдельных трансформаторов для каждого плеча (канала) усиления, позволяет существенно снизить эффект подмагничивания сердечника, которое характерно для всех двухполупериодных схем выпрямления.
Здесь же питание становится заметно стабильнее.
Для более мощных потребителей можно организовать питание раздельных каналов идентичными усилителями на импульсных трансформаторах. Только в этом случае лучше избежать общего сердечника и собрать просто два одинаковых трансформатора.
БП на готовых трансформаторах
Наверное, самая большая проблема во всех мощных БП, особенно импульсных – намотка трансформаторов. Они требуют правильного расчёта, соблюдения технологии сборки, главное, опыта. А последний у обывателей – редкость.
Логичное решение – собрать схему на готовых трансформаторах. Например, на ТА196 или ТА163 (они не импульсные!).
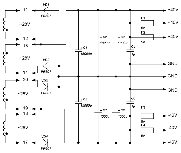
БП с двухполупериодным полу-мостовым выпрямителем.

Рис. 2. Схема БП с двухполупериодным полу-мостовым выпрямителем
Указанный трансформатор можно легко заменить на аналоги с четырьмя одинаковыми вторичными обмотками (например из серий ТАН, ТН, ТПП или ТА).
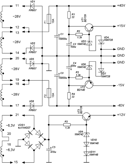
Вариант с разными линиями питания (для предусилителя, для вентилятора и т.п.).

Рис. 3. Вариант схемы БП с разными линиями питания
Схема собирается на том же трансформаторе.
Автор: RadioRadar
