В данной статье будут рассмотрены две схемы проверенных синтезаторов, которые можно собрать в домашних условиях самостоятельно. Электронные компоненты не сложно приобрести и они доступны, как в ближайших местах продажи, так и через интернет-магазины.
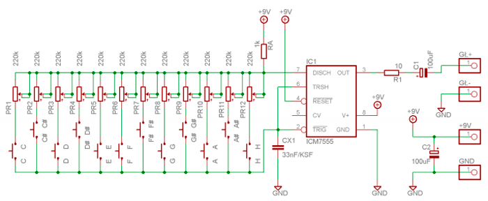
Синтезатор на таймере 555

Рис. 1. Схема синтезатора на таймере 555
Схема проста в сборке. В качестве питания потребуется источник постоянного напряжения 9В. Для игрушки вполне достаточно использовать Крону. Чтобы заряда хватало на дольше, можно применить сборку литиевых батарей в совместимости с платой повышающего преобразователя, которую можно спаять самостоятельно или купить, ввиду её дешевизны. Также, вполне применим и блок питания на 9 Вольт или любой другой с регулировкой напряжения.
Печатная плата и фото собранного устройства без корпуса:

Рис. 2. Печатная плата устройства

Рис. 3. Внешний вид устройства
Следует обратить внимание на кнопки, так как не каждый их вид нажимается легко. Поэтому следует экспериментальным методом их подобрать, ориентируясь на плавность нажима. Частота регулируется при помощи подстроечных резисторов PR. В качестве корпуса вполне можно использовать дешевый, от подобных сломанных игрушек, или изготовить новый самостоятельно. Отличный вариант, как для игрушки ребенку, так и для освоения синтезаторов в целом.
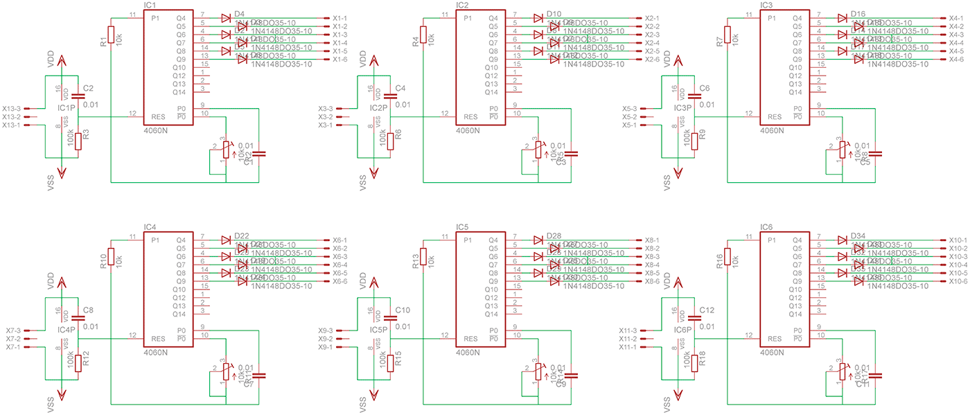
Синтезатор на CMOS 4060
Немого более сложная схема, но и с лучшим звучанием. В качестве корпуса так же может быть сломанная игрушка. Схема представлена ниже:
Рис. 4. Схема синтезатора на CMOS 4060
Она генерирует выходные тона. Потребуется собрать блок питания и усилитель дополнительно, подсоединить это между собой и закрепить в готовом корпусе. Схема блока питания:

Рис. 5. Схема блока питания
и усилителя:

Рис. 6. Схема усилителя
Места соединений указаны на схеме. В схемах нет ничего сложного и устройство в целом можно спаять за один день. Гораздо больше времени уйдет на вытравление дорожек печатных плат, фото которых представлены ниже:

Рис. 7. Печатые плата
Плата для кнопок:

Рис. 8. Плата для кнопок
Её травить не обязательно, дорожки можно прорезать в текстолите ножом, фрезой или самодельным резаком. В общем виде это может выглядеть, например, так:

Рис. 9. Плата для кнопок
При помощи приложения gStrings настраивается всего одна октава, в то время как остальные проходят автоматическую подстройку, отталкиваясь от первой.

Рис. 10. Настройка инструмента
Схему можно модернизировать, добавив регулятор громкости звука, например. На выходе получается отличный музыкальный инструмент, который вполне пригоден в любительских целях.
Автор: RadioRadar

