Источником звука для этого усилителя могут быть мобильные телефоны, планшеты, компьютеры, аудиоплееры, медиаплееры, телевизоры, игровые приставки и другие устройства, выход которых рассчитан на подключение динамических головных телефонов. При входном напряжении 0,3 В выходная мощность (максимальная) одного канала усилителя - 24 Вт на нагрузке 8 Ом.

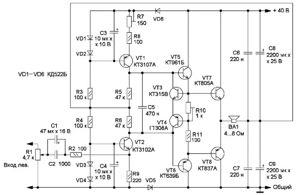
Рис. 1. Схема одного канала усилителя
Схема одного канала усилителя показана на рис. 1. Входной каскад собран на транзисторах VT1 и VT2 по схеме с ОБ и имеет малое входное сопротивление, а также высокое выходное сопротивление, которое хорошо согласуется с выходным каскадом, собранном на транзисторах VT5-VT8 по схеме с ОК. Узел напряжения смещения транзисторов выходного каскада выполнен по схеме Акулиничева ("Качество звучания при малых уровнях громкости". - Радио, 1979, №4, с. 26, 27) на транзисторах VT3, VT4 и на резисторах R10 и R11.

Рис. 2. Усилитель размещён в корпусе от видеомагнитофона

Рис. 3. Усилитель размещён в корпусе от видеомагнитофона
Усилитель размещён в корпусе от видеомагнитофона (рис. 2, рис. 3). Для подключения источника сигнала ЗЧ предусмотрен короткий шнур с вилкой мини-джек и двумя разъёмами "тюльпан". Регулятор громкости - отдельный для каждого канала.
В усилителе можно применить постоянные резисторы МЛТ, переменный - СП-1, СПО, подстроечные - серии СП3. Оксидные конденсаторы - К50-35 или аналогичные импортные, неполярные конденсаторы - керамические или плёночные любого типа малогабаритные. Диоды - любые маломощные кремниевые серии КД522 или 1N4148. Транзистор VT1 - КТ3107А, КТ3107Б, КТ3107И, подойдут и КТ361В, КТ361Д. Транзистор VT2 - КТ3102А, КТ3102Б с коэффициентом передачи тока базы не менее 150. Транзистор VT5 - КТ961Б или КТ646А. Транзистор VT6 - КТ639Б или КТ626А. Транзисторы VT5 и VT6, VT7 и VT8 по возможности желательно подобрать в пары по коэффициенту передачи тока базы. Транзисторы VT7 и VT8 должны быть установлены каждый на отдельном теплоотводе площадью не менее 100 см2 с применением теплопроводящей пасты. Транзистор VT3 надо установить на теплоотводе рядом с транзистором VT7 . При этом он должен быть электрически изолирован от теплоотвода. Каждый канал УМЗЧ собран на отдельной плате (рис. 4) с контактными площадками с применением навесного монтажа.

Рис. 4. Канал УМЗЧ в сборе

Рис. 5. Схема блока питания
Схема блока питания показана на рис. 5. Он - однополярный, нестаби-лизированный. Ёмкость сглаживающего конденсатора (или конденсаторов) должна быть не менее 6000 мкФ на номинальное напряжение не менее 50 В. Он должен быть зашунтирован плёночным конденсатором ёмкостью не менее 0,2 мкФ. Трансформатор Т1 - ТСА-70-6, выпрямительные диоды должны быть рассчитаны на ток не менее 5 А и напряжение не менее 100 В.
При налаживании вход усилителя надо закоротить. После сборки надо проверить правильность монтажа, движок резистора R7 установить в среднее положение, а резистора R10 - на минимум сопротивления. При первом включении напряжение питания должно быть около 20 В, в два раза меньше рабочего, чтобы не вышли из строя конденсаторы C8 и C9, а взамен динамической головки надо подключить резистор сопротивлением 8 Ом и мощностью не менее 10 Вт. Если ничего сильно не греется, можно приступить к налаживанию. Резистором R7 на эмиттерах транзисторов VT7 и VT8 надо установить напряжение 10 В, в два раза меньше напряжения питания. Затем подают напряжение питания 40 В и резистором R7 на эмиттерах транзисторов VT7 и VT8 снова устанавливают напряжение, в два раза меньшее напряжения питания. Резистором R10 устанавливают напряжение база-эмиттер 0,59±0,01 В транзистора VT8. После этого проверяют напряжение на эмиттерах транзисторов VT7 и VT8, оно должно быть в два раза меньше напряжения питания. Если это не так, указанные выше регулировки надо повторить.

Рис. 6. Зависимость выходного напряжения от частоты входного сигнала
Зависимость выходного напряжения от частоты входного сигнала на нагрузке 8 Ом при входном сигнале 0,3 В приведена на рис. 6.
Автор: В. Баринов, г. Шумерля, Чувашия
