Кабельные линии связи имеют свои особенности. Это — большая протяженность магистрали (до нескольких десятков километров), большое число проводов в кабеле, наличие в проводах, соседних с проверяемым, сигналов амплитудой до нескольких десятков вольт, сезонное изменение физических параметров линии связи.
Охранную сигнализацию для кабеля обычно выполняют по принципу контроля целостности шлейфа — пары проводов, на конце которой подключен резистор определенного сопротивления. При обрыве или замыкании проводов входное сопротивление шлейфа существенно изменяется, что и фиксирует сигнализатор.
Такое решение хорошо зарекомендовало себя при сравнительно небольшой длине контролируемой цепи. Но при попытке использовать подобную систему для контроля состояния длинной кабельной линии связи возникла проблема: во время передачи по соседним "парам" кабеля индукторного вызова (посылки переменного тока частотой 20...50 Гц и амплитудой 80... 100 В) наблюдаются ложные срабатывания сигнализации, хотя в действительности целостность кабеля не нарушена. К тому же сезонные колебания параметров длинного кабеля приводят к слишком большим для безошибочного контроля колебаниям входного сопротивления шлейфа. Опасность представляет и ситуация, когда в результате повреждения кабеля высокое напряжение вызывной посылки с соседних проводов попадает на вход устройства сигнализации. Это может вывести из строя его входную цепь. Например, в кабеле КМГ (для многоканальной аппаратуры уплотнения), кроме обычных "витых пар", имеются и коаксиальные линии. В них, помимо сигнала низкого напряжения, присутствует высокое постоянное напряжение (до 2000 В) для питания аппаратуры промежуточных усилительных пунктов. Последствия попадания такого напряжения на вход обычной аппаратуры охранной сигнализации легко предсказуемы.
Возможен вариант контроля с передачей по шлейфу тонального сигнала достаточно высокой частоты. Он дает возможность защитить аппаратуру от недопустимых значений постоянного или низкочастотного напряжения. Но такой вариант критичен к точной настройке узкополосного фильтра на приемной стороне и к уходу частоты контрольного генератора. К тому же частоту контрольного сигнала нельзя выбирать слишком высокой, чтобы не было заметно его влияния на соседние "пары" в кабеле. Еще один недостаток высокочастотного контроля — возможность проникновения сигнала на вход приемника через емкость между проводами и при оборванном шлейфе. При его длине в несколько десятков километров эта емкость может достигать десятых долей микрофарады.
Предлагаю устройство контроля состояния кабельной линии большой протяженности с использованием симметричных прямоугольных импульсов. Сигнал подают на один из проводов пары, а снимают для контроля с ее второго провода. На дальнем конце кабеля провода пары соединены между собой. Общий провод генератора и приемника заземлен.

Рис. 1
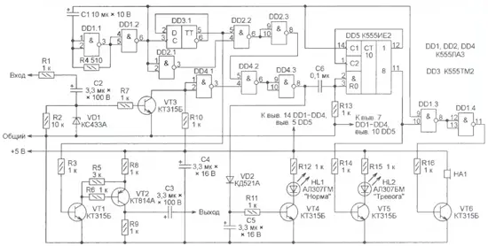
Схема устройства приведена на рис. 1. Задающий генератор выполнен на элементах DD1.1 и DD1.2 по обычной схеме. Резистор R4 переводит элемент DD1.1 в активный режим. Произведение сопротивления этого резистора на емкость конденсатора С1 определяет частоту генерации. С выхода элемента DD1.2 тактовые импульсы поступают на счетный вход триггера DD3.1, делящего их частоту на два. С прямого выхода триггера импульсная последовательность через усилитель, собранный на транзисторах VT1 и VT2 разной структуры, и конденсатор СЗ поступает в контролируемую линию.
Второй провод линии, как уже сказано, подключают к входу приемной части устройства. Если линия не нарушена, то по частоте и длительности входные импульсы совпадают с выходными, но имеют затянутые фронты и спады. Степень искажения зависит от параметров и длины линии. В случае обрыва импульсы приобретают остроконечную форму и становятся биполярными. Различать исправную и неисправную линии только по амплитуде импульсов не удается, поэтому применена селекция по времени — контроль производится во второй половине длительности импульса, когда все переходные процессы уже закончились.
Импульсы с линии через конденсатор С2 и резистор R1 поступают на вход формирователя на транзисторе VT3 и элементе DD4.1. На выходе формирователя они имеют стандартные логические уровни, не зависящие от амплитуды входного сигнала. Еще одно назначение формирователя — защита от высокого напряжения. Оно может повредить лишь транзистор VT3, заменить который несложно. Он защищен к тому же стабилитроном VD1.
Стробирующие импульсы формирует узел на элементах DD2.1—DD2.3.
Они поступают на один из входов элемента DD4.2, второй вход которого соединен с выходом элемента DD4.1. На выходе элемента DD4.3 при исправной линии будут присутствовать импульсы, аналогичные стробирующим, а при неисправной — нет.
К выходу элемента DD4.3 подключен амплитудный детектор на диоде VD2. При наличии импульсов (исправной линии) выходное напряжение на сглаживающем конденсаторе С5 достаточно для открывания транзистора VT4, светодиод HL1 включен. Если импульсов нет (линия неисправна), светодиод HL1 погаснет.
Через конденсатор С6 импульсы с выхода элемента DD4.3 поступают на входы установки в нулевое состояние счетчика DD5. Поэтому при исправной линии счетчик остается в этом состоянии, транзистор VT5 закрыт, а светодиод HL2 погашен.
При отсутствии импульсов на входах начальной установки счетчик начнет работать, подсчитывая поданные на его вход С1 тактовые импульсы. На его выходе 8 (выводе 11) станут чередоваться высокий и низкий уровни напряжения. Это приведет к свечению светодио-да HL2 и подаче сигнала излучателем звука НА1. После устранения неисправности устройство возвратится в режим с низким уровнем на выходе 8 счетчика.
Описанное устройство некритично к изменению частоты задающего генератора, так как от него формируются и контрольные, и стробирующие импульсы. Поскольку генератор и приемник находятся рядом на одном конце контролируемого кабеля, проблема синхронизации этих импульсов не возникает.

Рис. 2
Если необходимо повысить экономичность устройства, в нем с незначительными изменениями в схеме можно использовать микросхемы серии К561. Конденсаторы С2 и СЗ следует выбирать на напряжение не ниже, чем возможное в аварийной ситуации. Например, если вызывное напряжение достигает 80 В, эти конденсаторы должны выдерживать не менее 100 В. Желательно применить не оксидные, а пленочные конденсаторы, хотя это и приведет к увеличению габаритов устройства.
Сигнализатор собран на печатной плате, изображенной на рис. 2. Здесь установлены все детали, кроме транзистора VT6 с излучателем звука НА1 и све-тодиодов HL1, HL2. Эти элементы вынесены на переднюю панель корпуса от малогабаритного радиоприемника, в который помещена плата. На стенках корпуса размещены зажимы для подключения контролируемой линии и разъем питания.

Рис. 3
Блок питания, схема которого показана на рис. 3, изготовлен из электронного балласта от "энергосберегающей" осветительной лампы, согласно рекомендациям, данным в статье В. Стрю-кова "Малогабаритный блок питания — из электронного балласта" ("Радио", 2004, № 3, с. 38, 39). Переделке был подвергнут неисправный блок от лампы мощностью 20 Вт. Для восстановления его работоспособности потребовалось лишь заменить конденсатор С2.
Согласно упомянутой статье, балластный дроссель переделан в трансформатор Т1. Его обмотка I содержит 400 витков провода ПЭЛ 0,1, а обмотка II намотана проводом ПЭЛ 0,6 почти до заполнения каркаса. Особое внимание необходимо обратить на качество межобмоточной изоляции, так как от этого зависит безопасность работы с сигнализатором. Лучше всего изолировать одну обмотку от другой двумя-тремя слоями лакоткани.
К выходу выпрямителя на диоде VD6 подключен стабилизатор напряжения на стабилитроне VD7 и транзисторе VT3. Мощность, рассеиваемая на этом транзисторе, невелика, поэтому он может работать без теплоотвода. О наличии напряжения на выходе блока сигнализирует светодиод HL1.
Плата блока питания находится в отдельном корпусе (от блока питания микрокалькулятора "Электроника"). Если добавить развязывающие диоды, то на случай пропадания сетевого напряжения можно организовать бесперебойное питание сигнализатора от аккумуляторной батареи.
Сигнальное устройство следует, прежде всего, подключить к шлейфу, разомкнутому на конце, при этом должно появиться устойчивое свечение све-тодиода HL2 (здесь и далее обозначения элементов согласно рис. 1). При замыкании шлейфа на дальнем конце линии включится светодиод HL1. Сопротивление замкнутого шлейфа не должно превышать 1,2 кОм.
Емкость конденсаторов С2 и СЗ можно изменять в сторону уменьшения. Фильтрацию высокочастотных гармоник будет осуществлять сам кабель благодаря значительной собственной емкости. Но если длина кабеля невелика, можно между выходом устройства и общим проводом подключить конденсатор. Его емкость подбирают по минимуму помех в соседних каналах при сохранении надежного контроля целостности кабеля.
Если окажется, что в соседних каналах связи контрольный сигнал прослушивается со слишком высоким уровнем и мешает разговору, необходимо заменить резистор R9 подстроечным, а сигнал в линию подавать с его движка. Уровень сигнала следует установить лишь немного выше уровня, при котором включается светодиод HL1. Можно также понизить частоту контрольного сигнала, заменив конденсатор С1 другим, большей емкости.
При первоначальном подключении прибора к разомкнутому шлейфу иногда наблюдается одновременное свечение светодиодов HL1 и HL2. Это свидетельствует о том, что сопротивление изоляции между проводами кабеля недостаточно велико либо слишком велика емкость между ними. В этом случае попробуйте выбрать для контроля другую из числа имеющихся в кабеле свободных пар проводов. Можно попытаться использовать и провода из разных пар.
Прибор испытан на кабельных линиях связи длиной до 40 км. Он срабатывает и при обрыве контролируемых проводов, и при заземлении любого из них.
Автор: А. Долинин г. Байконур, Казахстан/Россия
