Постоянное дорожание коммунальных услуг заставляет искать все новые способы экономии воды и электричества. Предлагаемое фотоэлектронное устройство (рис.1) позволяет автоматизировать процесс умывания и включать воду только в те моменты, когда руки находятся под краном.

Рис. 1. Принципиальная схема фотоэлектронного устройства
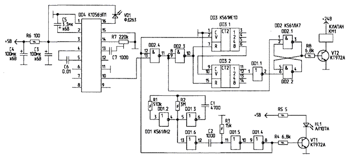
Устройство состоит из генератора коротких импульсов на элементах DD1.2...DD1.6, ключа на транзисторе VT1, схема которого взята из [1], фотодатчика с усилителем на микросхеме DD4, счетчика задержки на DD3 и RS-триггера на DD2.1 и DD2.2.
Короткие импульсы излучаются ИК-светодиодом HL1. При приближении рук к датчику, отраженное от них излучение воспринимается фотодиодом VD1. Импульсы усиливаются микросхемой DD4 и с выхода 10 микросхемы подаются на вход 13 элемента DD2.4. На вход 12 DD2.4 подаются синхронизирующие импульсы с генератора. Когда они совпадают с выходными импульсами DD4, на выходе 11 DD2.4 появляется логический "0", который переключает RS-триггер на элементах DD2.1, DD2.2 в единичное состояние ("1" на выходе 3). Тогда открывается транзистор VT2 и включается электроклапан водяного крана КМ1.
Если руки из-под крана убрать, импульсы с вывода 10 DD4 прекращаются, на входах R счетчиков DD3.1 и DD3.2 устанавливается "0", и, тем самым, разрешается работа счетчиков, заполнение которых происходит импульсами с генератора. Как только "1" появляется на выходе 12 DD3, RS-триггер сбрасывается, и клапан закрывается. Задержка сделана для того, чтобы кран не выключался при кратковременном убирании рук, например, при намыливании. Это время можно увеличить, если вход 1 DD1.1 подключить к выводу 13 или 14 DD3, или уменьшить, подсоединив этот вход к выходу 6 (5) DD3. Убирать счетчики не рекомендую, так как без них возможна неустойчивая работа электроклапана.
Размещают устройство на стене таким образом, чтобы клапан надежно срабатывал при поднесении рук к крану и отключался при их убирании. Чувствительность фотодатчика регулируют подстроечным резистором R7.

Рис. 2. Печатная плата фотоэлектронного устройства
Устройство собирается на односторонней печатной плате размерами 28x84 мм (рис.2). Микросхему DD4 и светодиод VD1 обязательно экранируют тонкой жестью с обеих сторон печатной платы.
Литература
- Ю.Виноградов. Инфракрасный датчик присутствия. - Радио, 2002, N1 С.26.
Автор: С. Абрамов,
г. Оренбург,
E-mail: asm_oren@mail.ru
