Несмотря на быстрое развитие электроники и систем управления, такая, казалось бы, простая задача, как автоматическое управление насосом для перекачки грунтовых вод и атмосферных осадков, до сих пор имеет множество проблем.
Элегантные по своей простоте конструкции с применением трёхэлектродной схемы [1, 2] перестают работать в условиях откачки дождевых и грунтовых вод по ряду причин, среди которых можно отметить слабую электропроводность атмосферных осадков, присутствие шагового напряжения вблизи заземлённых потребителей, наличие токов смещения и утечек от самого насоса, в редких случаях - протекание гальванических процессов, обусловленных ионным составом грунтовых вод, а также электрохимическая коррозия датчиков-электродов [3].
Оригинальная конструкция [4], основанная на применении позисторов в качестве датчиков уровня жидкости, позволяет осуществить гальваническую развязку с токопроводящей средой, решает проблему слабой электропроводности атмосферных осадков, а также является наилучшим решением при вероятном обмерзании датчиков. Из недостатков можно назвать лишь инерционность самих датчиков.
Помимо указанных трудностей, нельзя не отметить и то обстоятельство, что зачастую насос, датчики и узел автоматики разнесены друг от друга, а соединяющие их кабели собирают помехи, создаваемые непосредственно как работой двигателя насоса, так и обусловленные внешними воздействиями, например грозовой деятельностью (как раз во время которой и обостряется проблема поступления грунтовых и атмосферных вод).

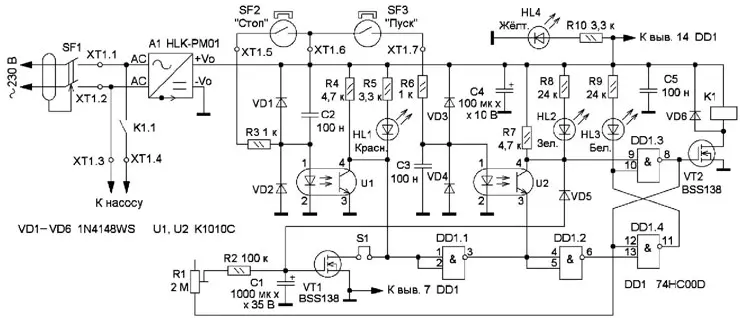
Рис. 1. Схема устройства
Новизна предлагаемой конструкции заключается в помехоустойчивости и многоступенчатой отказоустойчивости. Схема устройства показана на рис. 1. Оно, по сути, представляет собой RS-триггер, собранный на логических элементах DD1.3 и DD1.4. Установка лог 1 на выходе триггера (вывод. 8 DD1) осуществляется подачей лог. 0 на вывод 9 микросхемы DD1, сброс триггера - подачей лог. 0 на вывод 13. Вариант подключения оптопары U2 обеспечивает блокировку одновременной установки и сброса RS-триггера (запрещённое состояние), а также устанавливает приоритет датчика "Стоп" над датчиком "Пуск".
В устройстве также предусмотрен сторожевой таймер, отключающий нагрузку в случае отсутствия срабатывания датчика "Стоп" по истечении определённого времени. Подобная ситуация может произойти при нарушении работоспособности геркона датчика, обрыве провода и при попадании мусора, механически затрудняющего нормальную работу датчика и скапливающегося как раз в нижней части резервуара с перекачиваемой жидкостью. Таймер собран на элементах R1, R2, C1, VT1. Задержка отключения задаётся постоянной времени RC-цепи R1R2C1. При ёмкости конденсатора C1 1000 мкФ и малом токе утечки задержка в секундах численно равна сумме сопротивлений резисторов R1 и R2 (в килоомах), делённой на 2,2...2,4. Для указанных на схеме номиналов задержка регулируется в интервале примерно от 40 с до 15 мин. Сторожевой таймер блокируется замкнутым датчиком "Пуск" при разомкнутом датчике "Стоп", поскольку конденсатор С1 оказывается зашунтированным через диод VD5, фототранзистор оптрона U2 и выход элемента DD1.1, у которого в этот момент лог. 0. В реальном устройстве сток транзистора VT1 целесообразно подключать к оптрону U1 через съёмную перемычку S1, что позволит оперативно отключать сторожевой таймер.
Питание устройства осуществляется от сетевого источника с выходным напряжением 5 В, в качестве которого применён модуль HLK-PM01.
Помехоустойчивость достигается путём организации токовой связи с датчиками, наличием диодной защиты входных цепей и гальванической развязки входов логических элементов от линии связи с датчиками. Конденсаторы С2 и С3 эффективно защищают входные цепи от высокочастотных наводок. Подключение конденсатора С2 к линии питания +5 В обеспечивает в момент включения устройства установку триггера в состояние, соответствующее выключенной нагрузке. Резисторы R5, R8-R10 подобраны таким образом, чтобы яркость свечения всех светодиодов была примерно одинакова.
Наивысшим приоритетом обладает событие, связанное с отключением насоса. Так, если датчик "Пуск" по каким-либо причинам остался замкнутым, но при этом замкнулся датчик "Стоп", насос будет отключён. Если датчик "Стоп" не сработал по прошествии определённого времени после срабатывания датчика "Пуск", насос также будет отключён. Вместе с тем, в ситуации, когда насос не справляется с поступающим объёмом воды и датчик "Пуск" остаётся замкнутым, работа сторожевого таймера блокируется через диод VD5 и насос работает постоянно. Таким образом, порядок возрастания приоритетов следующий: срабатывание таймера отключения, запуск исполнительного устройства, остановка исполнительного устройства.
Для контроля за работой устройства в конструкцию введены четыре светодиода. HL4 жёлтого свечения указывает на наличие напряжения питания и готовность к работе, HL1 красного свечения сигнализирует о срабатывании датчика "Стоп", HL2 зелёного свечения - на срабатывание датчика "Пуск", HL3 белого свечения - на разрешение триг-гера подать питание на нагрузку через контакты реле K1.
При задействовании сторожевого таймера после срабатывания датчика "Пуск" светодиод красного свечения незадолго до отключения реле начнёт плавно увеличивать свою яркость до тех пор, пока горит светодиод белого свечения. После отключения нагрузки светодиод красного свечения также медленно будет гаснуть.
По результатам эксплуатации устройства необходимо отметить следующий ряд важных практических аспектов.
Во-первых, для управления насосами, как нагрузкой с высокой реактивностью, следует сделать выбор в пользу электромеханических реле, отказавшись от современных твердотельных реле. Так, твердотельные реле серий HF49FD (максимальный ток - 5 А) и G3MB-202P (максимальный ток - 2 А) при включении вибрационного насоса мощностью до 300 Вт в течение 5 мин работы перегревались, оплавляя корпус устройства, после чего становилось невозможным отключение насоса снятием напряжения с управляющих контактов реле. Если же нагрузка имеет чисто активный характер, подобных проблем не наблюдается. Компенсировать реактивность вибрационного насоса крайне затруднительно, поскольку она зависит от многих факторов.
Во-вторых, дренажные канавки, как правило, обустраиваются в сырых подвальных помещениях, которые, согласно п.1.1.13 ПУЭ-7 (Правилам устройства электроустановок), всегда категорируются как особо опасные. Для таких помещений, а также для потребителей, расположенных вне помещений, обязательной является установка устройства защитного отключения (УЗО) или автоматического выключателя дифференциального тока (АВДТ) с номинальным током срабатывания не более 30 мА.
В-третьих, для корректной работы АВДТ и УЗО желательно применение в конструкции двухполюсных реле или двух однополюсных реле, особенно в случаях, когда насос находится на значительном удалении от автомата управления. Применение реле, размыкающего только один провод, может вызывать ложные срабатывания УЗО и АВДТ в момент запуска вследствие наличия погонной реактивности питающего насос кабеля.
Кроме того, применение реле, размыкающего только один провод, требует внимательности при подключении: согласно п. 6.6.28 ПУЭ-7 однополюсные выключатели должны устанавливаться в цепь фазного провода.
В-четвёртых, необходимо учитывать индивидуальные особенности подключаемых насосов. Так, автору не удалось найти ни одного вибрационного насоса российского производства с проводником заземления в питающем кабеле. Не смотря на наличие контактов заземления на вилке, под оболочкой кабеля обнаруживалось только два провода. Вследствие указанной причины и в целях безопасности необходимо подключение заземляющего проводника непосредственно к корпусу насоса. Другой особенностью насосов можно отметить несимметричность токов утечки относительно питающих проводников. Срабатывания АВДТ, вызванные указанной особенностью, можно легко устранить, для чего в точке подключения насоса нужно поменять местами его провода.
Большинство элементов смонтированы на печатной плате из двухстороннего фольгированного стеклотекстолита толщиной 1,5....2 мм. Чертёж одной стороны платы показан на рис. 2, а схема размещения элементов - на рис. 3. Чертёж второй стороны и схема размещения на ней элементов - на рис. 4 и рис. 5 соответственно. Переходные отверстия металлизированы. Применены постоянные резисторы и керамические конденсаторы для поверхностного монтажа типоразмера 0805, оксидные конденсаторы - импортные, подстроечный резистор - серии 3296W. Светодиоды - для поверхностного монтажа.

Рис. 2. Чертёж одной стороны платы устройства

Рис. 3. Схема размещения элементов на плате

Рис. 4. Чертёж второй стороны платы устройства

Рис. 5. Схема размещения элементов на плате
Клеммник ХТ1 - винтовой наборный. Для управления распространёнными вибрационными насосами "Вихрь", "Ручеёк" и т. п. мощностью до 300 Вт отлично зарекомендовало себя однополюсное реле SRD-05VDC-SL-C. В качестве датчиков могут быть применены как промышленно выпускаемые поплавковые (рис. 6, рис. 7), включающие в себя геркон и магнит, так и собственноручно изготовленные датчики уровня, например в [1], причём не только на основе герконов. Внешний вид смонтированной платы показан на рис. 8.

Рис. 6. Промышленно выпускаемые поплавковые

Рис. 7. Промышленно выпускаемые поплавковые

Рис. 8. Внешний вид смонтированной платы
Правильно собранное устройство нуждается только в установке времени срабатывания сторожевого таймера, которое должно быть немногим больше, чем временной интервал, необходимый для перекачки с момента срабатывания датчика "Пуск" до срабатывания датчика "Стоп". При необходимости датчик "Пуск" можно продублировать кнопкой на лицевой панели автомата управления, это даст возможность принудительно запускать насос дренажной системы как в случае неисправности датчика "Пуск", так и в случае недостаточного уровня жидкости для срабатывания этого датчика.
Для задач, связанных не с откачкой, а, напротив, с наполнением ёмкостей, устройство также пригодно. Для этого датчики "Пуск" и "Стоп" меняются местами, при этом логика работы и приоритеты срабатываний датчиков и сторожевого таймера остаются прежними.
Чертежи печатной платы находятся здесь.
Литература
1.Татарко Б. Автомат управления водяным насосом. - Радио, 2003, № 8, с. 46.
2.Ваганов А., Агарков А. Блок управления насосом. - Радио, 1992, № 1, с. 23-25.
3.Сигаль В. Усовершенствование устройства управления насосом. - Радио, 1994, № 6, с. 40.
4.Нечаев И. Автомат управления насосом. - Радио, 1995, № 3, с. 38, 39.
Автор: А. Дьяков, г. Таганрог Ростовской обл.
