Предварительный усилитель – это функциональная часть в составе усилителя или отдельное устройство, которое необходимо для того, чтобы линейно повысить уровень входящего сигнала.
Где нужны предусилители
В первую очередь речь идёт о слаботочных устройствах. Чаще всего это микрофоны, звукосниматели на электрогитарах, проигрыватели грампластинок и т.п. Здесь звук требует дополнительной обработки, например, снижения уровня посторонних шумов, повышения тона и т.д. И поэтому его панель управления может выглядеть так.

Рис. 1. Панель управления
Во втором случае речь о специальных блоках в составе мультимедийных или акустических систем. Здесь они выступают своего рода хабами (концентраторами), к которым подключаются различные источники звуковых колебаний, не только слаботочные. Предусилители нивелируют (согласовывают) уровень колебаний с того или иного блока.
Отдельно стоит оговорить случай применения предусилителей для лаповых усилителей. Последние требуют работы с высокими напряжениями, что автоматически исключает обработку таким усилителем исходного акустического сигнала.
Ниже разберём несколько различных примеров.
Универсальный предусилитель класса А
Схема достаточно старая. Прототип был опубликован еще в 85 году, в журнале "Радио" Юрием Солнцевым.
После незначительных доработок она приняла вид.

Рис. 2. Схема предусилителя
Плата с применением указанных на схеме радиодеталей будет иметь серьёзные габариты. Но это единственный минус. В остальном схема соответствует понятию старого, советского, проверенного временем качества.
Она обеспечивает соотношение сигнала к шуму минимум в 80 дБ. Напряжение на входе может быть от 0,25 В.
Подключаемый усилитель должен иметь сопротивление не менее 10 кОм.
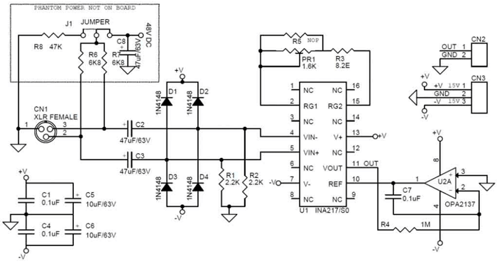
Предусилитель для микрофона
Блок предварительного усилителя лучше всего разместить в одном корпусе вместе с приёмным динамиком микрофона (чтобы избежать применения длинных проводов).

Рис. 3. Схема предусилителя для микрофона
Собственно, каких-либо сторонних элементов, кроме профессиональной микросхемы, здесь практически нет.
Основная сложность будет заключаться в том, чтобы найти ту самую INA217. Поэтому её можно заменить на аналог (правда хуже по классу) - SSM2017.
Питание должно быть двуполярным, напряжение - 15 В.
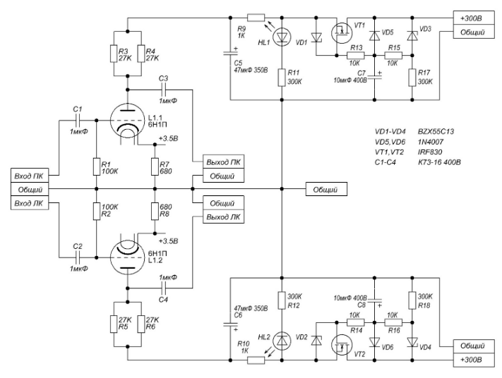
Предусилитель на лампах
Это, конечно, раритет, но многие аудиофилы не согласятся. Лампы дают не только тепло, но и отличные характеристики выходному сигналу.
Итак, схема.

Рис. 4. Схема предусилтеля на лампах
Указанные на ней лампы пока еще можно достать в продаже, так что проблем со сборкой возникнуть не должно.
Вариант гибридного одноканального предусилителя для наушников
В наушниках два канала, поэтому для каждого из них нужно собрать идентичную схему.

Рис. 5. Вариант схемы для гибридного одноканального предусилителя для наушников
Здесь и в предыдущей схеме основная проблема – питание (напряжение 300-350 В). Придётся немного повозиться с БП.
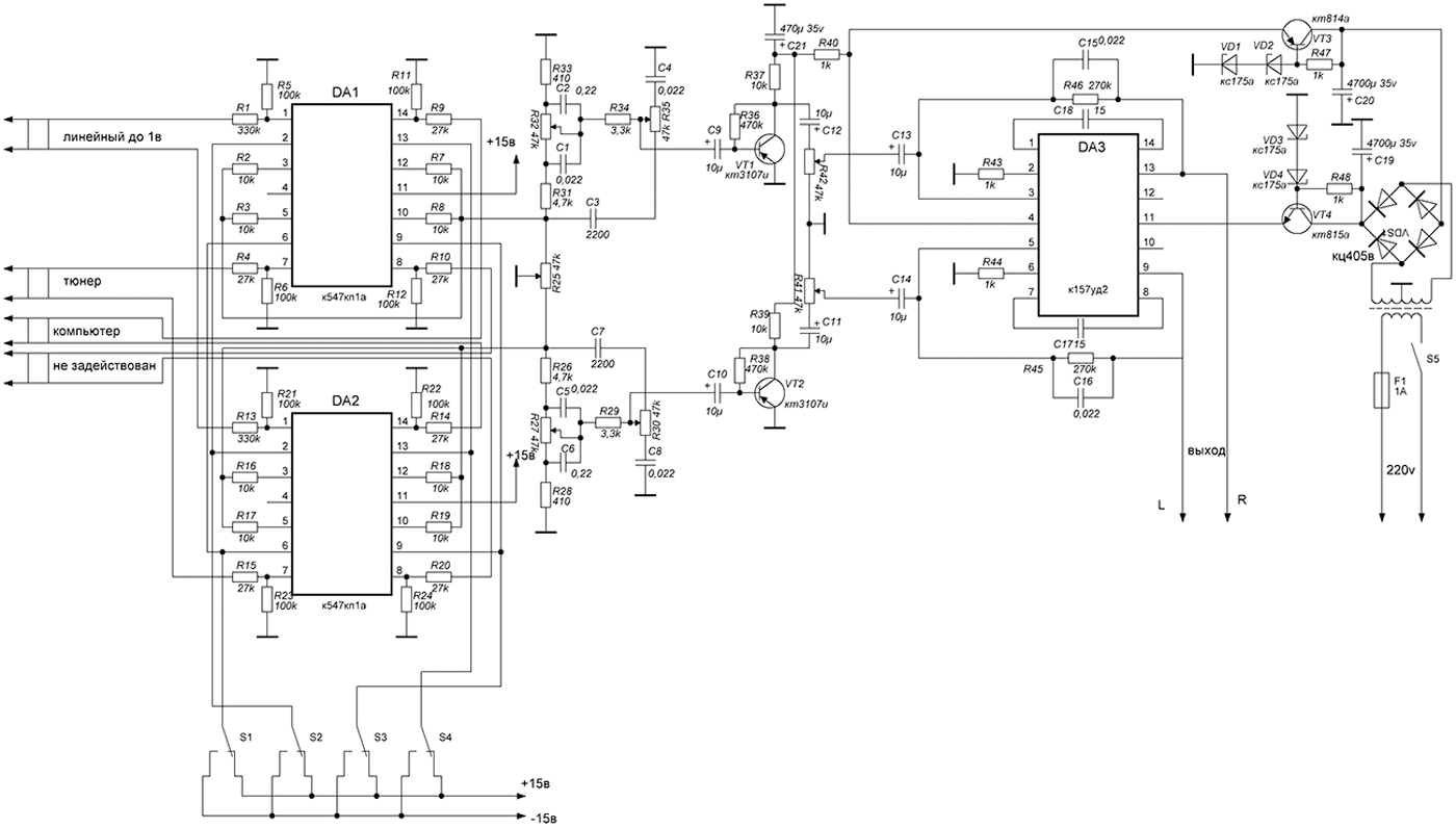
Трёхканальный предварительный усилитель на микросхемах 547 серии
Здесь немного обрезаны низкие частоты (схема работает с диапазоном от 35 Гц).
Рис. 6. Схема трёхканального предварительного усилителя на микросхемах 547 серии (по щелчку крупно)
Первый вход работает с сигналами напряжением от 0,5 до 1 В – "линия". Второй и третий – 100-300 мВ.
Отношение сигнал/шум – не менее 70 дБ.
Напряжение питания – 15 В.
Конечно, это далеко не полный перечень возможных схем реализации предварительных усилителей. Конкретная схема должна подбираться исходя из задач, стоящих перед блоком, и входных параметров сигнала, а также от параметров согласования с основным усилителем.
Автор: RadioRadar

