Этот прибор разработан для поддержания заданной температуры воды в баке душа, но его можно использовать и для поддержания температуры воздуха в помещении или в ящике для хранения продуктов.
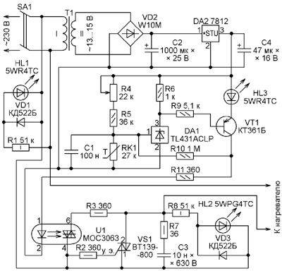
Предлагаемый терморегулятор может поддерживать заданную в интервале +30...+40 оС температуру воды. Его принципиальная схема показана на рис. 1. В качестве элемента сравнения фактической температуры с заданной здесь применён параллельный интегральный стабилизатор напряжения DA1 TL431ACLP (КР142ЕН19). Его часто применяют в терморегуляторах в таком качестве. Для устранения дребезга переключения стабилизатор охвачен цепью положительной обратной связи с коллектора транзистора VT1 через резистор R10 на управляющий электрод стабилизатора DA1. Транзистор VT1 служит инвертором.

Рис. 1. Принципиальная схема терморегулятора
Выбором сопротивления резистора R10 задан необходимый гистерезис переключения - около 1 оС при указанном на схеме номинале этого резистора. Это значит, что если терморегулятор отрегулирован так, что нагреватель включается при понижении температуры воды до +35 оС, то выключится он, когда вода нагреется до +36 оС.
Делитель напряжения в цепи управляющего электрода DA1 состоит из резисторов R4, R5 и датчика температуры - терморезистора RK1 (ММТ-1 с отрицательным температурным коэффициентом сопротивления -2,4...-5 % / оС. Желаемую температуру устанавливают переменным резистором R4.
Гидроизоляция терморезистора RK1 обеспечена помещением его в стеклянную трубку, заплавленную над газовой горелкой. Трубка с внутренним диаметром 3,5 мм - от лабораторной пипетки. Конец трубки, где находится терморезистор, заполнен теплопроводной пастой.
Для защиты от последствий возможной разгерметизации датчика применено трансформаторное питание терморегулятора, а также изоляция силовых цепей коммутации нагревателя с помощью оптрона U1. Бесконтактный узел коммутации построен на симисторе VS1 по типовой схеме. Демпфирующая цепь R7C3 подавляет выбросы напряжения на симисторе.
В цепи эмиттера транзистора VT1 имеется светодиод HL3 красного свечения, сигнализирующий о включении нагревателя. По достижении температуры выключения нагревателя включится светодиод HL2 зелёного свечения. Это покажет, что симистор закрыт, а нагреватель обесточен. Светодиод HL3 будет выключен. Светодиод HL1 красного свечения сигнализирует о подаче в устройство сетевого напряжения 230 В.
Переменный резистор R4 (ППБ-3А или ППБ-3В) установлен на передней панели прибора и снабжён шкалой температуры от 30 до 40 оС. При перестройке терморегулятора на другой температурный интервал нужно иметь в виду, что сопротивление постоянного резистора R5 должно быть в 3,8 раза больше сопротивления терморезистора RK1 при максимальной температуре заданного интервала. Суммарное сопротивление этого резистора и полностью введённого переменного резистора R4 должно быть во столько же раз больше сопротивления терморезистора при минимальной температуре интервала. Указанный коэффициент на единицу меньше отношения напряжения питания измерительной цепи (12 В) к образцовому напряжению параллельного стабилизатора DA1 (2,5 В). Экспериментально снятая зависимость сопротивления применённого терморезистора от температуры показана на рис. 2.

Рис. 2. Зависимость сопротивления применённого терморезистора от температуры
Конденсатор C1 - любой керамический, C2 и C4 - оксидные К50-35, C3 - плёночный К73-17. Постоянные резисторы - МЛТ или C2-33. Вместо всех этих элементов могут быть использованы их импортные аналоги. Светодиоды можно применить любые соответствующего свечения. Диоды КД522Б допустимо заменить другими маломощными кремниевыми.
Вместо импортного симистора BT139-800 можно использовать ТС112-16-8 или другой с необходимыми максимальным током и напряжением. При мощности нагревателя 1000 Вт на симисторе VS1 будет рассеиваться мощность 1,2 В х 1000 Вт/ 230 В = 5,2 Вт, где 1,2 В - падение напряжения на открытом симисторе. Расчёт приблизительный, поскольку падение напряжения на симисторе несинусоидально. Площадь теплоотвода для си-мистора выбирают из расчёта 25 см2 на каждый ватт рассеиваемой мощности - около 130 см2 при мощности, указанной выше.
Трансформатор T1 - понижающий с напряжением вторичной обмотки 13...15 В и мощностью не менее 2 ВА. Для обеспечения электробезопасности необходимы надёжная изоляция между обмотками I и II этого трансформатора и заземление металлического бака водонагревателя. Если сделать это невозможно, то на время пользования душем терморегулятор вместе с нагревателем воды следует отключать от сети.
Автор: Б. Демченко, г. Киев, Украина
