В небольших городах, особенно в сельской местности, иногда возникают проблемы с водоснабжением. Некоторые из этих проблем поможет решить устройство, описанное в этой статье. Животноводческие хозяйства ежедневно расходуют большое количество воды на поение скота, приготовление кормов, мойку доильной аппаратуры, посуды, помещений для животных. Механизированная подача воды на животноводческие фермы освобождает персонал от трудоёмких работ и отвечает требованиям современного общественного животноводства.
Автоматизация водокачек обеспечивает надёжное водоснабжение без дежурного персонала, улучшает использование малодебитных источников воды, поскольку отбор воды осуществляется более равномерно. В автоматических системах водоснабжения чаще всего используются поплавковые и электродные датчики уровня воды в резервуарах. Поплавковые датчики состоят из поплавка и узла, который преобразует его перемещение в выходной электрический сигнал. Недостаток поплавковых датчиков - наличие подвижных частей. В зимнее время из-за их обмерзания поплавковый датчик, как правило, не работает.
Электродные датчики регистрируют изменение уровня жидкости по изменению активной проводимости межэлектродного пространства. Электродные датчики не имеют подвижных частей, но в зимнее время они покрываются льдом, а лёд, как известно, проводит ток значительно хуже, чем вода, и электродный датчик не даёт информацию об уровне воды. Многие читатели в зимнее время наблюдали такую картину: некоторые водонапорные башни представляют собой огромные глыбы льда. Это происходит из-за того, что пока вода опустится до датчика нижнего уровня и вернётся к датчику верхнего уровня, он уже покрылся льдом. Поэтому вода начинает течь с самого верха башни и, естественно, превращается в лёд.
В описываемом ниже устройстве использован ёмкостный датчик уровня жидкости. Преимущество таких датчиков - надёжность работы в самых неблагоприятных условиях, отсутствие подвижных частей и простота обслуживания. Принцип работы основан на измерении электрической ёмкости датчика при изменении уровня контролируемой среды вдоль оси датчика. Интервал изменения зависит от типа датчика, его длины, характеристики измеряемой среды и монтажа датчика на резервуар. Ёмкостный датчик представляет собой электрод, погружённый в измеряемую среду. По конструкции электрода датчики подразделяются на стержневые, пластинчатые, тросовые и т. д. Обкладками датчика служат металлические стенки резервуара и зонд. Ёмкость конденсатора, образованного зондом и стенками, зависит от диэлектрической проницаемости измеряемой среды, длины датчика и уровня среды (воды).
Приблизительно на метр уровня воды ёмкость датчика в моём случае изменяется на 1000 пФ. Зонд должен быть изолирован от воды, достаточно использовать изолированный электрический провод. Если резервуар сделан не из металла, необходимо опустить два провода, расположенных на небольшом расстоянии друг от друга. Взяв справочник по физике, можно определить ёмкость такого конденсатора. Удобно использовать для изготовления датчика металлопластиковую трубу.
Регулятор уровня воды в резервуаре работает по следующему принципу: при заполнении резервуара до верхнего порогового уровня (ВУ) насос отключается, и идёт расход воды до определённого нижнего уровня (НУ). Затем электронный блок включает насос, и он подаёт воду в резервуар до его заполнения. Далее процесс повторяется.

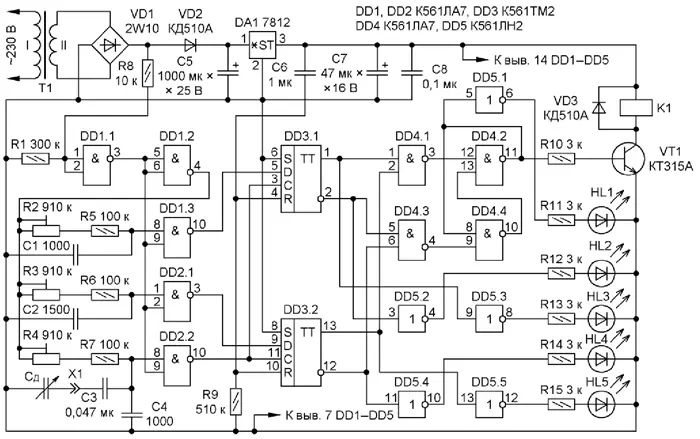
Рис. 1. Схема регулятора уровня воды в резервуаре
На рис. 1 показана схема регулятора уровня воды в резервуаре. Регулятор позволяет также "видеть" уровень воды в резервуаре с помощью четырёх светодиодов HL2-HL5. Светодиод HL1 информирует о работе насоса. Логический элемент DD1.1 формирует положительный импульс, соответствующий моменту перехода сети через ноль, который подаётся на один из входов логических элементов DD1.3, DD2.1, DD2.2. Инвертированный импульс с логического элемента DD1.2 поступает на три интегрирующие цепи, которые формируют временной интервал, соответствующий нижнему пороговому уровню, верхнему пороговому уровню и текущему уровню воды в резервуаре.
Логические элементы DD1.3, DD2.1, DD2.2 с интегрирующими цепями R2R5C1 (НУ), R3R6C2 (ВУ), R4R7C3Cд (текущий уровень - ТУ) формируют три импульса, соответствующих нижнему, верхнему и текущему уровням воды в резервуаре, и затем поступают на информационные входы D-триггеров DD3.1, DD3.2. Построечными резисторами R2-R4 устанавливают длительности импульсов НУ, ВУ и ТУ. Таким образом, этими резисторами задают НУ, ВУ и ТУ. Выходные импульсы с элемента DD2.2 поступают на тактовые входы обоих D-триггеров. D-триггеры DD3.1, DD3.2 выполняют функцию срав-нения импульсов по длительности. Как известно, сигнал с информационного входа D-триггера передаётся на его выход по фронту тактового импульса. Если в момент действия фронта тактового импульса на информационном входе будет присутствовать высокий уровень, он будет передан на прямой выход триггера, а если низкий, на прямом выходе будет установлен низкий уровень. Этот уровень будет сохраняться до прихода следующего тактового импульса.
На элементах DD4.1, DD4.3 выполнен логический полусумматор, который совместно с триггером на элементах DD4.2, DD4.4 осуществляет двухпозиционный алгоритм регулирования. Выходной сигнал триггера с помощью транзистора VT1 включает реле К1. Контакты реле должны быть включены в цепь управления насосом. Логические элементы DD5.1-DD5.5 служат в качестве буфера питания светодиодов HL1 - HL5. Желательно применить сверхъяркие светодиоды. Светодиоды HL3 (<НУ), HL5(<ВУ) необходимо использовать красного свечения, остальные - зелёного. Цепь C6R9 устанавливает триггеры микросхемы DD3 в исходное состояние при включении питания регулятора.
Налаживание заключается в установке уровней подстроечными резисторами R2-R4. Сначала добиваются свечения светодиодов HL3 (<НУ) и HL5 (<ВУ). Затем, по мере наполнения резервуара, регулировкой резистора R2 выставляют нижний уровень воды так, чтобы погас светодиод HL3 (<НУ) и начал светить светодиод HL2 (>нУ). При этом светодиод HL5 (<ВУ) должен светить. Когда уровень воды достигнет верхнего уровня, регулировкой резистором R4 добиваются погасания светодиода HL5 (<ВУ) и свечения светодиода HL4 (>ВУ). Светодиод HL1 (НАСОС) должен погаснуть. Следует отметить, что светодиод HL4 (>ВУ) при нормальной работе регулятора светит малое время, поскольку насос при достижении верхнего уровня останавливается. Но бывает так, что при ручной работе текущий уровень будет превышать установленный верхний уровень, о чём будет сигнализировать свечение светодиода HL4 (>ВУ).
В регуляторе использовано реле JZC-20F с катушкой сопротивлением 400 Ом. Контакты реле способны коммутировать ток 10 А при напряжении 120 В переменного тока. Применён сетевой трансформатор с выходным напряжением холостого хода вторичной обмотки 12 В.

Рис. 2. Временные диаграммы
Регулятор - достаточно универсальный, например, установив вместо резистора R4 терморезистор и заменив конденсаторы Сд, C1-04 термостабильными конденсаторами, можно сделать регулятор температуры. Может быть, пытливые читатели найдут ему другое применение. Работу устройства иллюстрирует рис. 2, на котором показаны временные диаграммы в конкретных точках при условии отсутствия воды в резервуаре.
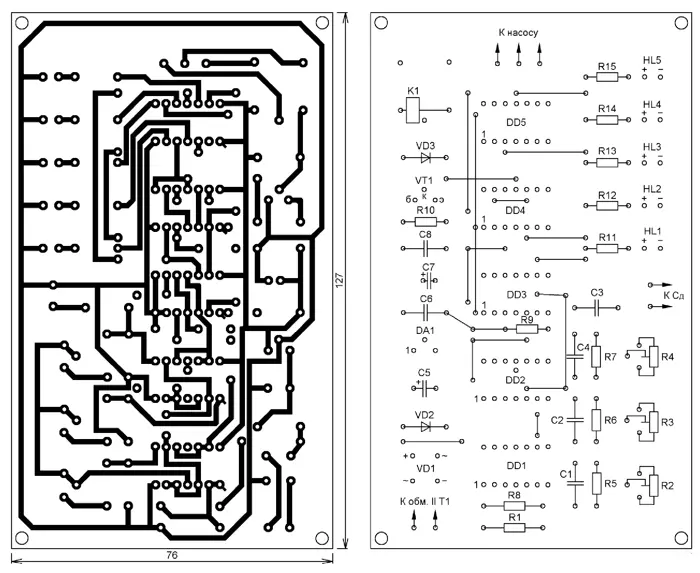
Устройство собрано на печатной плате из фольгированного с одной стороны стеклотекстолита толщиной 1,5 мм, чертёж которой и расположение элементов показаны на рис. 3. На плате установлены несколько перемычек из отрезков изолированного провода, которые следует впаять на плату до установки микросхем. На рис. 4 показана собранная плата, а на рис. 5 - работа устройства в процессе накачивания воды в резервуар.

Рис.3. Чертёж печатной платы устроства и расположение элементов на ней

Рис.4. Вид собранной платы

Рис. 5. Работа устройства в процессе накачивания воды в резервуар
Поскольку устройство собрано на микросхемах серии КМОП, то желательно предпринять ряд защитных мер. Часто причиной выхода аппаратуры из строя являются импульсные скачки напряжения в сети, коммутационные помехи, которые возникают при коротких замыканиях, обрывах или резких изменениях сопротивления нагрузки. Источником высокого напряжения в несколько киловольт, поступающего на вход прибора, может быть человек из-за возможного наличия на нём заряда статического электричества.
Поскольку устройство соединяется с датчиком воздушной линией, то грозовые разряды также представляют большую опасность. Для защиты устройства желательно поставить быстродействующие защитные диоды - супрессоры. Варисторы и стабилитроны использовать нельзя, так как они имеют большую ёмкость и низкое быстродействие. Принцип действия всех быстродействующих устройств защиты заключается в замыкании цепи прохождения сигнала помехи и рассеивании имеющейся у неё энергии на защитном элементе. Быстродействие супрессоров - несколько пикосекунд. Можно использовать супрессоры Р4КЕ16А, Р6КЕ16СА, 1.5КА16СА. Они рассеивают мощность 400...600 Вт, а напряжение срабатывания у них - 14,4...16 В. Причём Р6КЕ16СА и 1.5КА16СА двунаправленные, т. е. ограничивают сигнал помехи обеих полярностей. Провод к датчику лучше использовать скрученный (витую пару), тогда помех будет меньше. Один провод идёт к датчику, а другой - к корпусу резервуара, если он металлический, или к другому проводу, который может быть неизолированным от воды.
Примечание.Светодиод HL1, который сигнализирует о работе насоса, включён, когда транзистор VT1 закрыт и реле K1 обесточено. В цепь питания насоса должны быть включены размыкающие (нормально замкнутые) контакты реле. Следовательно, во время расходования воды, когда насос выключен, через обмотку реле протекает ток. Обмотки не всех реле могут находиться длительное время под током.
Логику работы устройства можно изменить, если задействовать неиспользуемый инвертор микросхемы ВВ5 (выв. 1 - вход, выв. 2 - выход). В этом случае светодиод HL1 включён, когда на реле K1 подано напряжение. Фрагмент доработанной платы в месте установки микросхемы DD5 показан на рис. 6.

Рис. 6. Фрагмент доработанной платы в месте установки микросхемы DD5
В случае применения витой пары длиной более 10 м и супрессоров, возможно, придётся уменьшить сопротивление резистора R7 и удалить конденсатор С4.
Автор: В. Калашников, г. Лиски Воронежской обл.
