Известно немало конструкций автоматов, включающих уличное освещение в ночное время и выключающих его с рассветом. Однако они, как правило, плохо защищены от ложных срабатываний при колебаниях освещённости вблизи пороговой при переходах от "дня" к "ночи" и обратно. В предлагаемом устройстве эта проблема успешно решена. Автомат собран на нескольких стандартных КМОП микросхемах средней степени интеграции.

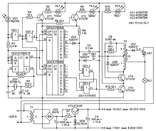
Рис. 1
Схема предлагаемого устройства представлена на рис. 1. При включении питания на входе 9 элемента DD1 3 с помощью конденсатора С5 формируется короткий импульс высокого логического уровня, устанавливающий RS-триггер из элементов DD1.3 и DD1.4 в состояние с высоким уровнем напряжения на выходе элемента DD1.4. Поступая через резистор R12 на базу транзистора VT5, это напряжение открывает транзистор. В результате включается светодиод HL3, а блокинг-гене-ратор на транзисторе VT4 и импульсном трансформаторе Т2 начинает работать. Генерируемые им импульсы открывают симистор VS1, который включает лампу EL1.
В таком состоянии устройство находится до тех пор, пока на другой вход RS-триггера (вывод 13 элемента DD1.4) не поступит импульс, который переведёт триггер в противоположное состояние, выключит этим светодиод HL3 и прекратит работу блокинг-генератора. В отсутствие импульсов на управляющем электроде симистор VS1 перестанет открываться, лампа EL1 погаснет
Если внешняя освещённость достаточно велика ("день"), сопротивление её датчика, фотодиода VD1, сравнительно низкое и логический уровень на входах элемента DD1.1 высокий. На выходе этого элемента и на входе R счётчика DD4 уровень низкий, чем работа этого счётчика разрешена. Светодиод HL1 "Ночь" погашен. На выходе элемента DD1.2 - высокий уровень, поэтому включён светодиод HL2 "День", а работа счётчика DD3 запрещена.
На входы CN обоих счётчиков поступают импульсы с периодом 60 с (1 мин), формируемые "часовой" микросхемой DD2. Поэтому тот счётчик, работа которого разрешена (в данном случае DD4), каждую минуту изменяет своё состояние, устанавливая высокий логический уровень на очередном выходе и низкий на всех остальных. Спустя 4 мин после включения прибора высокий уровень будет установлен на выводе 10 счётчика DD4 и на соединённом с ним входе 13 элемента DD1.4, что приведёт к выключению лампы EL1.
В дальнейшем (в дневное время) импульсы на выходе счётчика DD4 повторяются каждые 10 мин. Поэтому, если включить лампу нажатием на кнопку SB1, что приведёт RS-триггер в соответствующее состояние, она будет автоматически погашена не позже чем через 10 мин.
С наступлением темноты сопротивление светодиода VD1 значительно увеличится. Уровни на входах и выходах элементов DD1.1, DD1.2 сменятся противоположными. В результате светодиод HL2 будет выключен, a HL1 включён. Одновременно работа счётчика DD4 будет запрещена, а счётчика DD3 - разрешена. Если такое состояние сохранится неизменным в течение 4 мин, будет сформирован импульс высокого уровня на выводе 10 счётчика DD3, который поступит через диод VD3 на вход 9 элемента DD1.3. Это изменит состояние RS-триггера, и лампа EL1 будет включена.
Автоматическое выключение лампы произойдёт, когда освещённость светодиода VD1 вновь возрастёт и останется такой не менее 4 мин. Практика показывает, что такой задержки включения и выключения лампы вполне достаточно для предотвращения ложных срабатываний автомата при значительных, но сравнительно кратковременных изменениях освещённости под воздействием перемещения облаков, вспышек молнии, освещения датчика автомобильными фарами. Продолжительность задержки (как включения, так и выключения) можно изменять в пределах 1-9 мин, соединяя входы RS-триггера с другими выходами счётчиков DD3 и DD4. Если это приходится делать часто, можно предусмотреть в автомате переключатели.
Узел питания автомата построен по классической трансформаторной схеме со стабилизатором напряжения на стабилитроне VD4 и транзисторе VT3. От применения стабилизатора можно отказаться, если напряжение в питающей сети не подвержено значительным колебаниям.

Рис. 2
Все элементы автомата размещены на печатной плате, показанной на рис. 2 из фольгиро-ванного с одной стороны стеклотекстолита. Её размеры выбраны исходя из размещения в пластмассовой распределительной коробке для электропроводки, приобретённой в хозяйственном магазине.
Светодиоды HL1-HL3 впаяны непосредственно в плату, но при желании могут быть вынесены на панель корпуса. Кнопка SB1 с нормально разомкнутыми контактами размещена на этой панели. Внешний вид платы с размещёнными на ней элементами схемы показан на рис. 3. Фотодиод VD1 вынесен за пределы платы и установлен на внешней панели устройства.

Рис. 3
Транзисторы КТ315Г можно заменить другими кремниевыми маломощными структуры п-р-п.
Микросхемы серии К176 (за исключением К176ИЕ18) можно заменить аналогичными серии К561 или импортных КМОП-серий: К176ЛЕ5 - CD4001, К176ИЕ8 - CD4017. Микросхему К176ИЕ18 можно заменить на К176ИЕ12. В этом случае перемычку, соединяющую вывод 14 микросхемы DD2 с общим проводом, не устанавливают. Так как точного отсчёта времени в этом приборе не требуется, вместо подстроечного конденсатора С2 можно установить постоянный керамический ёмкостью 10...20 пФ.
При коммутации ламп общей мощностью до 200 Вт симистор ТС112-10-7 (его можно заменить симисто-ром КУ208Г) устанавливают на закреплённом на плате алюминиевом теплоотводе площадью 15...20 см2. Этого достаточно при мощности лампы EL1 или группы соединённых параллельно ламп накаливания не более 200 Вт. Для управления лампами большей суммарной мощности (максимум 2000 Вт) площадь тепло-отвода придётся соответственно увеличить, поместив его не на печатной плате прибора, а в другом месте.

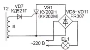
Рис. 4
При незначительном изменении схемы управления, показанном на рис. 4, в автомате может быть использован не симистор, а обычный несимметричный тринистор КУ202М или КУ202Н Магнитопровод импульсного трансформатора Т2 - кольцевой феррито-вый типоразмера К10x6x5. Автор использовал "кольцо" от неисправного электронного балласта для энергосберегающих осветительных ламп. Обмотки I, II и III трансформатора имеют соответственно 50, 25 и 30 витков, намотанных внавап проводом ПЭВ-2 диаметром 0,15 мм. Для обеспечения надёжного открывания симистора потребуется, возможно, подборка числа витков обмотки III.
Трансформатор питания Т1 можно использовать любой, подходящий по размерам и имеющий вторичную обмотку напряжением 10... 12 В при токе нагрузки не менее 50 мА. Автор применил малогабаритный трансформатор с двумя вторичными обмотками по 12 В, рассчитанными на ток 200 мА (одна из них не используется).
Автомат не имеет отдельного выключателя и подключается непосредственно к сети 220 В в распределительной коробке или шнуром с вилкой к обычной сетевой розетке. Налаживать прибор не требуется, при отсутствии ошибок в монтаже он начинает работать сразу после включения в сеть.
Устройство устанавливают так, чтобы светодиод VD1 хорошо освещался естественным светом. Однако на него не должен попадать свет лампы EL1. В противном случае в тёмное время суток лампа EL1 станет включаться и выключаться с периодом 8 мин. Этим можно воспользоваться для проверки работоспособности автомата.
Для установки вне помещения корпус автомата должен быть тщательно герметизирован во избежание попадания внутрь росы, дождя, снега, пыли и грязи. При установке основного блока внутри помещения датчик освещённости (светодиод VD1) может быть вынесен из него на расстояние до нескольких метров и соединён с печатной платой экранированным проводом. Оплётку этого провода соединяют с плюсом напряжения питания микросхем.
Один из вариантов описанного устройства был вмонтирован внутрь прожектора, закреплённого над подъездом пятиэтажного дома, и уже более года успешно работает.
Автор: А. Забаров, г. Ташкент, Узбекистан
