Несмотря на массовое внедрение люминесцентных и светодиодных источников света, лампы накаливания до сих пор остаются широко распространёнными и востребованными осветительными приборами. Они привлекают приятным спектром излучаемого света, простотой конструкции осветительной арматуры, атакже низкой стоимостью. Благодаря инерционности вольфрамовой нити при использовании ламп накаливания отсутствует стробоскопический эффект, присущий люминесцентным лампам, а пульсации яркости светового потока не превышают допустимых без применения каких-либо дополнительных средств.
Дискуссии о преимуществах и недостатках "тёплого лампового света" сравнимы с аналогичными дискуссиями на тему "тёплого лампового звука" и, по всей видимости, не утихнут ещё в течение довольно длительного времени. Ни в коей мере не являясь противником современных экономичных источников света, автор всё же предпочитает использовать в жилых помещениях, а особенно при освещении рабочего места, светильники именно с лампами накаливания. Причин тому две - они, в отличие от светодиодных и, в особенности, от люминесцентных ламп, практически не утомляют зрение, а также обеспечивают более правильную цветопередачу.
Средний срок службы ламп накаливания, указываемый производителями на упаковке, составляет 1000 ч, хотя реальный срок их службы зачастую гораздо меньше. По наблюдениям автора, современная лампа накаливания мощностью 60 Вт при непрерывной работе (освещение тамбура в подъезде жилого дома) редко работает больше двух недель, т. е. чуть более 300 ч. Слово современная автор употребил не случайно - опыт эксплуатации ламп из имеющегося в наличии небольшого запаса, выпущенных 12...15 лет назад, показывает, что служат они гораздо дольше заявленных производителем 1000 ч.
Особой недолговечностью отличаются лампы-свечки с цоколем Е14. Опыт эксплуатации люстры с шестью такими лампами мощностью 60 Вт показывает, что при ежедневном пользовании люстрой приблизительно каждые две недели одна из ламп выходит из строя, при этом перегорание нити накала зачастую сопровождается коротким замыканием и срабатыванием автоматического выключателя, защищающего линию освещения. Именно для продления срока "жизни" ламп, а также для повышения удобства эксплуатации люстры и было разработано устройство, описание которого предлагается вниманию читателей.
Все устройства защиты ламп накаливания, описания которых неоднократно публиковались на страницах журнала "Радио", можно условно разделить на две группы. К первой группе относятся устройства, обеспечивающие ограничение пускового и плавное нарастание рабочего тока лампы путём изменения угла открывания тиристора или симистора. По такому принципу работают конструкции, описанные, например, в [1] и [2]. Ко второй группе относятся устройства, обеспечивающие ограничение пускового тока путём введения в цепь лампы дополнительного сопротивления, в качестве которого может выступать как резистор [3], так и канал полевого транзистора [4].
По мнению автора, наиболее простым способом построения устройства плавного включения ламп накаливания при условии минимального рассеивания мощности на регулирующем элементе является ограничение мгновенного значения напряжения, подаваемого на лампу в данный момент времени. Принцип построения подобных регуляторов с коммутирующим узлом на мощном полевом переключательном транзисторе подробно описан в статье [5], но для плавной подачи напряжения на нагрузку в качестве узла сравнения следует использовать компаратор, образцовое напряжение на неинвертирующем входе которого плавно нарастает в процессе зарядки конденсатора.
Другая задача, которую необходимо решить для повышения удобства эксплуатации люстры, - обеспечение регулирования её яркости. Опыт эксплуатации симисторного светорегулятора (диммера) показал, что плавная регулировка яркости люстры от нуля не нужна, а для обеспечения комфортной эксплуатации светильника вполне достаточно двух уровней яркости - пониженной и нормальной. Справиться с этой задачей также может узел регулирования напряжения, построенный на компараторе и полевом транзисторе.
Предлагаемое вниманию читателей устройство разработано исходя из приведённых выше соображений и обеспечивает плавное включение ламп накаливания, а также плавное изменение их яркости от максимального до установленного значения. Управление устройством осуществляется по принципу импульсного реле с помощью кнопок с самовозвратом, что позволяет организовать управление освещением из нескольких мест с использованием единой двухпроводной линии. Недостатком устройства является необходимость его подключения с использованием пяти проводов, что может затруднить его применение в некоторых практических случаях.
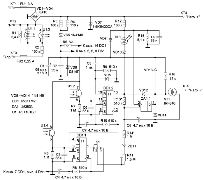
Схема устройства приведена на рис. 1. При подаче питающего напряжения с помощью цепи С5R9 триггер DD1.2 устанавливается в исходное состояние - на его прямом выходе присутствует низкий логический уровень, поэтому конденсатор С8 разряжен. Светодиод HL1 при этом светит, так как диод VD10 открыт. Для включения нагрузки (ламп накаливания) необходимо соединить клемму ХТ3 "Упр." с фазным проводом сети (клеммой ХТ1) через нормально разомкнутые контакты кнопки и диод, катод которого соединён с клеммой ХТ3. При замыкании контактов кнопки через излучающий диод оптопары U1.1 начинает протекать ток, в результате чего фототранзистор U1.2 открывается и на тактовом входе триггера DD1.2 появляется положительный перепад напряжения, устанавливающий триггер в единичное состояние.

Рис. 1. Схема устройства
Появившийся на прямом выходе триггера высокий уровень закрывает диод VD10, в результате чего светодиод HL1 гаснет, а закрывшийся диод VD12 разрешает прохождение управляющих импульсов на затвор транзистора VT1. Конденсатор С8 начинает заряжаться через резистор R13, в результате чего напряжение на неинвертирующем входе компаратора DA1.1 начинает плавно нарастать. На инвертирующий вход компаратора поступает пульсирующее напряжение с делителя R12R15, поэтому выходной транзистор компаратора открывается при превышении мгновенным значением напряжения сети напряжения, снимаемого с конденсатора С8, закрывая полевой транзистор VT1.
Так как напряжение на конденсаторе С8 в процессе его зарядки непрерывно увеличивается, в каждом последующем полупериоде транзистор VT1 закрывается при всё большем мгновенном значении сетевого напряжения, в результате чего напряжение на нагрузке плавно нарастает. Конечное напряжение, до которого заряжается конденсатор С8, зависит от сопротивления резисторов R13, R14 и положения движка подстроечного резистора R11, а также состояния триггера DD1.1 и положения перемычки S1. Если перемычка установлена в положение 1-2, после включения устройства яркость ламп нарастает до значения, установленного подстроечным резистором R11, и увеличивается до максимальной при переводе триггера в единичное состояние. Если перемычка установлена в положение 2-3, при включении яркость ламп нарастает от нуля до максимального значения, а переключение триггера DD1.1 в единичное состояние приводит к снижению яркости ламп до установленного подстроечным резистором R11 значения.
Таким образом, перестановкой перемычки S1 можно выбрать один из двух сценариев работы устройства - включение люстры с нормальной или пониженной яркостью. Управление триггером DD1.1 производится подключением между клеммами ХТ1 и ХТ3 диода, анод которого соединён с клеммой ХТ3, и происходит по принципу импульсного реле аналогично триггеру DD1.2. При отключении люстры, т. е. переводе триггера DD1.2 в нулевое состояние, триггер DD1.1 также обнуляется, поэтому при повторном включении яркость ламп люстры снова будет определяться положением перемычки S1.
Применение двухканальной транзисторной оптопары U1 позволяет обеспечить гальваническую развязку между линией управления и входами микросхемы, что повышает помехозащищённость устройства. Резистор R1 задаёт минимальный ток включения излучающих диодов оптопары и предотвращает ложные срабатывания устройства под действием возможных утечек в линии управления. Продолжительность разрядки конденсаторов С3 и С6 через резисторы R6 и R7 должна превышать длительность полупериода сетевого напряжения, что предотвращает ложные переключения триггеров и мигание ламп при длительном удержании управляющих кнопок в нажатом состоянии.
Постоянная времени цепей R8C4 и R10C7 определяет время готовности триггеров к повторному переключению, которое, в свою очередь, определяет допустимую продолжительность нажатия на управляющую кнопку. Так как постоянная времени этих цепей выбрана сравнительно большой, управляющую кнопку можно удерживать в нажатом состоянии более 2 с, не опасаясь ложных переключений устройства.
Устройство и подключённая к нему нагрузка питаются сетевым напряжением, выпрямленным диодным мостом VD1-VD4. Узел питания устройства представляет собой параметрический стабилизатор напряжения, образованный гасящими резисторами R3, R4 и стабилитроном VD6. Конденсатор С1 сглаживает пульсации питающего напряжения, конденсатор С2 - блокировочный в цепи питания микросхем. Диод VD5 предотвращает разрядку конденсатора С1 в моменты перехода сетевого напряжения через ноль, а диоды VD13, VD14 защищают затвор полевого транзистора VT1 от возможных выбросов напряжения. Диод VD9 защищает инвертирующий вход компаратора DA1.1 от возможного превышения напряжения, диод VD8 обеспечивает быструю разрядку конденсатора С5 после отключения питания, а диод-супрессор VD7 защищает элементы устройства от кратковременных всплесков сетевого напряжения.
Диод VD12 предназначен для немедленного закрывания транзистора VT1 при появлении на прямом выходе триггера DD1.2 низкого логического уровня. Быстрое, а не плавное выключение люстры, на взгляд автора, является более предпочтительным, так как позволяет немедленно увидеть результат нажатия на управляющую кнопку. Диод VD12 выполняет также и другую функцию - предотвращение возможного открывания транзистора VT1 вблизи перехода сетевого напряжения через ноль, что может происходить при отличном от нуля напряжении на прямом входе компаратора DA1. 1.
Резистор R5, включённый в цепь питания микросхемы DD1, снижает до приемлемой величины "просадку" напряжения питания, вызванную протеканием сквозного тока через внутренние транзисторы микросхемы. Дело в том, что на входах микросхемы DD1 отсутствуют триггеры Шмитта, поэтому в процессе плавного изменения напряжения на конденсаторах С4 и С7 внутренние транзисторы микросхемы сравнительно долго находятся в активном режиме, что вызывает значительное снижение напряжения на конденсаторе С1. Визуально этот эффект проявляется в том, что в процессе плавного включения яркость осветительных ламп сначала перестаёт нарастать, затем падает, после чего процесс плавного включения возобновляется.
В процессе проведённых автором экспериментов было установлено, что увеличение ёмкости фильтрующего конденсатора С1, а также отделение цепи питания затвора полевого транзистора и компаратора от остальных цепей с помощью диода (с установкой дополнительного оксидного конденсатора) никак не влияет на проявление описанного выше эффекта, а нужного результата можно добиться только установкой резистора R5 и увеличением тока через резисторы R3 и R4. Следует также отметить, что устранению проявления указанного эффекта способствует уменьшение ёмкости конденсаторов С4, С7, но при этом неизбежно снижается время готовности триггеров к повторному переключению, что может негативно сказаться на удобстве управления устройством.
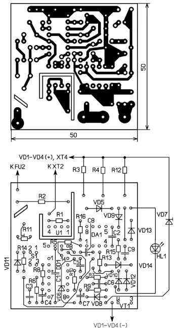
Детали устройства, за исключением диодного моста VD1-VD4 и плавких вставок FU1, FU2, смонтированы на печатной плате из одностороннего фольгированного стеклотекстолита толщиной 1,5...2 мм, чертёж которой приведён на рис. 2. Для предотвращения электрического пробоя по поверхности платы между печатными проводниками с большой разностью потенциалов сделаны прорези шириной 1,5...2 мм. Все имеющиеся на плате перемычки выполняют из изолированного монтажного провода и устанавливают после монтажа всех остальных деталей. Конденсатор С1 устанавливают над микросхемой DD1, а для предотвращения замыкания между конденсатором и стабилитроном на корпус последнего надевают отрезок термоусаживаемой трубки.

Рис. 2. Чертёж печатной платы устройства и размещение элементов на ней
Резисторы R3, R4, R12 устанавливают перпендикулярно плате, а их свободные выводы спаивают между собой и к получившейся шине припаивают один из выводов супрессора VD7. Применение параллельного включения резисторов R3, R4 обусловлено желанием автора максимально снизить нагрев каждого из них, так как в собранной конструкции эти элементы находятся в непосредственной близости от пластмассового корпуса устройства. Если к степени нагрева резисторов особых требований не предъявляется, то вместо R3, R4 можно установить один резистор сопротивлением 62...75 кОм и мощностью 2 Вт.
Резистор R5 устанавливают на плате вертикально, поместив его в отрезок термоусаживаемой трубки, а для предотвращения замыкания между резистором R2 и подстроечным резистором R11 на корпус последнего также надевают отрезок термоусаживаемой трубки или трубки ПВХ. Вывод стока транзистора VT1 перед установкой на плату удаляют, а проводник, идущий к клемме ХТ5, подключают непосредственно к теплоотводящему фланцу транзистора. При мощности нагрузки до 200 Вт транзистор может работать без теплоотвода, а при большей мощности его следует установить на теплоотвод, нанеся на контактирующие поверхности тонкий слой теплопроводной пасты. Внешний вид смонтированной платы приведён на рис. 3 (резистор R5 на этой фотографии установлен с обратной стороны платы).

Рис. 3. Внешний вид смонтированной платы
В устройстве можно применить резисторы любого типа, при этом мощность резисторов R2-R4, R12 должна быть не менее 1 Вт, а лучше 2 Вт. Под-строечный резистор - СП4-1 или другой, подходящий по габаритам и имеющий линейную зависимость сопротивления от угла поворота движка. Неполярные конденсаторы - К10-7в или К10-17, оксидный конденсатор С1 - танталовый К53-1 или другой, имеющий выводы, расположенные по оси корпуса. Конденсаторы С4, С7, С8 - танталовые ТЕСАР или керамические К10-17.
Диоды VD1-VD4 должны иметь допустимое обратное напряжение не менее 400 В и с запасом выдерживать ток, потребляемый нагрузкой. При мощности нагрузки до 200 Вт можно использовать диоды 1N4007, при мощности до 500 Вт - 1 N5408, при большей мощности - 6А10, 10А10 или отечественные диоды КД202М, КД202Р в металлическом корпусе, при необходимости снабдив диоды соответствующими теплоотводами. Стабилитрон VD6 - любой маломощный с напряжением стабилизации 10...12 В и допустимым током не менее 10 мА, защитный диод VD7 - любой с напряжением открывания около 400 В. Остальные диоды - любые маломощные выпрямительные или импульсные, например, серий КД521 или КД522.
Микросхему DD1 можно заменить функциональными аналогами из серии К176 или КР1561, а также импортной микросхемой CD4013. Компаратор можно использовать любой в корпусе DIP-8, имеющий индекс 393, а также заменить его отечественным аналогом КР1040СА1. Полевой транзистор IRF840 можно заменить транзистором IRF740 или использовать отечественные транзисторы серии КП707 с любым буквенным индексом. Двухканальную транзисторную оптопару АОТ101 можно использовать с любым буквенным индексом или применить вместо неё подходящую импортную, перемычка S1 составлена из стандартных джамперов, которые можно выпаять из ненужной материнской платы компьютера. Светодиод HL1 - любой сверхъяркий (автор применил светодиод зелёного свечения). В том случае, если индикация нахождения устройства в дежурном режиме не нужна, светодиод и диод VD10 можно исключить.
Смонтированное правильно и из исправных деталей устройство начинает работать сразу. Налаживание заключается в установке требуемой продолжительности плавного включения ламп путём подборки резистора R13 и, при необходимости, ёмкости конденсатора С8. Минимальную яркость ламп при выбранном сопротивлении резистора R13 устанавливают путём подборки резистора R14, предварительно установив движок подстроечного резистора R11 в верхнее по схеме положение. Диапазон регулирования яркости определяется сопротивлением подстроечного резистора R11, которое при необходимости можно уменьшить. При указанных на схеме номиналах резисторов напряжение на нагрузке регулируется в интервале от 100 до 200 В. В случае проявления описанного выше эффекта моргания ламп в процессе включения можно изменить номинал резистора R5, сопротивление которого может лежать в интервале 0,5...1 кОм.
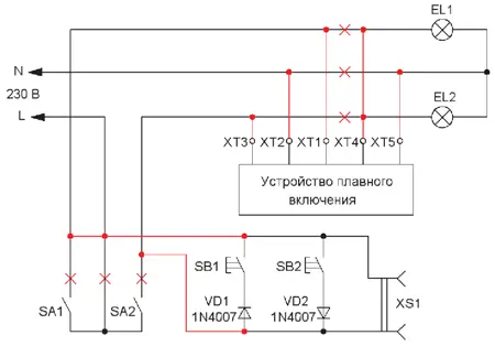
Конструктивное исполнение устройства зависит от места его размещения. Если внутри корпуса люстры имеется достаточно свободного места, а сама люстра подключена к сети по трёхпроводной схеме с использованием двухклавишного выключателя, устройство наиболее целесообразно разместить в корпусе люстры и подключить по схеме, приведённой на рис. 4. Вновь введённые элементы и соединения выделены цветом. Как видно из схемы, все имеющиеся в люстре лампы следует соединить параллельно и подключить к выходу устройства, а вместо штатного двухклавишного сетевого выключателя SA1 и SA2 установить кнопки SB1 и SB2. Диоды VD1, VD2 - любые с допустимым обратным напряжением не менее 400 В, а к розетке XS1 при необходимости можно подключить выносной пульт (или пульты) управления люстрой, построенный также с применением кнопок и диодов.

Рис. 4. Схема подключения устройства
В том случае, если разместить плату устройства в люстре не представляется возможным или люстра подключена с помощью двух проводов, плату монтируют в подходящем корпусе и размещают возле распределительной коробки, от которой получает питание люстра. В авторском варианте устройство смонтировано в пластмассовой распределительной коробке размерами 105x105x56 мм (рис. 5). Плавкие вставки FU1, FU2, а также клеммники для подключения соединительных проводов закреплены на пластинах из стеклотекстолита, которые, в свою очередь, прикреплены к корпусу и теплоотводу транзистора VT1. Вентиляция внутри корпуса обеспечивается за счёт штатных отверстий, предназначенных для ввода проводов, которые для предотвращения возможного попадания в корпус устройства посторонних предметов и насекомых закрыты перфорированными заглушками. Светодиод HL1 установлен на одной пластине с держателями плавких вставок; его свечение хорошо заметно через пластмассовую крышку корпуса.

Рис. 5. Авторский вариант монтажа устройства в пластмассовой распределительной коробке

Рис. 6. Схема подключения устройства к распределительной коробке
Схема подключения устройства к распределительной коробке в том виде, как это сделано у автора, приведена на рис. 6 и не требует дополнительных пояснений. Для уменьшения колебаний напряжения на выходе устройства параллельно нагрузке можно подключить оксидный конденсатор, как это сделано в регуляторах, описанных в [5]. Однако такое решение оправдано только при незначительной мощности нагрузки, так как оксидный конденсатор имеет значительные габариты и, кроме того, увеличивает нагрузку на транзистор VT1, что требует применения более эффективного теплоотвода. В случае использования конденсатора между ним и устройством необходимо установить диод, предотвращающий влияние его ёмкости на узел контроля мгновенного значения напряжения сети.
Описанное устройство можно использовать не только для управления лампами накаливания, но и для плавного пуска коллекторных электродвигателей. При этом наличие триггера DD1.1 позволяет осуществить плавное изменение частоты вращения электродвигателя в пределах интервала, устанавливаемого подстроечным резистором R11. Если в дистанционном управлении устройством нет необходимости, оптопару U1 можно исключить, а управляющие кнопки подключить междусоответ-ствующими входами триггеров DD1.1, DD1.2 и плюсовым выводом конденсатора С1.
В заключение необходимо отметить, что все элементы устройства имеют гальваническую связь с сетью, поэтому при налаживании и эксплуатации устройства необходимо строго соблюдать правилатехники безопасности. Регулировку подстроечного резистора необходимо производить с помощью отвёртки с изолированной ручкой, а при перестановке перемычки S1 необходимо отключать устройство от сети путём снятия плавких вставок FU1, FU2 или другим способом. Кнопки, применяемые для управления устройством, должны быть рассчитаны для работы при сетевом напряжении.
Файл печатной платы устройства в формате Sprint Layout имеется здесь.
Литература
1. Нечаев И. Регулятор яркости светильника с плавным включением. - Радио, 1995, № 11, с. 33.
2. Балаев Б. Устройство управления включением лампы накаливания. - Радио, 2018, № 6, с. 46, 47.
3. Бахарев А. Задержка включения ламп накаливания. - Радио, 2018, № 6, с. 44,45.
4. Нечаев И. Автомат плавного включения ламп накаливания. - Радио, 2005, №1, с. 41.
5. Нечаев И. Регуляторы яркости КЛЛ, и не только... - Радио, 2017, № 4, с. 40-44.
Автор: А. Мельников, г. Барнаул
