Сегодня в окнах некоторых домов можно увидеть красные и синие огни. И это - не ёлочные гирлянды или праздничная иллюминация. Это - фитолампы, которые способствуют росту растений. О том, как сделать самодельную фитолампу, идёт рассказ в этой статье.
Фитоосвещение компенсирует растениям недостаток естественного света, необходимого для фотосинтеза и активного роста. Фитосветильники создают свечение в красной и синей частях спектра, которое способствует ускоренному развитию растений, бутонизации, цветению и плодоношению. Фитосветильники незаменимы в оранжереях и зимних садах, тепличных хозяйствах с круглогодичным циклом выращивания и при стеллажной культивации рассады. Светильники позволят выращивать овощи и цветы круглый год, повысить урожайность в зимний период. Энергоэффективные светодиодные светильники заметно сокращают нагрузку на электросеть и эксплуатационные затраты по сравнению с освещением лампами накаливания.

Рис. 1. Фитоосвещение
Сегодня большое число предприятий выпускают светодиодные ф итосветил ьн и ки в различном конструктивном исполнении - светодиодные ленты, фонари и т. д., но во всех конструкциях, как правило, используется одно и то же соотношение цвета (спектра излучения) - на один синий светодиод приходится четыре красных (рис. 1). Спектр излучения в этом случае постоянен и не подлежит регулировке. А как известно из многих источников, например при выращивании рассады, достаточно одного лишь синего цвета. При цветении и завязи плодов достаточно одного красного цвета. А вот когда появились плоды, тогда можно использовать соотношение один к четырём, хотя различные виды растений требуют индивидуального подхода к выбору спектра освещения, но для этого требуются экспериментальные исследования. Из всего вышесказанного можно сделать вывод: нужен светильник с раздельной регулировкой количества цвета, что позволяет установить нужный спектр излучения на различных этапах роста растений, а также проводить экспериментальные исследования. Для раздельной регу лировки можно использовать диммирование, применяя ШИ-регулирование или аналоговое в зависимости от типа драйвера.

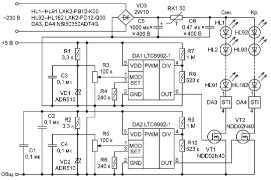
Рис. 2. Схема фитосветильника с раздельной регулировкой синей и красной линеек светодиодов
На рис. 2 изображена схема фитосветильника с раздельной регулировкой синей и красной линеек светодиодов с применением ШИ-регулирования. В светильнике применены светодиоды синего и красного свечения фирмы LUXEON с номинальным током 350 мА мощностью 1 Вт [1]. Для стабилизации тока светодиодов использованы линейные стабилизаторы тока NSI50350ADT4G (ON Semiconductor) с максимальной рассеиваемой мощностью 11 Вт и падением напряжения 7,5...50 В [2, 3].
В предлагаемом фитосветильнике линейки светодиодов питаются непосредственно от сети переменного тока 230 В. На практике в случае питания от сети переменного тока целесообразно выбирать падение напряжения на регуляторе в пределах 15...30 В. С одной стороны, это даёт стабильность параметров при возможных пульсаци ях напряжения на выходе фильтра, а с другой стороны - не будет приводить к лишнему рассеиванию мощности. Получается, что на стабилизаторе NSI50350ADT4G при токе 350 мА падение напряжения должно быть не более 30 В. При падении напряжения на стабилизаторе тока 30 В рассеиваемая мощность равна P = 30-0,35 = 10,5 Вт. Амплитуда напряжения на светодиодах и стабилизаторе тока с учётом допуска напряжения сети будет U = 230-1,1-1,414 = 358 В. Тогда падение напряжения на светодиодах окажется 358 - 30 = 328 В. Следовательно, число светодиодов в одной цепи - N = 328 / 3,6 = 91. В основе линейных регуляторов лежит технология транзистора с автоматическим смещением (Self-Biased Transistor - SBT). Поэтому источники тока NSI50350 способны стабилизировать ток в широком интервале напряжений. Для защиты светодиодов светильника и всего прибора в целом от перегрева драйвер NSI50350 имеет отрицательный температурный коэффициент - при возрастании температуры ток стабилизации падает. Таким образом, реализована простая, но весьма эффективная защита светодиодов от экстремальных режимов работы. Также со стороны анодной цепи регулятора есть защита от импульсных бросков напряжения [3].
Линейный генератор тока - самый простой прибор, обеспечивающий стабильные характеристики свечения светодиода в широком интервале питающих напряжений и температуры окружающей среды. Линейные драйверы используются в тех случаях, когда напряжение питания заведомо больше падения напряжения на линейке питаемых светодиодов. Хотя они и не обеспечивают высокой эффективности использования энергии источника, но обладают несомненными преимуществами: простота использования, отсутствие электромагнитных излучений и, самое главное, дешевизна. Компания ON Semiconductor выпускает широкую номенклатуру микросхем линейных регуляторов тока как с фиксированным током стабилизации, так и с регулируемым всего лишь одним внешним резистором [2]. Так что если использовать в светильнике светодиоды с другим током стабилизации, можно подобрать соответствующий линейный драйвер. Мало того, линейные стабилизаторы можно соединять параллельно для увеличения тока стабилизации.
Для регулирования применяются микросхемы ШИМ-генераторов DA1 и DA2 - LTC6992-1 [4] и транзисторы VT1 и VT2. При изменении напряжения на входе MOD от 0 до 1 В коэффициент заполнения изменяется от 0 до 100 %. Частоту генерации устанавливают резисторами R4 (R6), R7 (R9) и R8 (R10), она может меняться в широких пределах от 3,815 Гц до 1 МГц. Формула расчёта частоты генератора приводится в техническом описании на микросхему LTC6992-1 [4]. В представленной схеме фитосветильника для указанных номиналов резисторов R4 и R6-R10 частота генерации равна 200 Гц. Хотя высокая точность установки частоты необязательна, но в любом случае допуск по номиналу для резисторов R7-R10 должен быть не более 1 % [4]. Напряжение 1 В для управления скважностью формирует высокоточный источник образцового напряжения ADR510 (VD1, VD2). Фитосветильник не требует налаживания. В устройстве желательно исполь-зовать оксидные конденсаторы с малым эквивалентным последовательным сопротивлением (ESR), остальные - керамические и плёночные.

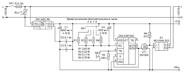
Рис. 3. Схема таймера
Для управления фитосветильником используется таймер, схема которого изображена на рис. 3. После запуска таймера кнопкой SB1 подаётся питание на фитосветильник. Через время 5, 6, 7 или 8 ч, устанавливаемое переключателем SA1, фитосветильник отключится. В основе устройства применена микросхема таймера ICM7242 (DA2) [5]. Этот таймер позволяет формировать импульс длительностью от нескольких микросекунд до нескольких дней. Длительность импульса задаёт RC-цепь, подключённая между выводом RC (выв. 7) и плюсовой линией питания микросхемы. Интервал сопротивления времязадающего резистора - от 1 кОм до 22 МОм, а конденсатора - от 10 пФ до 10000 мкФ. Таймер управляет твердотельным реле (тиристорным переключателем) MD-0544.ZD3 (К1) [6], которое отключает питание фитосветильника. Таймер и фитосветильник соединяются между собой одноимёнными контактами.

Рис. 4. Фрагмент посадочного места светодиода
Для достижения оптимальных тепловых характеристик фрагмент посадочного места светодиода изображён на рис. 4.
Литература
1.Technical Datasheet DS51. Power light source LUXEON® K2. - URL: https:// www.prodance. cz/data/attachments/ DS51.pdf (26.01.22).
2.Ромадина И. Новый линейный драйвер NSI50350 от ON Semiconductor для 1-Вт светодиодов. - Полупроводниковая светотехника, 2011, № 6, с. 27-30.
3.NSI50350ADT4G Constant Current Regulator & LED Driver 50 V, 350 mA ±10 %, 11 W Package. - URL: https://www.onsemi. com/pdf/datasheet/nsi50350ad-d.pdf (26.01.22).
4.LTC6992 Voltage-Controlled Pulse Width Modulator (PWM). - URL: https://www. analog.com/media/en/technical-documentation/data-sheets/LTC6992-1 -6992-2-6992-3-6992-4.pdf (26.01.22).
5.ICM7242 Long Range Fixed Timer. - URL: http://www.farnell.com/datasheets/13740. pdf (26.01.22).
6.Твердотельные реле. Серия KIPPRIBOR MD-xx44.ZD3. - URL: https://kippribor.ru/ TTR/Seriya-MD-xx44ZD3 ( 26.01.22).
Автор: А. Корнев, г. Одесса, Украина
