Устройство предназначено для включения и выключения света в редко посещаемых подсобных помещениях. В нем реализован разветвленный алгоритм работы. Дело в том, что подсобные помещения в основном посещают с двумя целями — "надолго" и "ненадолго". Когда в помещение заходят "надолго", то дверь за собой обычно сразу же закрывают. Если же в помещение входят "ненадолго" (например, в кладовку за банкой огурцов), то дверь обычно оставляют открытой, чтобы при выходе не пришлось "целоваться" с закрытой дверью. Поэтому устройство работает по двум алгоритмам:
- дверь остается открытой более 3 с (это время можно изменить), тогда после закрывания двери свет гаснет (включается он сразу же после открывания двери);
- дверь открыли и закрыли быстрее, чем за 3 с — свет будет продолжать гореть и погаснет только после того как дверь повторно откроют и закроют.
В обоих режимах свет выключается только после закрывания двери.
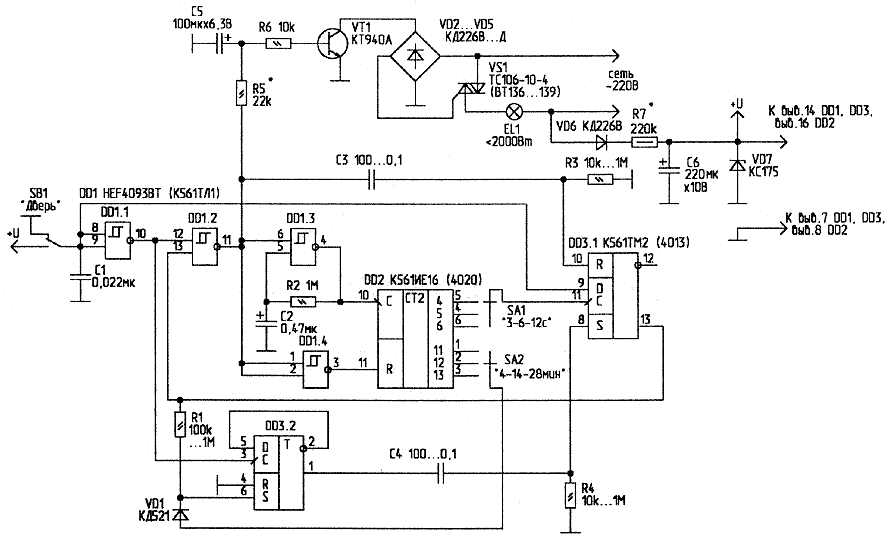
В качестве датчика положения двери используется кнопка SB1 (рис.1) типа МП-9 с толкателем (широко применялась в лентопротяжных механизмах советских магнитофонов).

Рис.1. Принципиальная схема выключателя

Рис.2.
Триггер Шмитта DD1.1 (рис.1) гасит дребезг контактов кнопки SB1; с его выхода сигнал подается на вход элемента DD1.2, управляющего нагрузкой (лампой накаливания) и логической частью устройства.
Пока дверь закрыта, на выходе элемента DD1.1 присутствует логическая "1", когда она открыта — там появляется логический "0", который устанавливает элемент DD1.2 так, что на его выходе появляется "1", включающая нагрузку (лампу EL1), генератор на элементе DD1.3, и разрешающая работу счетчика DD2. Одновременно через дифференцирующую цепочку C3-R3 обнуляется триггер DD3.1. На прямом выходе DD3.1 появляется логический "0", он разрешает работу триггера DD3.2 по входу С и поддерживает логическую "1" на выводе DD1.2 независимо от кнопки SB1, т.е. лампа будет продолжать гореть.
Примерно через 3 с (при указанном на схеме положении переключателя SA1) на входе С триггера DD3.1 появляется "единичный" фронт импульса, и в триггер записывается информация о положении контакта кнопки SB1. Если дверь до сих пор открыта, на выходе триггера появляется "1", и, как только дверь закрывается, лампа EL1 гаснет.
Когда к этому времени дверь закрыта, состояние прямого выхода триггера DD3.1 не изменится (логический "0"), и лампа будет продолжать гореть. Сразу же после закрывания двери на выходе элемента DD1.1 появляется положительный перепад напряжения, и на прямом выходе счетного триггера DD3.2 устанавливается логический "0". Лампа EL1 продолжает светиться.
Так будет до тех пор, пока снова не вспомнят о существовании двери. При открывании ее ничего не произойдет, а при закрывании очередным импульсом на выходе триггера DD3.2 устанавливается логическая "1". Благодаря дифференцирующей цепочке C4-R4 такой же уровень появляется и на выходе триггера DD3.1. На обоих входах элемента DD1.2 - "1", на его выходе - "0". Лампа гаснет, генератор останавливается, счетчик обнуляется.
В устройство добавлен так называемый "сторожевой таймер". Он нужен для ограничения времени свечения лампы EL1, т.е. для экономии электроэнергии. Функцию сторожевого таймера выполняет триггер DD3.2 совместно со счетчиком DD2. Максимальная продолжительность свечения лампы зависит от положения переключателя SA2 и может быть равна 7, 14 или 28 минут. Как только лимит времени истечет, на соответствующем выходе счетчика DD2 появляется "1". Через диод VD1 она записывается в триггер DD3.2 и через цепочку C4-R4 переключает триггер DD3.1, который гасит лампу.
Высоковольтная часть устройства собрана на симисторе VS1, высоковольтном транзисторе VT1 и диодном мосте VD2...VD5. Именно такая конфигурация цепи выбрана для достижения большего КПД и уменьшения управляющего тока. Несмотря на то что минимальный отпирающий ток для используемого в схеме симистора (ТС106-10) равен 10...30 мА, ток короткого замыкания диагонали моста на диодах VD2...VD5 не превышает 0,5 мА. Связано это с одной из особенностей тиристоров: для перевода их в открытое состояние нужен очень короткий импульс тока, после чего напряжение на управляющем электроде становится на 1 В меньше напряжения на аноде. То есть в этой схеме значительный ток через транзистор VT1 (20...30 мА) течет только в начале каждого полупериода (примерно 1/40 часть), а остальное время симистор открыт, и протекающий через транзистор ток близок к нулю. Поэтому среднее за полупериод значение отпирающего тока "уменьшилось" в 40 раз.
Все это справедливо только в том случае, если транзистор VT1 работает в ключевом режиме. Если же сопротивление его коллекторного перехода уменьшается плавно, то при "полуоткрытом" транзисторе среднее значение протекающего через него тока гораздо больше 0,5 мА, и он сильнее греется.
Работает высоковольтная часть схемы так. При высоком уровне на выходе элемента DD1.2 конденсатор С5 медленно заряжается через резистор R5, сопротивление перехода коллектор-эмиттер транзистора VT1 плавно уменьшается, и лампа EL1 постепенно разгорается. Во время включения и выключения лампы на транзисторе VT1 выделяется довольно значительная мощность, но, если не увеличивать емкость конденсатора С5 и выдерживать интервал между включениями лампы более 2...3 с, радиатор для него не нужен. Когда лампа горит полным накалом, температура корпуса транзистора повышается примерно на 15°С.
Сопротивление резистора R5 должно быть максимально возможным, но таким, при котором лампа EL1 доходит до полного накала. Резистор R6 убирать нельзя - без него лампа будет гореть только вполнакала. Емкость конденсатора С5 можно уменьшить, но убирать его нежелательно, т.к. на выходе элемента DD1.2 формируются импульсы с резкими перепадами напряжения, которые будут "дергать" лампу, что отрицательно скажется на сроке ее "жизни".
Питается устройство непосредственно от сети переменного тока через простейший выпрямитель на диоде VD6 и ограничителе тока — резисторе R7. Потребляемый устройством ток крайне мал: практически от нуля в "спящем" режиме до 350 мкА при горящей лампе. Это позволило выбрать довольно высокоомный резистор R7. На нем рассеивается мощность, чуть большая 0,05 Вт, но мощность этого резистора должна быть 0,25 Вт и более — тогда будет больше шансов, что его не пробьет высоким напряжением. Сопротивление резистора R7 можно увеличить до 300 кОм.
В схеме в качестве DD1 автор использовал микросхему HEF4093BT ф. Philips в корпусе для поверхностного монтажа. Особенность этой микросхемы - очень малый сквозной ток во время переключения, благодаря чему работающий генератор на элементе DD1.3 при напряжении питания 7,2 В потребляет ток менее 0,1 мА.
Такой же генератор, но собранный на отечественном аналоге К561ТЛ1, при тех же условиях потребляет более 1 мА. Связано это с тем, что цифровые КМОП-микросхемы не рассчитаны на работу с плавно изменяющимся (аналоговым) сигналом, и при некотором "среднем" входном напряжении возникают сквозные токи. Триггеры Шмитта обладают гистерезисом переключения, поэтому в их выходных каскадах сквозные токи не возникают. Но, к сожалению, к их входным каскадам это не относится. Поэтому, если использовать отечественную микросхему, то, возможно, понадобится в 5...10 раз уменьшить сопротивление R7. При этом резко возрастут рассеиваемая им мощность и потребляемый устройством ток.
При включении устройства в сеть напряжение на конденсаторе С6 из-за значительной постоянной времени τ = R7-C6 возрастает медленно. В этот момент на прямом выходе триггера DD3.1 оказывается низкий уровень, т.е. лампа EL1 включена. Так как напряжение питания увеличивается очень медленно, так же медленно увеличивается и базовый ток транзистора VT1. Рассеиваемая коллекторным переходом транзистора мощность максимальна именно тогда, когда он открыт "наполовину", и в этой схеме может достигать 5...10 Вт. Т.е. транзистор может попросту "сгореть". Поэтому включать устройство в сеть желательно с выкрученной лампой EL1. Вкручивать ее в патрон можно только через 5...10 с после включения. Впрочем, при указанных на схеме номиналах R5...R7, С5, С6 и плавно разгорающейся лампе температура корпуса транзистора (без радиатора) повышается примерно на 60...70°С.
Правильно собранное из исправных деталей устройство в настройке не нуждается. Если вы используете микросхему DD1 другой фирмы (все остальные микросхемы могут быть любыми КМОП-структуры), то первоначально стабилитрон VD7 впаивать не нужно. На схему через миллиамперметр подается питание от источника постоянного напряжения (соответствующее напряжению стабилизации стабилитрона), а входы элемента DD1.1 соединяют с проводом "+U". С помощью светодиода или любым другим способом убеждаются в работе генератора DD1.3, после чего считываются показания прибора. Сопротивление резистора R7 высчитывают по формуле:
Полученное значение сопротивления желательно округлить в меньшую сторону - ведь стабилитрону VD7 тоже нужно что-нибудь "кушать".
Напряжение питания схемы зависит только от напряжения стабилизации стабилитрона VD7, и может быть от 3 до 18 В. Чем меньше напряжение питания, тем меньше потребляемый генератором DD1.3 ток. Его частота при уменьшении напряжения питания увеличивается. При изменении напряжения питания нужно в ту же сторону изменить и сопротивление резистора R5 (о подборе его номинала говорилось выше). Емкость конденсатора С1 должна быть такой, чтобы элемент DD1.1 полностью подавлял дребезг контактов кнопки SB1; уменьшать ее нежелательно. Номиналы резистора R1 и обоих цепочек C3-R3 и C4-R4 могут быть любыми из указанных на схеме диапазонов — от них ничего не зависит. Диоды VD2...VD6 могут быть любыми, рассчитанными на обратное напряжение не менее 400 В и прямой ток более 0,1 А. Транзистор VT1 можно заменить на КТ9115, симистор VS1 — на любой другой. При мощности лампы накаливания EL1 менее 200...300 Вт радиатор на симистор не обязателен.
Вместо биполярного транзистора VT1 можно использовать любой высоковольтный полевой с каналом n-типа. При этом никаких изменений в схеме не требуется. Резистор R6 тогда можно закоротить, а сопротивление резистора R5 — увеличить в несколько десятков раз. При этом во столько же раз нужно уменьшить емкость С5. Впрочем, его (С5) можно убрать совсем — у современных полевых транзисторов крутизна характеристики довольно значительная, и добиться эффекта плавного "разгорания" лампочки сложно. Если использовать мощный биполярный или полевой транзистор, то симистор VS1 не нужен. Но тогда на радиатор, кроме транзистора, нужно "посадить" и диоды.
Переключатели SA1 и SA2 выполнены в виде дорожек, проходящих на печатной плате возле соответствующих выходов микросхемы DD2. Их "контакты" замыкаются каплей припоя с помощью паяльника. Соединять вместе несколько выходов микросхемы DD2 нельзя!
Устройство имеет бестрансформаторное питание от сети. При наладке следует соблюдать осторожность. Общий провод (корпус) на схеме нарисован для упрощения графики. Соединять его с корпусом устройства или заземлять ни в коем случае нельзя.
Автор: А.КОЛДУНОВ, г.Гродно
