Предлагаемое устройство предназначено для дистанционного включения в различных сочетаниях нескольких групп точечных светильников с помощью одиночного настенного выключателя.
В последнее время для освещения жилых помещений часто стали использоваться точечные светильники, обычно размещённые в определённом порядке на натяжном или подвесном потолке. В связи с ремонтом помещений, связанным с монтажом натяжных потолков, автор также решил установить такие источники света в нескольких комнатах. Из-за отсутствия дополнительной электропроводки было решено подключить эти светильники к существующим комнатным люстрам с помощью дополнительного коммутатора.
Раздельное управление ими было решено производить путём периодической коммутации выключателем люстры. Вариант с использованием пульта управления сразу отпал ввиду необходимости оснащения такими светильниками нескольких комнат.

Рис. 1.
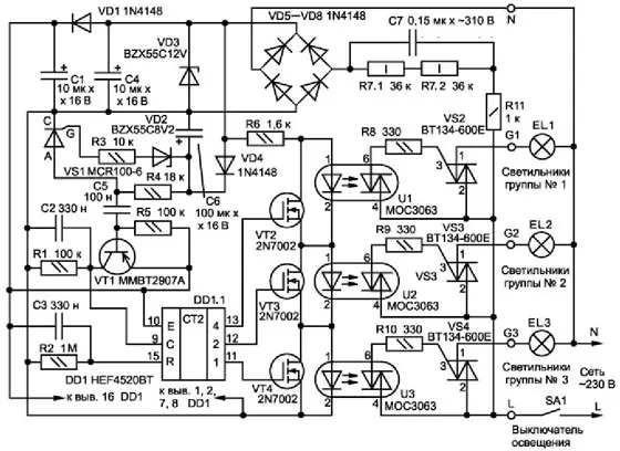
Все дополнительные светильники и люстра имеют общий нулевой провод, что исключает использование распространённых схем с диодными мостами, к тому же в светодиодных лампах таких светильников часто используется упрощённый драйвер, содержащий гасящий избыточное напряжение конденсатор, не позволяющий использовать постоянный ток. Коммутатор должен иметь очень небольшие габариты, позволяющие разместить его в колпаке люстры или одного из точечных светильников, а также быть нечувствительным к кратковременным пропаданиям напряжения в сети и дребезгу контактов настенного выключателя, которые могут привести к произвольному переключению групп светильников. Этим условиям удовлетворяет коммутатор, схема которого приведена на рис. 1. Все элементы устройства размещены на небольшой печатной плате размерами 48x34 мм из фольгированного стеклотекстолита FR4 толщиной 1,5 мм, которая соответствует размерам спичечного коробка. Основным управляющим элементом является двоичный счётчик DD1.1, выходы которого подключены к электронным ключам на полевых транзисторах VT2-VT4. Каскадное подключение этих транзисторов к последовательно соединённым излучающим диодам симисторных оптронов U1-U3 используется для того, чтобы снизить общий ток управления. Транзисторы просто замыкают излучающие диоды симисторных оптронов, выключая их и, соответственно, выходные симисторы VS2-VS4, а протекающий ток через резистор R6 меняется незначительно в интервале от 5 мА до6 мА. Такое подключение позволило снизить общий потребляемый устройством ток и уменьшить ёмкость балластного конденсатора C7 до 0,15 мкФ. Симисторные оптроны U1-U3 включают выходные симисторы VS2-VS4 в момент перехода сетевой полуволны через ноль, поэтому в этот момент ток управления через излучающие диоды оптронов должен быть не менее 5 мА, что и обеспечивается конденсатором С7 за счёт фазового сдвига между током и напряжением. Часть питающего тока протекает через резисторы R7.1 и R7.2. Ёмкость сглаживающего конденсатора фильтра C4 невелика, но устройство работает с ним устойчиво уже при ёмкости равной 2,2 мкФ.
Для исключения хаотичного переключения счётчика DD1.1 при включении светильников используется узел на тиристоре VS1 и транзисторе VT1. При подаче питания начинает заряжаться конденсатор C6 и при достижении примерно 9 В через стабилитрон VD2 открывается тиристор VS1, формируя с помощью конденсатора C5 и транзистора VT1 импульс сдвига счётчика DD1.1 на один такт. Никакой дребезг контактов выключателя или помехи в электросети при включении ламп не вызывают повторных импульсов сдвига счётчика, и он переключается строго на следующую позицию.
Для исключения ложного переключения счётчика из-за прямого воздействия помех непосредственно на его счётный вход служит конденсатор C2. При отключении питания конденсатор C6 разряжается через резистор R4 примерно за 2 с, повторное включение питания по истечении этого времени вновь вызовет появление импульса сдвига счётчика, который не должен сброситься в ноль, а только прибавить единицу к выходному коду. Для этого счётчик питается через цепь VD1C1. При малом токе утечки конденсатора C1 время сохранения сформированного кода счётчиком dDi.1 при отключении сети составляет десятки минут. После длительного перерыва в работе подача питания приводит к сбросу счётчика DD1.1 в ноль посредством цепи R2C3. Полевые транзисторы VT2-VT4 использованы для того, чтобы не нагружать выходы счётчика DD1.1 при обесточивании устройства, продлевая время разрядки конденсатора C1. При первой подаче напряжения на устройство состояние счётчика будет нулевым, все транзисторы VT2-VT4 будут закрыты, через все излучающие диоды симисторных оптронов U1-U3 протекает открывающий ток, и на всех выходах G1-G3 появляется напряжение, равное сетевому. При кратковременном размыкании контактов настенного выключателя SA1 не менее, чем на 2 с на выходе 1 (вывод 11) счётчика появится лог. 1, транзистор VT4 открывается, а на выходе G3 напряжение отключается. Следующее выключение/включение SA1 вызовет появление лог. 1 на выходе 2 (вывод 12), отключение напряжения на выходе G2 и повторное появление напряжения на выходе G3. С третьим выключением/ включением напряжение останется только на выходе G1 и т. д.
Устройство было изготовлено в нескольких экземплярах и с применением различной элементной базы. В основном использовались элементы для поверхностного монтажа. Резисторы R7, R11 - типоразмера 2512, остальные - типоразмера 0805. Керамические конденсаторы C2, C3, C5 также типоразмера 0805. Оксидные конденсаторы - танталовые для поверхностного монтажа. Транзистор VT1 может быть практически любой структуры p-n-p, а полевые транзисторы 2N7002 (VT2- VT4) можно заменить на NDS7002A в корпусе SOT23. Тиристор MCR100-6 или аналог - в корпусе SOT23. Симисторные оптроны необходимо выбирать на максимальное напряжение не менее 500 В и ток управления не более 5 мА, в крайнем случае на 10 мА, но тогда придётся увеличить ёмкость конденсатора C7 до 0,22 мкФ, а сопротивление резистора R6 уменьшить до 820 Ом. Стабилитрон VD3 может быть любым малогабаритным на напряжение 12...13 Ви мощностью 0,5 Вт. Он служит только для защиты счётчика при бросках напряжения в сети, а в штатном режиме напряжение на нём обычно не достигает уровня стабилизации. Стабилитрон VD2 может быть на напряжение 6,8...9,1 В. Тип используемых симисто-ров VS2-VS4 выбирают, исходя из максимальной мощности нагрузки на выходах. Внешние цепи устройства подключаются с помощью пяти гибких проводников длиной около 15 см, припаянных к плате и оканчивающихся наконечниками НШВИ. По окончании монтажа и проверки работоспособности плату покрывают защитным лаком. К симисто-рам с помощью теплопроводящего клея приклеена алюминиевая пластина - теплоотвод размерами 30x30 мм и толщиной 2 мм, а затем плата помещалась в отрезок термоусаживаемой трубки диаметром 45 мм, которая усаживалась с помощью термофена. Чертёж печатной платы с использованием элементов для поверхностного монтажа показан на рис. 2, а внешний вид собранного устройства на рис. 3.

Рис. 2.

Рис. 3.

Рис. 4.
Несколько коммутаторов было изготовлено с использованием выводных элементов. Чертёж печатной платы этого варианта показан на рис. 4. Она также изготовлена из одностороннего фольгированного стеклотекстолита FR4 толщиной 1,5 мм. В качестве счётчика DD1 использована микросхема К561ИЕ10А, транзисторы VT2-VT4 - 2N7000 в корпусе TO-92. Тиристор MCR100-6 использован в корпусе TO-92. Следует иметь в виду, что расположение выводов у этого тиристора в корпусах SOT23 и TO-92 разное. Оксидные конденсаторы - импортные аналоги отечественных К50-35. В устройстве можно использовать любые металлоплёночные резисторы мощностью 0,125 Вт (кроме R7, R11) ряда E12 или E24. В качестве выходных симисторов использованы BT138-600, но можно применить иные, с подходящими параметрами. Симисторные оптопары U1 - U3 можно заменить на MOC3043M или подобные. При налаживании коммутаторов с микросхемой К561ИЕ10А выявился их недостаток, заключающийся в неустойчивом переключении разрядов при наличии небольших фронтов у импульса на входе С (вывод 9). У этих экземпляров пришлось исключить конденсатор C2. Проверить устойчивость переключения при использовании импортного аналога CD4520BE не представилось возможным из-за отсутствия таких микросхем. С импортной микросхемой HEF4520BT таких проблем не наблюдалось. Все экземпляры начинали работать сразу без сбоев и ошибок.
Подходящих корпусов для такого варианта исполнения найти не удалось. Пришлось обернуть платы толстой полиэтиленовой плёнкой и закрепить края липкой лентой. Изготовить корпуса путём склеивания пластин из полистирола или пайки из отрезков фольгированного текстолита не получилось, поскольку собранное устройство не помещалось внутрь светильника. Внешний вид смонтированного устройства на обычных элементах приведён на рис. 5.

Рис. 5.
Предложенный коммутатор можно, конечно, использовать для переключения ламп в люстрах или нагрузок, не связанных с освещением, также в устройство легко добавить четвёртый выход, но для этих целей существуют более простые устройства, правда, не обладающие вышеприведёнными достоинствами.
Чертежи печатных плат в авторском исполнении находятся здесь.
Автор: В. Кравцов, г. Новороссийск Краснодарского края
