Для комфортного роста растений в теплице требуется определённая температура окружающей среды. Для поддержания её в заданных пределах и разработан предлагаемый автомат.

Рис. 1

Рис. 2
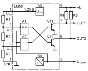
Основа устройства - специализированный интегральный датчик температуры LM56 [1, 2], предназначенный для использования в термостатах. Функциональная схема и графики, поясняющие особенности его работы, представлены соответственно на рис. 1 и 2. Микросхема содержит два компаратора (A1, A2), источник образцового напряжения Uref = 1,25 В (A3), датчик температуры A4 и две выходные ступени на транзисторах VT1, VT2 с открытым коллектором. С помощью внешних резисторов R1-R3 и встроенного источника образцового напряжения A3 на выводах 3 и 2 задают пороговые значения напряжения переключения компараторов UT1 и UT2, которые соответствуют заданным значениям температуры. В результате на выходе OUT1 (вывод 7) появляется напряжение низкого уровня, если температура превысит значение T1, и соответственно напряжение высокого уровня, если она упадёт ниже значения T1 -Тгист (гистерезис температуры, равный примерно 5 оС). Аналогично по отношению к температуре Т2 формируется сигнал на выходе OUT2 (вывод 6). Напряжение UTEMP на выходе микросхемы (контакт 5) пропорционально температуре в градусах Цельсия с коэффициентом k = 6,2 мВ/оС и смещено на +395 мВ.
Погрешность измерения температуры в интервале -40...+125 оС не превышает ±3 оС для модификации LM56BIM и ±4 оС для LM56CIM.
Рекомендуемое разработчиком суммарное сопротивление R резисторов делителя напряжения R1-R3 - 27 кОм. Сопротивление каждого из них в отдельности рассчитывают исходя из следующих соотношений:
UT1 = Uref R3/(R1+R2+R3) = Uref R3/R;
UT2 = Uref (R3+R2)/(R1 +R2+R3) = = Uref (R3+R2)/R.
В то же время UT1(T2) = kT + 395 мВ, где k = 6,2 мВ/оС, а T - значение температуры, соответствующее нижнему (T1) или верхнему (T2) пределу заданного интервала. Приравняв правые части выражений для UT1 и UT2, получаем
R3 = RUT1 /Uref = R(kT1 + 395)/Uref;
R2 = RUT2/Uref - R3 = R(kT2 + 395)/Uref-- R3;
R1 = R - (R2+R3).

Рис. 3
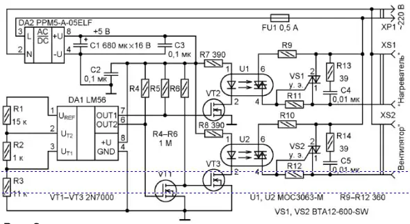
Принципиальная схема устройства поддержания заданной температуры в теплице показана на рис. 3. Кроме интегрального датчика температуры DA1, оно содержит три электронных ключа на полевых транзисторах VT1 - VT3, нагруженных оптосимисторами U1, U2, два мощных симистора (VS1, VS2), управляющих системами обогрева и вентиляции теплицы, и источник питания на микросхеме DA2 PPM5-A-05ELF [3], представляющей собой преобразователь переменного сетевого напряжения в стабилизированное постоянное 5 В. Применение в качестве ключей полевых транзисторов обусловлено низкой нагрузочной способностью выходов микросхемы DA1 (максимальный ток коллектора её выходных транзисторов - всего 50 мкА), что требует достаточно высокоомной нагрузки.
Номиналы резисторов делителя напряжения R1-R3 задают пороги срабатывания компараторов микросхемы DA1, соответствующие значениям температуры примерно 18 (T1) и 26 °C (T2). Алгоритм работы устройства следующий. Если температура в теплице ниже 18 °C, то после включения питания на обоих выходах интегрального датчика DA1 появляется высокий логический уровень. При этом открываются транзисторы VT1 и VT2. Первый из них шунтирует участок затвор-исток транзистора VT3 и он закрывается, а второй через токоограничивающий резистор R7 подключает к источнику питания излучающий диод оптрона U1. В результате открывается симистор оптрона и на резисторе R9 создаётся падение напряжения, достаточное для открывания мощного симистора VS1, нагрузкой которого являются нагреватели системы обогрева теплицы.
Когда температура в теплице поднимется выше 18 °C, высокий уровень на выходе OUT1 (вывод 7) сменится низким, транзистор VT2 закроется и система обогрева отключится. Однако, как правило, нагревательные элементы инерционны, т. е. после отключения от сети они ещё некоторое время держат тепло. Поэтому воздух в теплице будет продолжать нагреваться, и если температура превысит 26 °C, на выходе OUT2 (вывод 6 DA1) появится низкий логический уровень, транзистор VT1 закроется, а VT3 откроется, включив оптосимистор DA4 и мощный симистор VS2, посредством которого включится система вентиляции теплицы.
Вентиляторы будут работать до тех пор, пока температура воздуха в теплице не понизится до 21 оС (с учётом гистерезиса, равного примерно 5°C). Когда это произойдёт, на выходе OUT2 вновь установится высокий уровень и вентиляция выключится. При понижении температуры до 13 °C (с учётом гистерезиса) вновь включатся обогреватели. Интервал температуры может быть и иным, это зависит от вида растений, которые вы собираетесь выращивать в теплице. Можно также использовать несколько переключаемых делителей или использовать переменные резисторы для задания различных интервалов температуры в теплице.
При исправных деталях и отсутствии ошибок в монтаже налаживания рассматриваемое устройство не требует. Достаточно использовать резисторы R1-R3 с допускаемым отклонением сопротивления от номинального значения ±1 %. Впрочем, соблюдение этого требования не обязательно, так как нормальный интервал температуры в теплице для большинства выращиваемых растений - от 15 до 30 °C, что позволяет не так точно устанавливать пороги срабатывания компараторов.
В устройстве можно применить любые маломощные полевые транзисторы с изолированным затвором и n-каналом, у которых максимальный ток стока больше 20 мА. Оптосимисторы MOC3063M (U1, U2) заменимы другими аналогичными с рабочим напряжением не менее 400 В. Замену мощным си-мисторам BTA12-600 (VS1, VS2) выбирают исходя из суммарной мощности включаемых ими исполнительных устройств - нагревателей, втяжных и вытяжных вентиляторов и фрамужных открывателей.

Рис. 4
При отсутствии микросхемы LM56 (DA1) можно собрать её аналог на основе широко распространённых микросхем - аналогового датчика температуры LM35 и сдвоенного компаратора LM393 (рис. 4). Резисторы делителя R1-R3, определяющие пороги срабатывания компараторов, рассчитывают по приведённым выше формулам, но для LM35 коэффициент преобразования k = 10 мВ/оС, а смещение равно 0. В качестве образцового (Uref) можно использовать напряжение питания +5 В.
Преобразователь напряжения PPM5-A-05ELF заменим любым источником питания на дискретных элементах, обеспечивающим стабилизированное выходное напряжение +5 В при токе нагрузки 50...100 мА.
Литература
1. Иванов Е. Интегральные датчики температуры National Semiconductor. - Новости электроники, 2007, № 10, с. 13.
2. LM56 - Dual Output Low Power Thermostat - National Semiconductor. - http://www.alldatasheet.com/datasheet-pdf/pdf/ 8981/NSC/LM56.html.
3. PPMxx-x-xxELF. 5-25 W AC/DC CONVERTER SINGLE OUTPUT. - http://www.peak-electronics.de/DATA/acdc/PPMxx-x-ELF-Sep09.pdf.
Автор: А. Корнев, г. Одесса, Украина
