В разные годы в журнале "Радио" было опубликовано несколько описаний приборов для прозвонки многожильных кабелей и жгутов проводов. Автор публикуемой статьи предлагает ещё один с микроконтроллерами в передатчике и приёмнике. Кроме основной функции - определения номеров проводов жгута или кабеля, в пробнике предусмотрен контроль состояния батарей питания приёмной и передающей частей устройства.
Принцип действия кабельного пробника состоит в том, что провода кабеля на одном его конце подключают к пронумерованным зажимам передатчика пробника. На этих зажимах он формирует пачки импульсов, причём число импульсов в каждой из них равно номеру зажима. На другом конце кабеля к концам проводов поочерёдно подключают щуп приёмника. Подсчитанное им число импульсов в пачке будет выведено на индикатор, который покажет номер зажима передатчика, с которым соединён проверяемый провод.
Питается приёмная часть пробника от трёх гальванических элементов типоразмера ААА. При включении питания индикатор кратковременно отображает напряжение этой батареи с точностью до 0,1 В.
Такая же батарея питает и передатчик. Для проверки её элементы временно переносят в приёмник взамен там имеющихся и включают последний. На индикатор будет выведено напряжение батареи передатчика. Затем на нём появятся два знака минус, показывая, что связи с передатчиком нет.

Рис. 1. Схема передатчика
Основой передатчика, схема которого представлена на рис. 1, послужила конструкция, описанная в статье "Кабельный тестер своими руками". - URL:http://cxem.net/comp/comp174.php (28.07.2019). Изменения коснулись цепи питания (напряжение батареи понижено с 9 В до 4,5 В, и исключён стабилизатор напряжения). Светодиод-индикатор наличия напряжения питания перенесён с выхода стабилизатора на выход PB0 микроконтроллера. Теперь он мигает, что экономит энергию батареи и свидетельствует о работе микроконтроллера, генерирующего пачки импульсов на всех линиях портов PB, PC и PD. Добавлен также разъём XP1 для подключения программатора. Конфигурация микроконтроллера должна быть запрограммирована всоответствии с табл. 1.
Таблица 1
Разряд | Сост. | Разряд | Сост. |
RSTDISBL | 1 | BODLEVEL | 1 |
WDTON | 1 | BODEN | 1 |
SPIEN | 0 | SUT1 | 1 |
СКОРТ | 1 | SUT0 | 0 |
EESAVE | 1 | CKSEL3 | 0 |
B00TS21 | 0 | CKSEL2 | 1 |
BOOTSZO | 0 | CKSEL1 | 0 |
BOOTRST | 1 | CKSEL0 | 0 |
Микросхемы DD2-DD5 представляют собой наборы из семи транзисторных ключей каждая. Коллекторы транзисторов этих микросхем выведены из передатчика проводами 1-22, заканчивающимися пронумерованными зажимами "крокодил" чёрного цвета. Их удобно подключать к проводам кабеля. Провод 0, заканчивающийся зажимом "крокодил" красного цвета, - общий для всех выходов передатчика. В процессе прозвонки он должен быть соединён с плюсовым проводом входа приёмника, тоже снабжённым красным "крокодилом".
В программу микроконтроллера DD1 не внесено никаких изменений, но печатная плата передатчика изменена и рассчитана теперь на установку микросхем в корпусах DIP. Чертёж её печатных проводников и схема размещения деталей приведены на рис. 2. Плата рассчитана на установку обычных резисторов указанной на схеме мощности с проволочными выводами. Конденсаторы C1 и C2 - оксидные серии SR, а C3 - керамический. Светодиод подойдёт любой маломощный нужного цвета свечения.

Рис. 2. Печатная плата передатчика и размещение элементов на ней
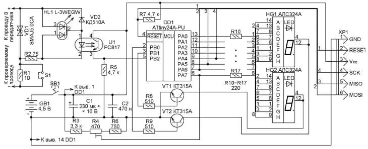
Приёмник пачек импульсов существенно отличается от прототипа и собран по схеме, изображённой на рис. 3. Его вход"+" соединяют с проводом 0 передатчика, а вход "-" - с одним из проводов проверяемого кабеля (на его конце, противоположном тому, который подключён к передатчику). Если на проверяемом проводе есть пачки импульсов правильной полярности, мигает зелёный кристалл светодиода HL1. Если полярность подключения неправильна, мигать будет красный кристалл светодиода, а индикатор покажет отсутствие связи с передатчиком.

Рис. 3. Схема приёмника пачек импульсов
Супрессор VD1 защищает входную цепь приёмника от выбросов напряжения. Повышенное напряжение на входе приводит к перегоранию предохранительного резистора R1 и разрыву входной цепи. Если такая неприятность случилась в полевых условиях, можно временно выйти из положения, установив перемычку S1, и продолжить работу.
Импульсы, пройдя через оптрон U1, который нужен как гальваническая развязка и пороговый элемент для входных сигналов, попадают на вход PB2 микроконтроллера DD1. Программа ведёт их счёт и выводит результат на индикаторы HG1 и HG2.
Напряжение батареи питания поступает для измерения через резистивный делитель R3R4R6 на вывод 6 микроконтроллера. Этот вывод имеет двойное назначение. В начале работы программа конфигурирует его как вход ADC6 встроенного АЦП, с помощью которого измеряет напряжение батареи GB1. Далее программа превращает этот вывод в простой дискретный выход PA7 и использует его для управления десятичной запятой (элементом H) индикаторов.
Общие катоды индикаторов HG1 и HG2 переключаются транзисторами VT2 и VT1. Отображаемые на индикаторах символы программа задаёт кодами, выводимыми микроконтроллером в порт A. Разъём XP1, как и в передатчике, служит для подключения программатора при загрузке программы в микроконтроллер. Конфигурация микроконтроллера должна быть запрограммирована в соответствии с табл. 2.
Таблица 2
Разряд | Сост. | Разряд | Сост. |
SELFPRGEN | 1 | - | - |
RSTDISBL | 1 | CKDIV8 | 0 |
DWEN | 1 | CKOUT | 1 |
SPIEN | 5UT | 1 | |
WDTON | 1 | SUT0 | 0 |
EESAVE | 1 | CKSEL3 | 0 |
BODLEVEL2 | 1 | CKSEL2 | 0 |
BODLEVEL1 | 1 | CKSEL1 | 1 |
BODLEVELO | 1 | CKSELO | 0 |
Чертёж печатной платы приёмника и схема размещения элементов на ней изображены на рис. 4. Резисторы R1 - R3 и R5-R9 - с проволочными выводами, как и в передатчике, а R10-R17 - типоразмера 1206 для поверхностного монтажа. Подстроечный резистор R4 - СП3-38б или СП3-38г. Конденсаторы - такие же, как в передатчике. Устаревшие индикаторы АЛС324А можно заменить более современными (тоже с общим катодом), но для этого придётся корректировать печатную плату и, возможно, программу микроконтроллера.

Рис. 4. Чертёж печатной платы приёмника и схема размещения элементов на ней
При отсутствии ошибок в монтаже передатчик начинает работать сразу после включения, о чём свидетельствуют вспышки его светодиода HL1, и никакого налаживания не требует. Налаживание приёмника начните с калибровки измерителя напряжения батареи питания. Для этого движок подстроечного резистора R4 установите в правое по схеме положение и подайте на приёмник вместо напряжения батареи GB1 напряжение, равное 5 В, от лабораторного источника питания. Наблюдая за показаниями индикаторов и щёлкая кнопочным выключателем SB1, перемещайте движок подстроечного резистора R4 в сторону увеличения напряжения. Найдите границу, на которой показания индикаторов изменяются с 4,9 В на 5 В. На этом калибровка вольтметра завершена. Вставьте на место элементы питания и включите приёмник. Если элементы свежие, индикатор покажет 4,5 В, если частично разряжены, то меньше.
Затем соедините провод 0 передатчика с плюсовым выводом входа приёмника, включите передатчик и, касаясь зажимов на его выходных проводах минусовым щупом приёмника, наблюдайте мигание зелёного кристалла светодиода HL1 приёмника и смену номеров проводов на индикаторах HG1 и HG2. В процессе проверки попробуйте
поменять плюсовой и минусовый входы приёмника местами. Мигание зелёного кристалла светодиода должно прекратиться, вместо него станет мигать красный кристалл, а опознавание проводов выполняться не будет.
Корпус приёмника - G407, а передатчика - G1033B. Держатели для элементов питания - ZH290.
Программы микроконтроллеров приёмника и передатчика имеются здесь.
Автор: С. Рычихин, г. Первоуральск Свердловской обл.
