Предлагаемый цифровой вольтамперметр (далее прибор) разработан для лабораторного блока питания (далее ЛБП) и предназначен для измерения постоянного напряжения и тока в пределах, задаваемых пользователем, а также потребляемой нагрузкой мощности. Прибор обеспечивает два вида защиты: от превышения напряжения на выходе ЛБП и от превышения допустимого выходного тока.
При срабатывании защиты прибор отключает ЛБП от сети и подаёт отрывистые звуковые сигналы разной, в зависимости от причины срабатывания, тональности. Он может быть возвращён в рабочее состояние двумя способами: вручную - нажатием на кнопку или автоматически после устранения причины, вызвавшей срабатывание защиты. Прибор построен на базе микроконтроллера PIC16F876-20I/SP [1] и снабжён ЖКИ, отображающим на экране две строки по 16 символов.
Основные технические характеристики
Предел измерения напряжения Umax (c шагом 1 В), В ..... 5 - 61
Предел измерения тока Imax (с шагом 1 А), А ............. 2 - 21
Пороги срабатывания защиты:
по напряжению (с шагом 1 В), В ................. 1 - Umax
по току (с шагом 1 А), A......1 - Imax
Максимальная измеряемая мощность, Вт ............... 1280
Число градаций измеренного напряжения или тока от 0 до установленного предела измерения ............. 1024
Число десятичных цифр после запятой в выводимом на индикатор значении напряжения ................ 2
Число десятичных цифр после запятой в выводимом на индикатор значении тока
<10 А ........................ 2
>10 А........................ 1
Дискретность отображения мощности, Вт................. 0,1
Значение мощности на экране прибора, особенно при токе более 9,99 А, может незначительно отличаться от произведения выведенных на него значений тока и напряжения. Дело в том, что для вычисления мощности программа прибора использует более точные, не округлённые перед выводом на экран значения этих параметров.
Схема соединений узлов и блоков прибора изображена на рис. 1. ЛБП подключён к сети ~230 В, 50 Гц через коммутатор, управляемый сигналом, поступающим на его разъём XP1 с разъёма XP3 блока измерения и защиты (БИЗ). Напряжение питания БИЗ, поступающее на его контактную колодку XT4 от отдельного, не показанного на схеме, источника питания может находиться в интервале от 10,5 до 30 В. Этот источник должен оставаться включённым независимо от состояния коммутатора.

Рис. 1. Схема соединений узлов и блоков прибора
К разъёму XP1 БИЗ подключена кнопка SB1, нажатием на которую возвращают прибор в рабочее состояние после срабатывания защиты и устранения причин этого. Кнопка SB2, служащая для установки и изменения параметров прибора, подключена к разъёму XP2. С разъёмами XS1 и XS2 соединён ЖКИ HG1, а с разъёмом XP3 - упомянутый выше коммутатор и сигнализаторы срабатывания защиты: звуковой HA1 и световые - светодиоды HL1 и HL2.
Пока значения измеряемых величин находятся в допустимых пределах, БИЗ работает в режиме измерения. Экран ЖКИ при этом выглядит, как показано на рис. 2. Вся сигнализация в этом режиме выключена, а на коммутатор поступает сигнал, разрешающий подачу сетевого напряжения на ЛБП.

Рис. 2. Экран ЖКИ (режим измерения)
БИЗ непрерывно измеряет напряжение, поступающее на колодку XT1, и пропорциональное току нагрузки падение напряжения на резисторе RS1. Как только любая из этих величин превысит допустимое значение, БИЗ переходит в режим защиты и снимает сигнал, разрешающий включение коммутатора. ЛБП, лишённый сетевого питания, прекращает работать.
Вернуться из режима защиты в рабочий режим, как уже сказано выше, можно вручную, нажатием на кнопку SB1, или автоматически, послеустранения причины перегрузки. Пользователь должен заранее выбрать один из этих вариантов. Кнопка SB2 предназначена для установки параметров, которые будут описаны ниже.
В зависимости от причины срабатывания защиты по-разному себя ведут ЖКИ, звуковой сигнализатор HA1 и светодиоды HL1, HL2. При превышении допустимого напряжения будетвключён светодиод HL1, а в левой половине верхней строки экрана ЖКИ появится мигающая надпись с указанием превышенного значения. В нижней строке будет выведена (как на рис. 3) надпись "ЗАЩИТА ПО НАПР.". Излучатель звука HA1 станет подавать короткие двухтональные сигналы (8267 и 8346 Гц), повторяющиеся каждую секунду.

Рис. 3. Экран ЖКИ (режим срабатывания защиты)
При перегрузке по току будет включён светодиод HL2, а на индикаторе появится мигающая надпись с превышенным значением тока. В нижней строке экрана, как показано на рис. 4, будет выведено сообщение "ЗАЩИТА ПО ТОКУ". Звукоизлучатель HA1 станет подавать короткие двухтональные (8818 и 8661 Гц) сигналы, повторяющиеся каждую секунду.

Рис. 4. Экран ЖКИ (режим защиты по току)
Возможности прибора несколько шире описанных. Например, сигналы управления светодиодами HL1 и HL2, формируемые БИЗ, можно использовать для организации защиты раздельно по току и по напряжению. Если добавить в прибор коммутатор цепи нагрузки ЛБП, управляемый сигналом, предназначенным для светодиода HL2, нагрузка будет отключена при перегрузке по току, но ЛБП продолжит работать. Однако при неожиданном повышении напряжения на выходе ЛБП (обычно вследствие его неисправности) этот блок необходимо полностью выключать имеющимся коммутатором, подключив его цепь управления к разъёму XP3 вместо светодиода HL1. Можно и вообще не устанавливать никаких коммутаторов, ограничившись лишь индикацией перегрузки, хотя БИЗ всё равно будет входить в режим защиты, из которого его придётся выводить.
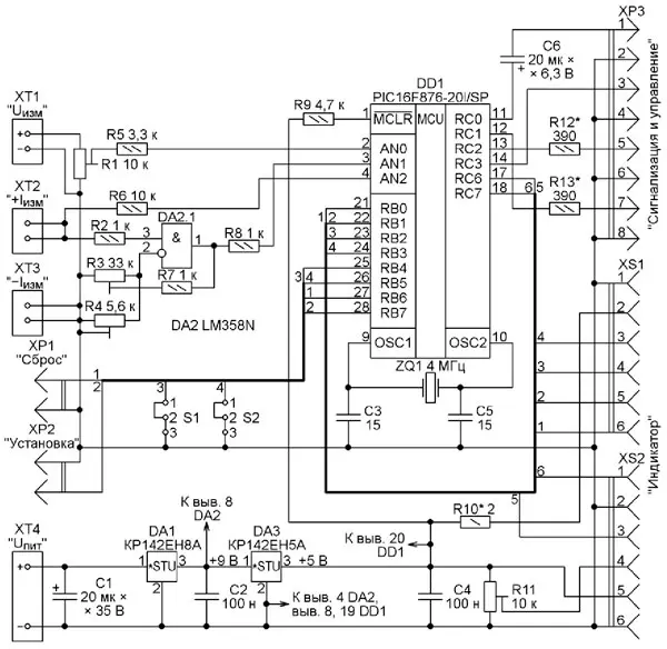
Принципиальная схема БИЗ изображена на рис. 5. Напряжение питания блока 10,5...30 В, поданное от внешнего источника на контактную колодку XT4 и дополнительно сглаженное конденсатором C1, поступает на вход интегрального стабилизатора DA1. Его выходным стабилизированным напряжением 9 В питается сдвоенный ОУ DA2 (использован только один ОУ этой микросхемы). Это же напряжение поступает на вход интегрального стабилизатора DA3. Его выходным напряжением 5 В питают микроконтроллер DD1 и ЖКИ HG1. Кварцевый резонатор ZQ1 и конденсаторы C3 и C5 - частотозадающая цепь тактового генератора микроконтроллера DD1. Резистор R9 поддерживает высокий логический уровень на входе сигнала установки микроконтроллера в исходное состояние.

Рис. 5. Принципиальная схема БИЗ
Питание на узел подсветки экрана ЖКИ поступает через гасящий резистор R10. Подбирая его, можно установить желаемую яркость подсветки. Подстроечным резистором R11 добиваются наилучшей контрастности символов на экране ЖКИ. Резисторы R12 и R13 задают ток через светодиоды HL1 и HL2 (см. рис. 1) и могут быть заменены перемычками в случае использования сигналов, предназначенных для светодиодов, для управления коммутаторами. Конденсатор C6 - разделительный в цепи звукоизлучателя HA1 (см. рис. 1).
Измеряемое напряжение с разъёма XT1 поступает на подстроечный резистор R1, с помощью которого при налаживании прибора добиваются равенства значения напряжения, выведенного на его ЖКИ, показаниям образцового вольтметра. С его движка через резистор R5 напряжение поступает на вход AN0 внутреннего АЦП микроконтроллера DD1.
Резистор R5 ограничивает до безопасного значения ток через имеющийся на входе AN0 микроконтроллера встроенный защитный диод, если напряжение на движке превысит напряжение питания микроконтроллера. Особенно, если движок случайно или преднамеренно установлен в крайнее верхнее (по схеме) положение.
Снятое с резистора RS1 (см. рис. 1) напряжение, пропорциональное току нагрузки ЛБП, через контактные колодки XT2, XT3 и резистор R2 поступает на неинвертирующий вход ОУ DA2.1, усиливающего его. Выход ОУ соединён c входом AN1 микроконтроллера через резистор R8, роль которого такая же, как и резистора R5. Без него напряжение на входе AN1 микроконтроллера может превысить его напряжение питания, когда ток через резистор RS1 слишком велик или этот резистор вообще не присоединён к колодкам XT2 и XT3, а также при случайном перемещении движков подстроечных резисторов R3 и R4 в недопустимые положения. Этими резисторами устанавливают коэффициент усиления ОУ, нужный для обеспечения заданного в программе предела измерения тока. Резистор R7 предохраняет выход ОУ от замыкания с общим проводом при установке движка подстроечного резистора R3 в крайнее левое по схеме положение.
Для того чтобы прибор показывал напряжение на нагрузке, фактически измеряя его на выходе ЛБП, введена коррекция, суть которой в следующем. Снимаемое c RS1 напряжение поступает не только на вход ОУ DA2.1, но и через резистор R6 на вход AN2 АЦП микроконтроллера. Программа вычитает это напряжение из того, что измерено на выходе ЛБП, и именно это значение, представляющее собой напряжение на нагрузке, выводит на экран ЖКИ.
Уровни сигналов на выходах RC1- RC3 микроконтроллера, в зависимости от напряжения на входах AN0 и AN1 и положения перемычек S1 и S2, указаны в таблице. Манипуляции перемычками S1 и S2 позволяют задать нужные активные логические уровни сигналов, управляющих коммутаторами. Это даёт пользователю свободу в выборе коммутирующих элементов. Например, можно использовать нормально замкнутые или нормально разомкнутые контакты реле, не прибегая к применению дополнительных элементов, инвертирующих управляющие сигналы.
Таблица
Лог. уровень на выходе RC1 | ||
Положение S1 | UAN0 | |
Ниже порога | Выше порога | |
1-2 | Высокий | Низкий |
2-3 | Низкий | Высокий |
Лог. уровень на выходе RC2 | ||
Положение S2 | UAN1 | |
Ниже порога | Выше порога | |
1-2 | Высокий | Низкий |
2-3 | Низкий | Высокий |
Лог. уровень на выходе RC3 | ||
UAN0 | UAN1 | |
Ниже порога | Выше порога | |
Ниже порога | Низкий | Высокий |
Выше порога | Высокий | Высокий |
Ток, потребляемый БУЗ при не подключённых к разъёму XP3 коммутаторе, излучателе звука и светодиодах, не превышает 32 мА. Если эти элементы подключены, ток зависит от их состояния, увеличиваясь на сумму значений потребляемого каждым из них тока. Максимальное значение потребляемого тока - 60 мА.
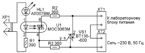
Принципиальная схема коммутатора изображена на рис. 6. Управляющее напряжение около 5 В, поступившее на его разъём XP1, через светодиод HL1, служащий индикатором команды открывания коммутатора, и резистор R1 подано на излучающий диод симистор-ного оптрона U1. Это открывает фото-симистор оптрона, а следом за ним открывается и симистор VS1. Он соединяет контакты колодок XT1 и XT2, подавая этим питающее напряжение ~230 В на ЛБП.

Рис. 6. Принципиальная схема коммутатора
Конструкция и детали
В приборе применён ЖКИ QAPASS 1602A с белыми символами и синей подсветкой экрана. Годится и любой другой буквенно-цифровой ЖКИ на основе контроллера HD44780, имеющий две строки по 16 символов. Такие индикаторы могут иметь разные размеры и другое расположение выводов, ориентироваться нужно по нанесённой на плату индикатора буквенной маркировке. Выводимые на экран русские буквы сгенерированы программой, поэтому можно применять и те ЖКИ, в знакогенераторах которых отсутствуют символы кириллицы.
Кнопки SB1 и SB2 (см. рис. 1) - любые, пригодные для установки на передней панели прибора. Звукоизлучатель HA1 - динамическая головка с активным сопротивлением не менее 8 Ом от телефонного аппарата. Подойдёт и электромагнитный излучатель от электромеханического будильника или телефонный капсюль.
Датчик тока RS1 - самодельный. Это отрезок нихромовой проволоки диаметром 1,2 мм и длиной 20 мм. Его расчётное сопротивление - 0,02 Ом. Особая точность не требуется, поскольку прибор всё равно придётся калибровать. Не стоит применять проволоку меньшего диаметра, так как при большом токе она будет сильно нагреваться. Следует иметь в виду, что длина отрезка проволоки должна быть немного больше указанной, чтобы его концы можно было вставить в гнёзда контактных колодок XT2 и XT3 и зажать там винтами. Действующую длину отрезка измеряют между точками зажима.
Источник напряжения, подаваемого на колодку XT4 БИЗ, - доработанное зарядное устройство "Delta" 5 В, 0,4 А для сотового телефона. Все детали во вторичной цепи установленного в нём импульсного трансформатора и связанные с ними печатные проводники удалены. На освободившемся месте в новые отверстия вставлены выводы четырёх диодов КД212А, образующих выпрямительный мост, а вместо сглаживающего конденсатора 470 мкФ на 10 В установлен конденсатор такой же ёмкости с номинальным напряжением 16 В. Соединения выполнены выводами деталей и отрезками монтажного провода. В сетевом выпрямителе зарядного устройства сглаживающий конденсатор 3,3 мкФ на 400 В заменён конденсатором на такое же напряжение, но ёмкостью 5,6 мкФ.
После переделки зарядного устройства его выходное напряжение увеличилось до 12,7 В, при этом в высокоомных головных телефонах, подключённых к выходу, едва слышен низкочастотный рокот. При подключении к БИЗ напряжение падает до 10,5 В, а трансформатор слегка греется.
Все детали БИЗ размещены на печатной плате из фольгированного с одной стороны стеклотекстолита толщиной 1,5 мм (рис. 7) c такими же размерами (80x36 мм) и расположением крепёжных отверстий, что и плата ЖКИ. Это даёт возможность установить эти платы одну над другой на пустотелых втулках высотой 10...12 мм и соединить их четырьмя винтами М2,5 с гайками.

Рис. 7. Печатная плата и детали БИЗ
Для микроконтроллера DD1 на плате должна быть предусмотрена панель, куда его вставляют уже запрограммированным. Число 20 после дефиса в названии микроконтроллера PIC16F876-20I/SP означает его предельную тактовую частотув мегагерцах. Поскольку в БИЗ применён кварцевый резонатор ZQ1 на частоту 4 МГц, пригодны варианты микроконтроллера и на более низкую частоту, вплоть до 4 МГц. Можно без изменений в схеме, программе и печатной плате использовать микроконтроллер PIC16F876A-I/SP. Поскольку все его варианты способны работать с тактовой частотой до 20 МГц, в названии она не указана.
Возможна замена любого из упомянутых выше микроконтроллеров на аналогичный в корпусе для поверхностного монтажа (с индексом SO после дробной черты в названии). Но это потребует применения специального адаптера для его установки на печатную плату либо её полной переделки.
Интегральный стабилизатор КР142ЕН8А можно заменить на 7809 или подобный на +9 В, а КР142ЕН5А - на 7805 или другой с напряжением стабилизации +5 В. Чтобы не переделывать плату, стабилизаторы, выбираемые в качестве замен, должны быть в корпусах TO-220.
Конденсаторы C1 и C6 - оксидные ниобиевые К53-19, остальные конденсаторы - керамические. Подстроечные резисторы R1, R3 и R4 - многооборотные серии 3296W, а R11 - RM065. Постоянные резисторы - МЛТ или подобные указанной на схеме мощности. Все отечественные резисторы и конденсаторы можно заменить импортными.
Колодки XT1-XT4 - двухконтактные винтовые DG301-5,0-02 с шагом выводов 5 мм и предельным током 16 А. Если прибор предполагается эксплуатировать при большем токе, колодки следует заменить более мощными.
Разъёмы XP1 и XP2 -PLS-2, а XP3 - PLD-8. В качестве штыревой колодки для установки перемычек S1 и S2 (джамперов MJ) использован разъём PLD-6. Разъёмы XS1 и XS2 - PBS-6, а ответные части для них - PLS-6R (угловые для уменьшения высоты монтажа).
Коммутатор собран на отдельной печатной плате из фольгированного с одной стороны текстолита толщиной 1,5 мм и размерами 35x25 мм, изображённой на рис. 8. Симисторный оптрон U1 MOC3063M [2] имеет встроенный узел обнаружения перехода мгновенного значения коммутируемого напряжения через ноль. Это позволяет открывать симистор VS1 именно в эти моменты, что значительно снижает уровень коммутационных помех. Прямые замены оптрона MOC3063M - MOC3043M и MOC3083M. У них ток излучающего диода IFT, необходимый для гарантированного открывания фотосимистора, лежит в интервале 3...5 мА.

Рис. 8. Печатная плата коммутатора
Схожим оптронам MOC3041M, MOC3061M и MOC3081M для открывания необходим ток 15 мА, а MOC3042M, MOC3062M и MOC3082M - 10 мА. Заменив MOC3063M одним из них, нужно подобрать резистор R1 таким, чтобы ток через излучающий диод был не менее IFT применённого оптрона.
Максимальная мощность, коммутируемая симистором BT136-600 без теплоотвода, - 150 Вт. Установив симистор на теплоотвод, место для которого на плате предусмотрено, можно увеличить её до 800 Вт. При установке взамен АЛ307БМ другого светодиода нужно подобрать резистор R1 таким, чтобы ток в цепи управления остался прежним. Контактные колодки XT1 и XT2 - винтовые DG301-5,0-02, разъём XP1 - PLS-2. Все резисторы - МЛТ.
При использовании коммутатора другой конструкции важно, чтобы его цепь управления была гальванически не связана с коммутируемой цепью, а ток управления не превышал 25 мА, допустимых для выхода микроконтроллера.
Налаживание прибора
При первом включении питания БИЗ будут установлены следующие параметры: предел измерения напряжения Umax - 35 В, предел измерения тока Imax - 10 A, порог срабатывания защиты по напряжению равен Umax, а по току - Imax, способ сброса защиты - "АВТОМАТИЧЕСКИ". Изменить их можно только в рабочем режиме, какие-либо изменения при сработавшей защите невозможны.
Чтобы внести изменения, продолжительным нажатием на кнопку SB2 добейтесь появления мигающего курсора в правом нижнем углу экрана, после чего отпустите кнопку. Экран приобретёт вид, показанный на рис. 9. Курсор в виде подчёркивания будет установлен под старшей цифрой значения предела измерения напряжения Umax.

Рис. 9. Экран ЖКИ при первом включении после налаживания прибора
Далее короткие нажатия на кнопку SB2 увеличат Umax ступенями по 1 В до 61 В, после чего процесс продолжится, начиная с 5 В и далее по кольцу. Остановившись на требуемом значении Umax, продолжительным нажатием на кнопку переведите курсор под старшую цифру значения предела измерения тока Imax. Короткими нажатиями на кнопку задайте Imax в интервале от 2 до 21 А.
Теперь длинным нажатием на кнопку SB2 до появления мигающего курсора выведите на экран изображение, подобное показанному на рис. 10. Курсор в виде подчёркивания будет находиться под старшей цифрой значения порога срабатывания защиты по напряжению. Короткими нажатиями на кнопку SB2 доведите порог шагами по 1 В до нужного значения в интервале от 1 В до ранее установленного Umax.

Рис. 10. Экран ЖКИ при установке порога защиты
Очередное длинное нажатие на кнопку SB2 переместит курсор под старшую цифру выведенного на экран значения порога срабатывания токовой защиты. Короткими нажатиями установите этот порог с шагом 1 А в интервале от 1 А до действующего Imax.
Далее после продолжительного нажатия и отпускания кнопки SB2 экран приобретёт вид, показанный на рис. 11 или рис. 12. Курсор будет находиться в первой позиции нижней строки. Короткими нажатиями на кнопку SB2 можно менять надписи "НАЖАТИЕМ КНОПКИ" и "АВТОМАТИЧЕСКИ" в бесконечном цикле. Оставьте на экране нужный способ сброса защиты и длинным нажатием на кнопку до появления мигающего курсора и последующим её отпусканием переведите прибор в рабочий режим. Если выбран способ сброса "НАЖАТИЕМ КНОПКИ", то в первой позиции нижней строки экрана будет постоянно находиться "звёздочка". При способе "АВТОМАТИЧЕСКИ" она отсутствует.

Рис. 11. Экран ЖКИ - сброс защиты "АВТОМАТИЧЕСКИ"

Рис. 12. Экран ЖКИ - сброс защиты "НАЖАТИЕМ КНОПКИ"
Все установленные параметры, чтобы не терять их при выключении питания, программа сохраняет в EEPROM микроконтроллера. Учтите, начав описанную выше процедуру их установки, нужно обязательно довести её до конца, поскольку запись в EEPROM происходит только в процессе возвращения в рабочий режим. Если процедура прервана, например, выключением питания, то записи в EEPROM не произойдёт и установку параметров придётся повторить. Можно быстро "пробежать" по всем этапам установки одними длинными нажатиями на кнопку, изменяя только нужные параметры или просто просматривая их.
После первого включения БИЗ, а также после любого изменения значений параметров Umax и Imax необходимо выполнить калибровку прибора по напряжению и току. Калибровку по напряжению проводите при отключённой нагрузке. Установите движок под-строечного резистора R1 в нижнее по схеме положение. Подайте на колодку XT1 от ЛБП напряжение, близкое к Umax, контролируя его по образцовому вольтметру. Перемещая движок подстроечного резистора R1 вверх, добейтесь совпадения показаний ЖКИ прибора и эталонного вольтметра.
Перед калибровкой по току установите движки подстроечных резисторов R3 и R4 соответственно в правое и левое по схеме положения. Соедините ЛБП, БИЗ, датчик тока RS1 и нагрузку согласно схеме, изображённой на рис. 1, причём последовательно с нагрузкой включите образцовый амперметр. Изменяя сопротивление нагрузки или выходное напряжение ЛБП, установите показания образцового амперметра примерно равными половине Imax. Далее с помощью подстроечных резисторов R3 и R4 добейтесь одинаковых показаний прибора и образцового амперметра.
В качестве нагрузки можно использовать лампу накаливания, электронагревательный прибор или резистор подходящей мощности с рабочим напряжением не менее установленного Umax.
Если выбран способ сброса защиты "АВТОМАТИЧЕСКИ", после срабатыва-ния защиты прибор ждёт 4 с, отключив ЛБП от сети, в результате чего напряжение на его выходе равно нулю. По истечении этого времени БИЗ возвратится в рабочий режим, измерит напряжение и ток и, поскольку они нулевые, подключит ЛБП к сети. Если теперь значения измеряемых величин превышают допустимые, БИЗ снова на 4 с перейдёт в режим защиты. Так будет продолжаться до устранения причины перегрузки.
При выборе способа "НАЖАТИЕМ КНОПКИ" БУЗ будет оставаться в режиме защиты до нажатия на кнопку SB1. После этого он возвратится в рабочий режим, измеритнапряжение и ток и, если они в норме, останется в этом режиме. В противном случае он вновь перейдёт в режим защиты до нажатия на кнопку.
Обратите внимание, что если датчик тока RS1 не подключён к контактным колодкам XT2 и XT3 либо в месте подключения нарушен контакт, произойдёт ложное срабатывание защиты по току. А при обрыве в цепи резистора R6 возможно ложное срабатывание защиты по напряжению. Если измерение тока нагрузки не требуется, минусовый вывод нагрузки следует подключить к колодке XT3 вместе с минусовым выводом ЛБП. Датчик тока RS1 в этом случае заменяют перемычкой из медного провода. После этого результаты измерения тока и мощности на ЖКИ станут нулевыми.
Файлы печатных плат в формате Sprint Layout 6.0 и программа микроконтроллера имеются здесь.
Литература
1. PIC16F87X. 28/40-Pin 8-Bit CMOS FLASH Microcontrollers. - URL: https://lib.chipdip. ru/059/DOC000059963.pdf (14.03.17).
2. 6-Pin DIP Zero-Cross Triac Driver Optocoupler (600 Volt Peak) MOC3061M, MOC3062M, MOC3063M, MOC3162M, MOC3163M. - URL: https://www.fairchildsemi. co m/dat as heets/MO/M OC3062M.pdf (14.03.17).
Автор: Г. Нюхтилин, г. Ковров Владимирской обл.
