Измерители комплексного сопротивления (импеданса) на основе делителя напряжения и трёх вольтметров известны. В частности, их применяют радиолюбители для измерения электрических параметров антенн [1]. Упрощённая схема такого прибора показана на рис. 1. К источнику переменного напряжения последовательно подключают исследуемое комплексное сопротивление (RH, Сн) и известное (образцовое) реактивное ёмкостное С0 или активное сопротивление R0.

Рис. 1
Зависимость между экспериментальными данными - измеренными значениями напряжений U1 U2, U3, константами fBX, Ro. С0 и искомыми параметрами RH, Сн описывают уравнения [2]:

При известных значениях образцового сопротивления R0 или ёмкости С0, а также частоты входного сигнала fBX погрешность измерения комплексного сопротивления определяется погрешностью измерения напряжений U1-U3. Для повышения точности нужно следить за постоянством напряжения U1 и частоты сигнала, а сопротивление образцового элемента (R0, Со) не должно существенно отличаться от ожидаемого сопротивления нагрузки. Если импеданс нагрузки заранее неизвестен, устанавливают образцовый резистор R0 сопротивлением 50... 100 Ом и проводят измерения. При различии напряжений U2 и U3 более чем в два раза в соответствующую сторону изменяют сопросопротивления (импеданса) на основе делителя напряжения и трёх вольтметров известны. В частности, их применяют радиолюбители для измерения электрических параметров антенн [1]. Упрощённая схема такого прибора показана на рис. 1. К источнику переменного напряжения последовательно подключают исследуемое комплексное сопротивление (RH, Сн) и известное (образцовое) реактивное ёмкостное С0или активное сопротивление R0.
тивление резистора R0 и повторяют измерения. По формулам (3б) и (5), используя (1) и (2), определяют вещественную часть сопротивления - RH. Заменив резистор R0 конденсатором С0 с ёмкостным сопротивлением на частоте измерения, приближённо равным сопротивлению резистора R0 проводят измерения и аналогично из (За) и (4) определяют реактивную составляющую неизвестного сопротивления Хн. Если результат имеет знак плюс, реактивная составляющая имеет ёмкостный харак-

Рис. 2
тер, а если минус - индуктивный. По формуле (6) или (7) находят ёмкость или индуктивность нагрузки.
Напряжения Ut и U3 можно измерять по отношению к общему проводу стандартным вольтметром переменного тока с большим входным сопротивлением, а вот измерить напряжение U2 подобным образом невозможно. Поэтому для реализации измерителя в диапазоне радиочастот прибегают к преобразованию переменного напряжения в постоянное с помощью выпрямителя на полупроводниковом диоде. Выпрямленное напряжение измеряют вольтметром постоянного тока. Для унификации измерений аналогично измеряют напряжения U1 и U3.
Один из источников погрешности - несимметричность напряжения генератора, источника высокочастотного сигнала. Эта особенность должна быть учтена, поэтому в измерителях с выпрямителями должна измеряться амплитуда одной и той же полуволны переменного напряжения. Кроме того, диодные выпрямители вследствие нелинейной передаточной характеристики при напряжении менее 1 В вносят дополнительную погрешность, которая может быть уменьшена за счёт применения калибровочных графиков [3] или поправочных таблиц.
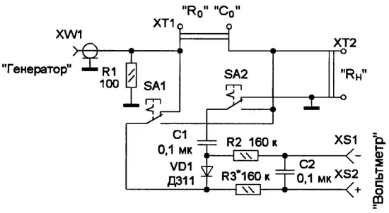
Схема предлагаемого измерителя показана на рис. 2. Резистор R1 обеспечивает согласование устройства с выходом генератора сигналов. Выпрямитель на диоде VD1, в зависимости от положения контактов переключателей SA1 и SA2, может быть подключён к различным точкам устройства. В указанном на схеме положении переключателей измеряется напряжение U1. В нижнем положении подвижного контакта переключателя SA1 (SA2 в верхнем) - U3, а в нижнем SA2 (SA1 в верхнем) - U2. Выход выпрямителя через ФНЧ R2R3C2 подключают к вольтметру постоянного тока, в качестве которого можно применить цифровой мультиметр.
Все детали монтируют в пластмассовом корпусе размерами 30x80x120 мм. Входное ВЧ гнездо XW1 (BNC-124) размещают на одной из боковых сторон, гнёзда для подключения нагрузки (клеммники нажимные РТ-213-03, РТ-224-01) - на соседней, переключатели - П2К с возвратом повторным нажатием и гнёзда для подключения образцовых элементов (РТ-213-03, РТ-224-01) - на верхней. Все указанные элементы следует расположить как можно ближе друг к другу. Диод VD1 и конденсатор С1 монтируют на выводах переключателей. Гнёзда XS1, XS2 могут быть любого типа, их размещают на свободной стенке корпуса, на них устанавливают конденсатор С2. Резисторы R2 и R3 припаивают между выводами переключателей и гнёздами XS1, XS2.
Калибруют измеритель следующим образом. На вход (гнездо XW1) подают переменное напряжение генератора (как правило, 1 В), к контактам ХТ1 и ХТ2 подключают резисторы
С2-10 по 51 Ом, а к гнёздам XS1, XS2 - вольтметр постоянного тока. Подборкой резистора R3 устанавливают показания вольтметра равными 1 В. Затем проводят определение поправочных коэффициентов, которые позволят повысить точность измерений. Для этого на вход подают постоянное напряжение 1 В, к контактам ХТ1 и ХТ2 подключают резисторы сопротивлением 10... 100 Ом так, чтобы на контактах ХТ2 получить напряжение, например, около 50 мВ, и проводят измерения вольтметром постоянного тока на контактах ХТ1 (U2=) и ХТ2 (U3=). Подав на вход переменное напряжение 1 В частотой 1,6 МГц, проводят измерения напряжений U2вч и U3B4 и находят поправочные коэффициенты для этой частоты Р2 = U2= - и2Вч и Р3 = U3= -U3B4 Аналогичным образом определяют поправочные коэффициенты на других частотах до 30 МГц.
Подключив к контактам ХТ1 и ХТ2 резисторы с другими сопротивлениями, повторяют измерения и находят поправочные коэффициенты для других значений напряжения U2 и U3 на различных частотах. Полученные результаты сводят в таблицу, которую используют при проведении измерений импеданса нагрузки.
Литература:
1. Барский А. Прибор для измерения импеданса антенн. - Радио, 2001, № 12, с. 59,60.
2. Коробейников В. Анализ прибора для измерения импеданса. - Радио, 2003, с. 65,70.
3. Степанов Б. ВЧ головка к мультимет-ру. - Радио, 2006, № 10, с. 58.
Автор: В.Коробейников, г. Ижевск
