Радиолюбителями разработаны различные варианты измерителей малых сопротивлений, однако почти все используют два способа измерения: подачу тока в несколько миллиампер через измеряемый резистор с последующим усилением напряжения резисторе или подачу стабильного тока 100 мА с непосредственным измерением напряжения. Устройства, реализованные по первому способу, потребляют небольшой ток, но требуют применения прецизионных ОУ [1]; по второму - потребляемый измерителем ток превышает 100 мА [2].
В то же время разработано устройство [3], позволяющее измерять сопротивления, используя измерительный ток 100 мА, но в импульсном режиме, что существенно снижает энергопотребление от источника питания. Недостатком этого устройства является невозможность точного измерения активного сопротивления дросселей и обмоток трансформаторов из-за наличия индуктивной составляющей.
Автор предлагает ещё один вариант миллиомметра, для которого мультиметр серии М830 (или аналогичный) использован как конструктивная основа и измерительный прибор. Особенностью миллиомметра является пониженное потребление тока от источника питания при большом измерительном токе. Такого результата удалось добиться за счёт применения импульсного стабилизатора тока (ИСТ) на основе микросхемы драйвера светодиодных ламп.
Основные технические параметры
Напряжение питания, В ................7,5...20
Ток потребления, мА, не более
в дежурном режиме 6
на пределе 20 Ом 8
на пределе 2 Ом 30
Измерительный ток, мА
на пределе 20 Ом 10
на пределе 2 Ом 100
Погрешность измерения, %, не более ................2

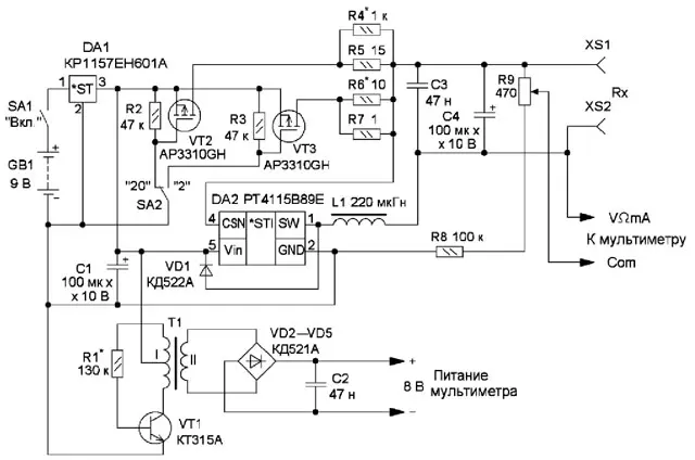
Рис. 1. Схема устройства
Схема устройства показана на рис. 1. Питается устройство от батареи GB1 напряжением 9 В, при этом все элементы запитаны от стабилизатора напряжения 6 В на микросхеме DA1. ИСТ собран на микросхеме DA2, выпрямительном диоде VD1 и дросселе L1. Резисторы R4, R5 и R6, R7 задают выходной ток ИСТ, их коммутация осуществляется с помощью полевых транзисторов VT2, VT3. Конденсаторы C3 и C4 сглаживают пульсации напряжения на измеряемом элементе. Управление транзисторами осуществляется с помощью переключателя SA2. Этот переключатель задаёт выходной ток ИСТ, который и является измерительным.
Маломощный преобразователь напряжения (МПН) собран на транзисторе VT1, трансформаторе T1 и выпрямительном диодном мосте V4-VD5. Конденсатор С2 сглаживает пульсации выпрямленного напряжения. МПН обеспечивает питанием мультиметр и его гальваническую развязку от элементов ИСТ.
Переменным резистором R9 устанавливаются нулевые показания мультиметра при замкнутых щупах XS1 и XS2, это необходимо для компенсации падения напряжения на измерительных проводах и позволяет использовать двухпроводную систему измерения.
Мультиметр устанавливают в режим измерения постоянного напряжения на пределе 200 мВ. После включения питания начинают работать МПН и ИСТ. При этом мультиметр будет показывать переполнение. При подключении измеряемого резистора ИСТ выдаст ток в соответствии с положением переключателя SA2. Микросхема DA2 отслеживает изменения тока в измерительной цепи и поддерживает его постоянным. Резисторы R4, R5, открытый канал транзистора VT2 являются измерительными для предела 20 Ом, а резисторы R6, R7, VT3 - для предела 2 Ом. При достижении верхнего порогового напряжения на измерительных элементах внутренний ключ микросхемы DA2 закрывается, ток в измерительной цепи, снижаясь, продолжает течь через диод VD1. При достижении нижнего порогового напряжения внутренний ключ DA2 открывается, увеличивая ток в измерительной цепи. Согласно описанию микросхемы частота коммутации ключа - до 1 МГц.
Микросхему стабилизатора напряжения КР1157ЕН601А можно заменить другим маломощным стабилизатором напряжения (желательно серии LDO) с выходным напряжением 6 В и максимальным током до 100 мА. Транзисторы VT2, VT3 - полевые p-канальные с изолированным затвором и сопротивлением открытого канала не более 0,2 Ом. Диоды - маломощные кремниевые с максимальной частотой не менее 1 МГц. Максимально допустимый ток диода VD1 должен быть не менее 100 мА. Постоянные резисторы - МЛТ, С2-23, переменный резистор - импортный RK1233N1 с включённым параллельно с ним резистором 1 кОм. Конденсаторы C2, C3 - керамические или плёночные, C1, C4 - оксидные К50-35 или импортные. Дроссель L1 - ДП-0,2. Переключатели SA1 и SA2 - малогабаритные движковые (ползунковые). Трансформатор T1 содержит три обмотки по 20 витков, намотанные проводом ПЭЛШО 0,12 на ферритовом кольцевом магнитопроводе от КЛЛ мощностью 15...20 Вт. Измерительные провода должны быть снабжены зажимами типа "крокодил". При монтаже диод VD1 должен быть как можно ближе подключён к конденсатору C1 и дальше от вывода 5 микросхемы DA2, который должен быть присоединён как можно ближе к истокам транзисторов VT2 и VT3.
Для налаживания потребуются два образцовых резистора сопротивлением 10 Ом и 1...2 Ом и регулируемый стабилизированный источник питания напряжением от 5 до 10 В и выходным током не менее 100 мА. Нужно перевести переключатель на предел "20 Ом", закоротить измерительные зажимы и установить нулевые показания резистором R9. Затем нужно подключить образцовый резистор сопротивлением 10 Ом, включить в место резистора R4 переменный такого же номинала и установить показания, соответствующие образцовому резистору. Затем заменяют переменный резистор постоянным с соответствующим фактическим сопротивлением как можно точнее. Аналогичную процедуру необходимо провести для резистора R6 при подключённом образцовом резисторе сопротивлением 1...2 Ом.
Большинство элементов установлены на двух макетных печатных платах, размещённых в свободном месте внутри мультиметра M830 (рис. 2). Переключатели установлены на передней панели мультиметра (рис. 3).

Рис. 2. Размещение элементов устройства на макетных печатных платах

Рис. 3. Внешний вид мультиметра
Это устройство можно сделать и в виде приставки к мультиметру и питать его от отдельного источника питания. В этом случае мультиметр будет питаться от своей батареи, поэтому элементы VT1, R1, T1, VD2-VD5 и C2 не нужны.
Литература
1. Высочанский П. Приставка к мультиметру для проверки низкоомных резисторов. - Радио, 2006, № 8, с. 23.
2.Бирюков С. Миллиомметр - приставка к мультиметру. - Радио, 2022, № 12, с. 40, 41.
3.Глибин С. Миллиомметр - приставка к мультиметру. - Радио, 2015, №8, с. 23, 24.
Автор: А. Староверов, г. Вологда
