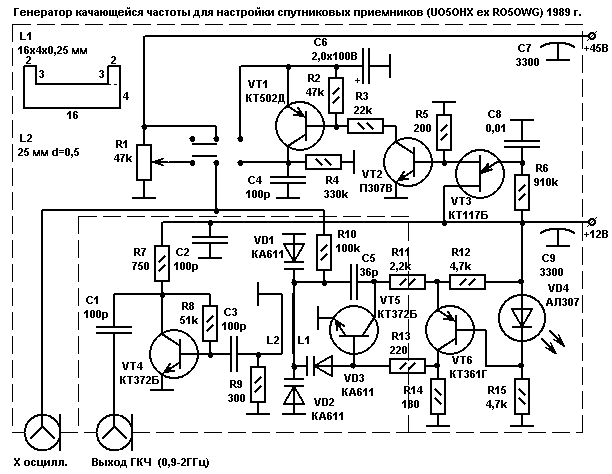
В генераторном ядре этой приставки испольуется схема гетеродина инженера Matjaz Vidmar YT3MV (ex YU3UMV) 1986 г. При подключении выхода пилы на вход Х осциллографа, а выхода в.ч. (через внешний аттенюатор) к входу спутникового приемника, можно наблюдать частотную характеристику его входных цепей и производить их настройку. Для входа Y осциллографа необходима с.в.ч. детекторная головка. Пересторйку частоты можно производить и вручную потенциометром R1. Уровень в.ч. на выходе около 0,5 вольт в диапазоне 0,9-2 ГГц. Особо хочу отметить, что паять с.в.ч. варикапы необходимо легкоплавким припоем, быстро и без ошибок, т.к. после повторной распайки их коэффициент перекрытия по емкости неизбежно падает. Вероятно это связанно с деградацией полупроводника при повышенной температуре.

Источник: www.shustikov.by.ru
