Принцип действия предлагаемого устройства схож с используемым в импульсных радиолокаторах. В проверяемую линию (кабельную или воздушную) подают короткий зондирующий импульс напряжения. Распространяясь по линии, он достигает места её неоднородности (неисправности), отражается от него и возвращается обратно. Измерив задержку между зондирующим и отражённым импульсами и зная скорость распространения электромагнитной волны в линии, нетрудно определить расстояние от прибора до места неисправности.
Сегодня множество линий связи имеют значительную длину и проложены по крышам зданий, замурованы в стены или закопаны в землю. Поэтому доступ к ним для ремонта, если место неисправности точно неизвестно, очень затруднён. Однако существуют приборы, позволяющие точно определить расстояние от начала кабеля до недоступного пока места повреждения. Зная это расстояние, можно найти нужное место, произвести здесь раскопки и отремонтировать кабель.
К таким устройствам относится и то, что предлагается в этой статье.
Основные технические характеристики
Разрешение экрана индикатора, пкс .................128x64
Длительность зондирующего импульса, мкс .............0,25
Скорость развёртки, мкс/пкс ....... 0,17
Напряжение питания, В ............ 5
Потребляемый ток, мА...........115
Габариты, мм ..............80x62x30
Масса, г........................110
Максимальная длина проверяемого кабеля, м ...........2500
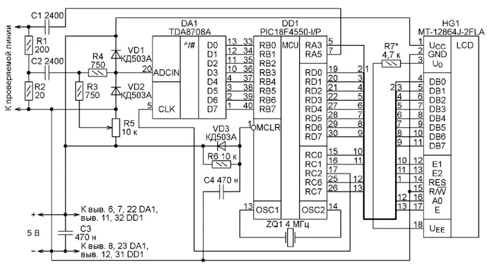
Схема устройства изображена на рис. 1. Сформированный микроконтроллером DD1 PIC18F4550-I/P [1, 2] на выходе RA5 зондирующий импульс поступает через конденсатор C1 в проверяемую линию и распространяется по ней. Если этот импульс встречает на своём пути обрыв или замыкание между проводами кабеля, он отражается от этого места, приходит по линии обратно и поступает на делитель напряжения из резисторов R1 и R2. Далее через конденсатор C2 и резистор R4 сигнал поступает на вход АЦП микросхемы видеоинтерфейса DA1 ТDA8708А, где преобразуется в цифровой код.

Рис. 1. Схема импульсного искателя места повреждения линии связи
Оцифрованные значения сохраняются в оперативной памяти микроконтроллера DD1, а затем отображаются на графическом ЖКИ HG1 (МТ-12864J-2FLA) [3] в виде осциллограммы. Переменным резистором R5 смещают линию развёртки по вертикали.
Чем с большего расстояния возвратился отражённый импульс, тем дальше от начала развёртки находится его изображение на экране. Чтобы проградуировать шкалу дальности, достаточно подключить к прибору отрезок заведомо исправного кабеля известной длины и наблюдать отражение от его противоположного конца. Учтите, что этот кабель должен быть однотипным с проверяемым, поскольку скорость распространения электромагнитных волн в кабелях разного типа заметно различается.
На рис. 2 виден обрыв кабеля на расстоянии 600 м. Если неисправность - замыкание проводов кабеля, то отражённый от неё импульс имеет противоположную полярность (рис. 3).

Рис. 2. Отображение данных на графическом ЖКИ в виде осциллограммы

Рис. 3. Отображение данных на графическом ЖКИ в виде осциллограммы
Монтажная плата прибора изображена на рис. 4.

Рис. 4. Монтажная плата прибора
Литература
1. PIC18F2455/2550/4455/4550 28/ 40/44-Pin, High-Performance, Enhanced Flash, USB Microcontrollers with nanoWatt Technology/. - URL: http:// ww1 .microchip.com/downloads/ en/DeviceDoc/39632e. pdf (28.12.14).
2. Яценков В. С. Микроконтроллеры Microchip с аппаратной поддержкой USB. - М.: Горячая линия- Телеком, 2008.
3. Жидкокристаллический модуль MT-12864J. - URL: http:// www.melt.com.ru/files/file2150172. 5.pdf (28.12.14).
Программу микроконтроллера можно найти здесь
Автор: А. Пичугов, рп Варгаши Курганской обл.
