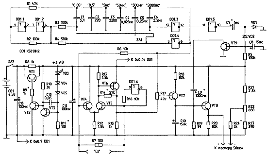
Предлагаю измеритель емкости (рис.1), с помощью которого можно измерять конденсаторы, даже не выпаивая их из схемы. Основными узлами измерителя служат:
- DD1.1, DD1.2, DD1.4 -генератор треугольного напряжения;
- VT4...VT6, DD1.6 - измерительный усилитель;
- VT7 - узел сравнения и детектор;
- VT8 - усилитель тока;
- DD1.3, DD1.5, VT9 - коммутатор, подключающий емкость СЭ к выходу детектора на пределах измерения "500 мкФ" и "5000 мкФ" (когда частота задающего генератора очень низкая);
- VT1...VT3 - стабилизатор напряжения с защитой от КЗ и индикацией разряда батареи питания.

Рис.1. Принципиальная схема приставки С-метра
Выходное напряжение стабилизатора - примерно 3,9 В. Режим стабилизации сохраняется до того момента, пока входное напряжение превышает 4 В. Степень насыщения регулирующего транзистора VT1 устанавливается резистором R9; R8 служит для запуска стабилизатора. Светодиод VD3 и диоды VD4, VD5 используются в качестве стабилитрона. Светодиод может быть любого типа, но даже экземпляры одного типа имеют заметный разброс по напряжению зажигания. Поэтому для точной установки выходного напряжения стабилизатора необходимо подобрать резистор R11. Входное напряжение 4 В выбрано с тем расчетом, что если использовать для питания аккумуляторы (4 шт.), то при их полной разрядке на каждом аккумуляторе не должно быть меньше 1 В (иначе их ресурс резко снижается). Если входное напряжение падает ниже 4 В, режим стабилизации срывается, и светодиод гаснет. Конденсатор С12 служит для подавления паразитных ВЧ-колебаний. Генератор DD1.1, DD1.2, DD1.4 вырабатывает треугольное напряжение разных частот (для каждого предела измерения своя частота). Чем больше измеряемая емкость, тем ниже должна быть частота генератора. Выходное напряжение генератора через делитель R6-R7 (1:100) подается на измеряемую емкость. Его величина на клеммах "Сх" - примерно 35 мВ. Поэтому элементы схемы, в которой стоит данная емкость, не оказывают влияния на точность измерения. Исключение составляют низкоомные резисторы или индуктивность, включенные параллельно емкости, что бывает весьма редко.
Широкополосный усилитель на VT4...VT6 и источник опорного напряжения на DD1.6 усиливают эти 35 мВ до напряжения порядка 3 В. Если измеряемая емкость не подключена, на концах резистора R17 присутствуют два напряжения одной частоты и примерно одинаковой амплитуды, но противоположные по фазе, поскольку усилитель инвертирует выходное напряжение генератора. Резистором R17 балансируют вход детектора, добиваясь минимальных показаний микроамперметра. Предварительно резистором R22 (баланс по постоянному току) стрелку тестера следует вывести на середину шкалы. После балансировки с помощью R17, резистором R22 возвращают стрелку прибора на "О" шкалы.
Прибор готов к работе. При переключении пределов измерения балансировка сохраняется, но при повторном включении через большой промежуток времени может возникнуть разбаланс, который восстанавливается через 2...3 минуты. На пределах "500 мкФ" и "5000 мкФ" стрелка устанавливается на "О" дольше, т.к. к выходу детектора VT7 подключается большая емкость С9.
Измеряемый конденсатор Сх включается в цепь обратной связи измерительного усилителя, снижая его коэффициент усиления на данной частоте пропорционально своей емкости. Выходное напряжение усилителя уменьшается и уже не компенсирует противофазное образцовое напряжение генератора. Величину разбаланса на R17 фиксирует VT7, эмиттерный повторитель VT8 усиливает сигнал по току и подает на измеритель. Стрелка отклоняется пропорционально измеряемой емкости. Частоты генератора подобраны таким образом, что для прибора с током полного отклонения 100 мкА на первом пределе измерений отклонение стрелки на всю шкалу вызывает емкость 0,1 мкФ.
Если используется контрольный прибор на 50 мкА, максимальная емкость, измеренная на первом пределе, будет составлять 0,05 мкФ. На схеме пределы измерений и элементы указаны для головки 50 мкА. Схема работает достаточно линейно и с головкой 100 мкА. Бывают тестеры с измерительными головками на 60 или 75 мкА. Сопротивления рамок у всех тестеров разные. Поэтому если в конце шкалы возникает нелинейность, следует подобрать токоограничительный резистор R24, и в небольших пределах - частоту генератора.
Эту регулировку удобно проводить на 2-м, 3-м или 4-м пределе. Допустим, на 3-м пределе подключаем образцовую емкость 2 мкФ. Стрелка тестера (включен предел 100 мкА) устанавливается на деление "20". Проверяем точность в середине шкалы, измерив емкость 5 мкФ. Если во всех точках измеренные значения соответствуют номиналам, а в конце шкалы, допустим, образцовая емкость 10 мкФ дает "90", то надо несколько уменьшить R24. При этом показания по всем точкам сместятся в большую сторону. Чтобы сместить все точки обратно, следует несколько понизить частоту генератора на 3-м пределе, т.е. увеличить емкость СЗ. После регулировки линейности на одном из пределов, она сохраняется и на остальных, но может потребоваться коррекция частот в ту или иную сторону. Понижая частоту, получаем снижение показаний, и наоборот. В начале шкалы линейность измерений зависит от того, насколько точно проведена балансировка с помощью R17.
Для проверки работы измерительного усилителя необходимо отпаять R4 от вывода 4 DD1.2 и запаять его на вывод 6 DD1.4. Измеряем постоянное напряжение на выводе 6 DD1 и коллекторе VT6 относительно "общего" провода - оно должно быть одинаковым (отличаться не больше чем на 100...200 мВ). Регулировка производится подбором R14 (при его уменьшении напряжение на коллекторе VT6 повышается).
Измерения следует проводить через 5...10 мин после перепайки элементов, чтобы успел восстановиться тепловой режим схемы. После регулировки напряжений соединение R4 с выводом 4 DD1 восстанавливается. На пределе 3 измеряются переменные напряжения на обоих выводах R17. Если они отличаются где-то на 200 мВ, то этого достаточно.
Для детектирования сигнала используется положительная полуволна треугольного напряжения, поэтому важно, чтобы измерительный усилитель не входил в насыщение при усилении положительной полуволны. Если нет осциллографа, то это можно проверить так. Включив нижний предел и сравнив колебания стрелки тестера, измерить выходное напряжение генератора на выводе 6 DD1 и на коллекторе VT6. Измерять следует постоянное напряжение, т.к. период колебаний стрелки - около 1 с. Измерительный усилитель не будет входить в насыщение, если размах колебаний на коллекторе VT6 меньше на 100...200 мВ, чем на выводе 6 DD1. Это легко компенсируется балансировкой R17. Размах напряжения на выходе усилителя регулируется резисторами R14, R15 (при уменьшении номиналов усиление уменьшается).
Все эти регулировки подробно описаны для получения повышенной точности измерений. В большинстве случаев этого не потребуется (погрешность - в пределах 10%).
На пределе 6 возможны небольшие колебания стрелки прибора, что в большинстве случаев не влияет на точность измерений.
Детали. DD1 - К561ЛН2, 564ЛН2, К176ЛН2. Транзисторы лучше использовать КТ3102...КТ3107, но, в принципе, подойдут любые кремниевые.
Диоды - любые кремниевые. Все резисторы - МЛТ-0,125 или 0,25 Вт, кроме R7. Перед измерением конденсатор желательно разрядить. Если случайно попался не разряженный, R7 должен иметь запас по мощности. Когда измеряемая емкость имеет небольшой заряд, броска стрелки прибора не происходит, т.к. R18 ограничивает скорость заряда СЮ (С9), вводя VT7 в насыщение. За это время R7 разряжает Сх, и показания устанавливаются плавно. Для увеличения скорости движения стрелки R18 можно уменьшить.
Выключатель питания SA2 и переключатель пределов SA1 - любого типа. Резисторы R17, R22 - желательно группы А, любого типа.
Прибор собран на плате из тонкого нефольгированного стеклотекстолита. Отверстия под выводы деталей проколоты шилом. Элементы соединены своими выводами - для уменьшения монтажной емкости. С1 ...С6 распаяны на переключателе. Конструкция поместилась в корпусе от карманного радиоприемника "Электрон". На передней панели расположены SA1, SA2, VD3, R17, R22, гнезда "Сх" и "мкА". При напряжении питания 4,5 В ток потребления приставки - примерно 15 мА.
Автор: В.БОГНАР, г.Харьков.
