В гражданских зданиях уже давно применяются датчики дыма как зарубежного, так и отечественного производства. В последнее время чтобы обеспечить своевременную сигнализацию о начавшемся пожаре, их стали устанавливать и в жилых домах А что делать, если такого датчика нет и отсутствует возможность его приобрести?

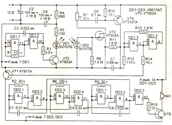
Рис. 1
Самодельный датчик дыма можно собрать по схеме, изображенной на рисунке. Чувствительным элементом здесь служит оптопара с открытым каналом, образованная двумя ИК излучающими диодами VD1 и VD2. Первый из них работает по прямому назначению, а второй принимает его излучение. ИК сигнал диода VD1 промодули-рован импульсами частотой 0,5... 1 кГц, поступающими от генератора на элементах DD1 1 и DD1.2 через усилитель на транзисторе VT2.
При хорошей оптической связи между диодами VD1 и VD2 на выводах последнего образуется импульсное напряжение, которое усиливает транзистор VT3, а затем детектирует транзистор VT4, напряжение на коллекторе которого в этом случае имеет высокий логический уровень.
Если в результате наличия в воздухе дыма оптическая связь между диодами VD1 и VD2 нарушена, уменьшатся как амплитуда напряжения на затворе транзистора VT3, так и постоянное напряжение на коллекторе транзистора VT4 Триггер Шмита на элементах DD1.3 и DD1.4, к выходу одного из элементов которого подключена базовая цепь транзистора VT1, следит за уровнем напряжения на коллекторе транзистора VT4
В результате при отсутствии дыма транзистор VT1 закрыт и микросхемы DD2 DD3 отключены от источника питания. С появлением дыма этот транзистор открывается на указанные микросхемы поступает питание и собранный на них генератор звукового сигнала начинает работать. К выходу генератора подключен через усилитель на транзисторе VT5 электромагнитный излучатель звука НА1.
Транзистор КПЗ0ЗА можно заменить на КПЗ0ЗЕ, а КТ3107А - одним из серии КТ361. Любой транзистор из числа КТ817А, КТ603А, КТ503А в данном устройстве может быть заменен другим из того же списка или транзистором серий КТ815, КТ817.
Конструкция датчика может быть произвольной, но диоды VD1. VD2 необходимо разместить рядом, направив их оптические окна друг на друга и обеспечив к ним свободный доступ воздуха из окружающего датчик пространства.
Налаживание прибора сводится к установке движка подстроечного резистора R7 в такое положение, при котором наличие между диодами VD1 и VD2 дыма (например, сигаретного) приводит к подаче звукового сигнала, а после его удаления сигнал прекращается. Добиваясь хорошего результата, можно подбирать и взаимное положение диодов VD1 и VD2. Проверку и регулировку датчика рекомендуется повторить несколько раз.
Автор: А. Павлов. г. Мирный Архангельской обл.
