Частотомер измеряет частоту входного сигнала в диапазоне 10 Гц...50 МГц со временем счета 0,1 с и 1 с, отклонение частоты в пределах ±10 МГц, а также осуществляет счет импульсов с отображением интервала счета (до 99 с). Входное сопротивление составляет 50... 100 Ом на частоте 50 МГц и увеличивается до нескольких килоом на низшей частоте диапазона.

Рис. 1
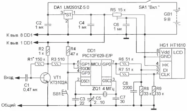
Схема частотомера показана на рис. 1. Основной элемент - микроконтроллер PIC12F629 (DD1), работающий по программе, коды которой приведены в таблице. Измерение частоты осуществляется посредством подсчета числа импульсов за фиксированный временной интервал. Используются два интервала - 0,1 си 1 с. В первом случае для получения частоты число импульсов умножается на 10, во втором - значения числа импульсов и частоты совпадают.

Микроконтроллер содержит два таймера-счетчика (TMR0 и TMR1), первый из которых используется для счета импульсов, а второй - для отсчета временных интервалов. Благодаря встроенному асинхронному восьмиразрядному предделителю максимальная измеряемая частота сверху ограничена только скоростью работы его триггеров и не зависит от тактовой частоты микроконтроллера. Однако содержимое предде-лителя невозможно считать программно, и для того чтобы его "извлечь", использован метод, описание которого приведено в статье Д. Яблокова и В. Ульриха "Частотометр на PIC-контрол-лере" ("Радио", 2001, № 1, с. 21, 22).
Усилитель входного сигнала собран на транзисторе VT1, с коллектора которого импульсный сигнал поступает на вход T0CKI (вывод 5) микроконтроллера DDI. Для отображения информации применен цифровой индикатор НТ1610 (HG1) со встроенным контроллером. При работе в режиме ведомого вход НК индикатора HG1 соединяют с общим проводом, а данные передаются последовательно 4-битными посылками по линиям DI и CLK. Ограниченное число линий ввода-вывода микроконтроллера DD1 не позволило выделить две из них для реализации штатного режима передачи данных, поэтому данные и синхроимпульсы пришлось передавать с выхода GP0 микроконтроллера DD1 через резистивные делители. На вход CLK индикатора HG1 импульсы поступают через делитель R7R9, а на вход DI - через интегрирующий делитель R6R8C8. Для передачи низкого логического уровня (логического 0) на выходе GP0 микроконтроллера DD1 формируется импульс напряжения длительностью 5 мкс. При этом конденсатор С8 зарядиться не успевает, и по спаду импульса на входе DI в индикатор HG1 запишется логический 0. Для передачи логической 1 длительность импульса намного больше постоянной времени цепи R6R8C8, и конденсатор С8 успевает зарядиться до высокого логического уровня, поэтому будет записана логическая 1. Пауза между импульсами также должна быть более постоянной времени цепи R6R8C8, чтобы конденсатор С8 успел разрядиться.
Питание частотомера осуществляется от гальванической или аккумуляторной батареи напряжением 8...9 В. Напряжение питания усилителя и микроконтроллера стабилизировано интегральным стабилизатором DA1. На индикатор HG1 питающее напряжение поступает с движка подстроечного резистора R5, оно должно находиться в пределах 1,4... 1,6 В.
После включения питания микроконтроллер выполняет подпрограмму измерения частоты с временем счета 0,1 с. При кратковременном нажатии на кнопку SB1 значение частоты фиксируется и микроконтроллер измеряет отклонение частоты от зафиксированного значения с последующим отображением этого отклонения на табло индикатора HG1. Повторное кратковременное нажатие на кнопку SB1 возвращает устройство в исходное состояние. Для перехода в режим измерения частоты и ее отклонения с временем счета 1 с следует нажать на кнопку SB1 и удерживать ее не менее 2 с. Еще одно длительное нажатие на кнопку SB1 переводит устройство в режим счета импульсов. В этом режиме по коротким нажатиям на кнопку последовательно происходят запуск, остановка и обнуление счетчика и индикатора времени измерения.
Частота и ее отклонение отображаются на табло частотомера в герцах. При интервале измерения 0,1 с показания выглядят следующим образом: "1Fxxxxxxxx" для частоты или "1 Fi_xxxxxxx" ("1 F-xxxxxxx") для отклонения частоты, где хххххххх - частота или ее изменение, а знак показывает на ее увеличение или уменьшение. Поскольку в индикаторе не предусмотрен вывод знака "+", он отображается как " При интервале измерения 1 с на первой позиции индикатора присутствует цифра 2. В режиме счета импульсов до старта на табло индикатора будут нули, в режиме счета - СС уууууу, где СС - время счета в секундах, уууууу - число импульсов.

Рис. 2
По окончании счета показания фиксируются.
Большинство деталей монтируют на печатной плате из односторонне фольгированного стеклотекстолита толщиной 1... 1,5 мм, чертеж которой показан на рис. 2. В устройстве применены под-строечный резистор СПЗ-19, постоянные резисторы С2-23, МЛТ, подстроеч-ный конденсатор КТ4-25, остальные - К10-17. Микросхему LM2931Z-5.0 можно заменить на 78L05, транзистор КТ3102А - на транзисторы серий КТ316, КТ342, КТ368 с любыми буквенными индексами. Плата вместе с батареей размещена в пластмассовом корпусе размерами 30x50x70 мм. Индикатор и выключатель питания закреплены на передней панели, где для них сделаны отверстия соответствующего размера. Для питания устройства можно использовать батареи "Крона", "Корунд", 6F22, потребляемый ток составляет около 9 мА. Микроконтроллер можно запрограммировать с помощью программ Pony Prog, 1С Prog.
Налаживание прибора сводится к регулировке точности измерения частоты. Для этого от образцового генератора подают непрерывный сигнал с частотой около 1 МГц, амплитудой 0,5 В и подст-роечным конденсатором С5 добиваются совпадения показаний индикатора с частотой входного сигнала. Затем подборкой резистора R1 устанавливают максимальную чувствительность частотомера.
Текст и коды программы микроконтроллера можно скачать здесь.
Автор: И. Котов, г. Красноармейск Донецкой обл., Украина
