Измерительный прибор, в зависимости от его назначения и области применения, должен удовлетворять заданным требованиям. Определение многих параметров радиоэлектронной аппаратуры, в частности звуковоспроизводящей, часто сводится к измерению переменных напряжений различной формы. В настоящее время можно приобрести различные многофункциональные измерительные приборы - мультиметры, многие из которых доступны по цене.
Но у большинства таких приборов есть один существенный недостаток - небольшой частотный диапазон измерения переменных напряжений. Так, у мультиметров серии хх83хх этот диапазон частот составляет 45...450 Гц, у мультиметра M890G - диапазон 40...400 Гц, у мультиметра DT9208A - диапазон 40...400 Гц. Более современный мультиметр CD119B, из более высокой ценовой категории, имеет диапазон частот при измерении напряжения переменного тока 40...1000 Гц. Причём неравномерность АЧХ даже в этом узком диапазоне не нормируется.

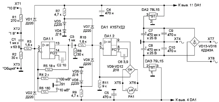
Рис. 1. Схема милливольтметра со стрелочным индикатором
Выходом из этой ситуации может быть изготовление относительно несложного самодельного вольтметра переменного напряжения со стрелочным индикатором или изготовление приставки к цифровому мультиметру, который используется как индикатор. Схема милливольтметра со стрелочным индикатором показана на рис. 1. Интервал измеряемых напряжений от 1 мВ до 10 В перекрывается четырьмя пределами: 10 мВ; 100 мВ; 1 В; 10 В. Диапазон частот при неравномерности не более ±0,25 дБ - от 20 Гц до 100 кГц на пределах 100 мВ, 1 В и 10 В и от 20 Гц до 20 кГц на пределе 10 мВ. Погрешность измерения не превышает 4 % на пределе 10 В и не более 3 % на остальных пределах. Входное сопротивление - 300 кОм на пределе 10 В и 30 кОм на остальных пределах. Входная ёмкость - не более 14 пФ. Потребляемый ток - 10 мА.
Основа этого милливольтметра - сдвоенный ОУ К157УД2, обладающий низким уровнем шума, небольшим напряжением смещения и сравнительно широкой полосой пропускания. На ОУ DA1.1 выполнен усилитель переменного напряжения с коэффициентом усиления 10 или 100, который можно изменять с помощью перемычки S1. При удалении этой перемычки ОУ DA1.1 становится повторителем напряжения, и измерения значения входного напряжения выполняются на пределе 1 В. С выхода этого ОУ сигнал через ФВЧ C3R8 с частотой среза около 5 Гц и поступает на выпрямитель на ОУ DA1.2. Диодный мост VD9-VD12 c измерительным прибором - микроамперметром PA1 в диагонали включён в цепь ООС. Поэтому ток через микроамперметр зависит только от входного напряжения ОУ DA1.2 и сопротивления резистора R11. Как известно [1], синусоидальный сигнал характеризуется несколькими напряжениями - среднеквадратичным или действующим напряжением U, амплитудой напряжения Ua и средневы-прямленным напряжением Uср.вып., которые связаны между собой соотношениями Ua = 1,41xU и Uср.вып. = 0,9xU = 0,637хUa.
Цепь R3VD1VD2 на входе усилителя защищает вход ОУ DA1.1 от напряжения, превышающего напряжение питания. Аналогичную функцию выполняют резистор R10 и диоды VD3-VD8, защищая вход ОУ DA1.2, а также стрелку микроамперметра PA1 от механических повреждений при бросках тока , вызванного подачей на вход ОУ DA1.1 напряжения с амплитудой большей, чем напряжение питания. Необходимо отметить, что верхнюю частоту диапазона ограничивает выпрямитель на ОУ DA1.2. На частоте более 110 кГц форма выходного сигнала искажается (не хватает быстродействия) и становится треугольной.
Питание осуществляется от двухполярного блока питания, выполненного на интегральных стабилизаторах напряжения DA2, DA3, конденсаторах С7- С10 и диодном мосте VD13-VD16. В качестве понижающего трансформатора можно использовать трансформатор с максимальным выходным током не менее 50 мА. Если вторичная обмотка одна напряжением 17...18 В, один её конец подключают к контакту ХТ4 для первого милливольтметра и ХТ6 для второго милливольтметра, а второй - к контакту ХТ7 или ХТ8. Подойдёт и трансформатор с обмоткой напряжением 35...36 В с отводом посередине. Вывод отвода подключают к контакту ХТ4 для первого милливольтметра и ХТ6 для второго милливольтметра, а остальные выводы подключают к контактам ХТ7 и ХТ8.
В устройстве применены постоянные резисторы R1, R2, R4-R6 - С2-29 с допуском ±0,5 %, остальные резисторы (кроме R11) - МЛТ с допуском ±5 %, конденсаторы С7, С8 - К50-35 или аналогичные импортные, конденсатор С1 - К73-17, С2, С6 - КТ, КД, остальные конденсаторы - К10-17 или импортные. Диоды Д220 можно заменить диодами серий КД521, КД522, диоды VD4, VD5 могут быть любыми маломощными германиевыми, замена диодов Д18 - ГД507А, диоды КД243А можно заменить диодами серии 1Ы400х. Резистор R11 желательно выбрать из ряда Е192 номиналом 8,98 кОм. Если это затруднительно, такой резистор можно выбрать из нескольких резисторов с номиналом 9,1 кОм, при этом следует использовать омметр с погрешностью не более 0,5%. Перемычка S1 - от устройства СВП телевизора 3УСЦТ. Микроамперметр применён от тестера ТЛ-4М класса точности 2,5 стоком полного отклонения 100 мкА и конечной отметкой шкалы 100. Поэтому он вносит заметную долю погрешности в измерения. Если применить микроамперметр М265 класса точности 1,0, можно уменьшить общую погрешность до 2,5 % на пределе 10 В и до 1,5 % на остальных.

Рис. 2. Чертёж печатной платы устройства и схема размещения элементов на ней
Все элементы милливольтметра смонтированы на печатной плате из двухстороннего фольгированного стеклотекстолита толщиной 2 мм, её чертёж показан на рис. 2. Сплошные участки фольги по краю платы с двух сторон через отверстия соединены между собой отрезками медного лужёного провода. Микросхема DA1 установлена в панель, при этом её неиспользуемые выводы 10 и 12 удалены.

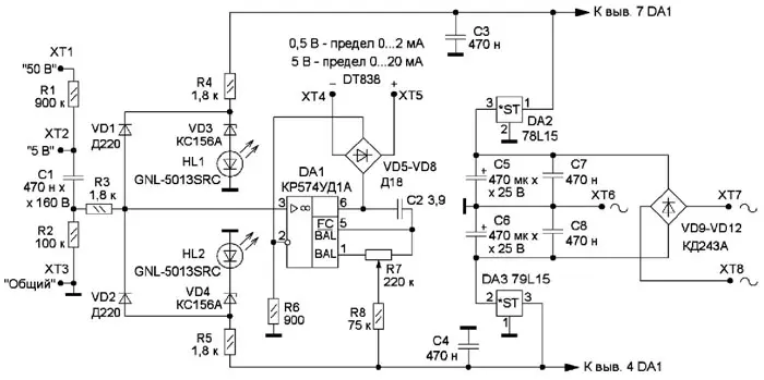
Рис. 3. Схема второго милливольтметра
Правильно собранное устройство в налаживании не нуждается. В случае самовозбуждения усилителя на ОУ DA1.1 следует подобрать конденсатор С2. Схема второго милливольтметра показана на рис. 3. У него в качестве индикатора измеряемого напряжения можно использовать один из цифровых мультиметров, перечисленных в начале статьи. Поэтому точность измерений у него выше. Интервал измеряемых напряжений 1 мВ...50 В перекрывается тремя пределами: 50 В; 5 В; 0,5 В. Диапазон частот при неравномерности АЧХ не более 0,25 дБ - 10 Гц...1 МГц на пределах 5 В и 0,5 В и 10 Гц...40 кГц на пределе 50 В. Погрешность прибора не превышает 3,3 % на пределе 50 В и не более 2,3 % на остальных пределах. Входное сопротивление - 1 МОм на пределе 50 В и 100 кОм на остальных. Входная ёмкость - не более 18 пФ, потребляемый ток - 13 мА. Основой этого милливольтметра является ОУ DA1 (КР574УД1А), имеющий частоту единичного усиления не менее 10 МГц и скорость нарастания выходного напряжения не менее 50 В/мкс. Это позволило увеличить верхнюю частоту диапазона измеряемых напряжений. Элементы R3-R5, HL1, HL2, VD1-VD4 предназначены как для защиты входа ОУ, так и для ограничения выходного тока, который не должен превышать 5 мА [2]. Светодиоды одновременно выполняют функцию индикации наличия питающих напряжений. В качестве индикатора напряжения использован мультиметр М838 в режиме измерения постоянного тока, он вносит основную погрешность в измерения около 1,8 %. При использовании мультиметра M890G, который имеет те же пределы измерений постоянного тока, погрешность будет до 2,3 % на пределе 50 В, а на остальных пределах - 1,3%. Показания, как и в стрелочном вольтметре, соответствуют среднеквадратичному значению измеряемого напряжения.
Одним из недостатков этого милливольтметра является дрейф нуля после прогрева, что требует его корректировки с помощью резистора R7. Кроме того, недостатком цифровой индикации является сложность считывания пульсирующих значений измеряемого напряжения, которые могут быть в области низких частот 10...40 Гц.
Требования к радиоэлементам такие же, как и для стрелочного милливольтметра. Чертёж платы из двухстороннего фольгированного стеклотекстолита показан на рис. 4.

Рис. 4. Чертёж платы из двухстороннего фольгированного стеклотекстолита и схема размещения элементов на ней
Собранное без ошибок устройство в налаживании не нуждается. В случае самовозбуждения усилителя на ОУ DA1 следует подобрать конденсатор С2.
Чертежи печатных плат находятся здесь.
Литература
1.Мирский Г. Я. Электронные измерения. - М.: Радио и связь, 1986.
2.Тарабрин Б. В. Интегральные микросхемы. Справочник. - М.: Радио и связь, 1983.
3.Лэнди Р., Дэвис Д., Альбрехт А. Справочник радиоинженера. - М.: Государственное энергетическое издательство, 1961.
Автор: С. Семихатский, г. Ейск Краснодарского края
