Часть 3. Выключатель освещения
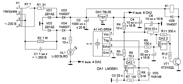
Это устройство обеспечивает включение освещения (или другого оборудования, например, сушилки для рук, нагревателя или вентилятора), если в зоне его контроля появляется какой-либо объект. Схема выключателя показана на рис. 14. Принцип его действия основан на контроле среднего напряжения на выходе Echo дальномера HC-SR04. Генератор запускающих импульсов собран по схеме мультивибратора на ОУ DA2.1. Для получения требуемых параметров импульса цепи зарядки (VD5R7) и разрядки (R7R8) конденсатора С3 сделаны различными. На ОУ DA2.2 собран компаратор напряжения, который управляет ключом на транзисторе VT1. На неинвертирующий вход ОУ DA2.2 с подстроечного резистора R10 поступает образцовое напряжение, которое определяет дальность обнаружения объекта. Импульсы с выхода Echo дальномера HC-SR04 поступают на интегрирующую цепь R9C5, а уже постоянное напряжение с её выхода - на инвертирующий вход ОУ DA2.2. Через резистор R11 осуществляется положительная обратная связь, благодаря которой введён гистерезис, повышающий помехозащищённость выключателя.

Рис. 14. Схема выключателя
В дежурном режиме длительность импульсов на выходе Echo велика, поэтому на инвертирующем входе напряжение больше, чем на неинвертирующем, а на выходе ОУ DA2.2 будет напряжение, близкое к нулю. Транзистор VT1 закрыт, реле К1 обесточено, поэтому на нагрузку, подключённую к разъёму X1, сетевое напряжение не поступает.
При появлении в зоне контроля выключателя объекта длительность импульсов на выходе Echo дальномера HC-SR04 уменьшается, следом уменьшается постоянное напряжение на выходе интегрирующей цепи и компаратор на ОУ DA2.2 переключается. В результате транзистор VT1 откроется, реле сработает и своими контактами К1.1 подаст сетевое напряжение на нагрузку. При удалении объекта из зоны контроля устройство вернётся в исходное состояние и нагрузка обесточится.
В выключателе применён сетевой источник питания на балластном конденсаторе C1. Резистор R1 ограничивает бросок тока при подключении устройства к сети 230 В. На стабилитронах VD1, VD2 и диодах VD3, VD4 собран мостовой выпрямитель. Причём стабилитроны ограничивают выпрямленное напряжение на уровне 11,5...14 В, а конденсатор С2 сглаживает его пульсации. От этого напряжения питается реле К1. Для питания дальномера и микросхемы DA2 применён стабилизатор напряжения DA1. Конденсаторы С4 и С6 дополнительно фильтруют напряжение питания +5 В и образцовое напряжение соответственно. Светодиод HL1 сигнализирует о подаче питания на выключатель.
Все детали устройства размещены на односторонней печатной плате из стеклотекстолита толщиной 1...1,5 мм, чертёж которой показан на рис. 15. Применены постоянные резисторы С2-23, Р1-4, МЛТ, подстроечный - импортный или СП3-19, оксидные конденсаторы - К50-35 и импортные, С3 - плёночный или керамический, С1 - плёночный, рассчитанный на работу в сети 230 В. Выпрямительные диоды - любые маломощные с допустимым током 100 мА и обратным напряжением 100 В, стабилитроны - с напряжением стабилизации 12...15 В, допустимым током стабилизации и прямым током не менее 25...30 мА, подойдут, например, импортные 1 N4742, 1N4743, 1N4744. Диод VD5 - любой маломощный импульсный. Светодиод - повышенной яркости свечения любого цвета. Применено реле MZP A 001 46 05 с номинальным напряжением обмотки 12 В и её сопротивлением 450 Ом. Мощность коммутируемой нагрузки определяется параметрами контактов реле. Для применённого реле, согласно маркировке на корпусе, допустимый коммутируемый ток - 5 А при напряжении 250 В. Для подключения сети и нагрузки применён клеммник барьерный винтовой серии DG25 с шагом выводов 7,62 мм.

Рис. 15. Печатная плата
Но можно применить и другие, рассчитанные для работы в сети 230 В. Внешний вид смонтированной платы показан на рис. 16.

Рис. 16. Внешний вид смонтированной платы
Налаживание сводится к проверке надёжного запуска дальномера HC-SR04, при необходимости для этого следует подобрать конденсатор С3. Дальность обнаружения устанавливают подстроечным резистором R10. На этапе налаживания для установки дальномера HC-SR04 на плату можно временно установить гнёзда из серии PSB, например, отрезав четыре штуки от гнезда PSB-10 (DS1023-1x10). После проверки работоспособности и налаживания гнезда можно удалить и впаять дальномер непосредственно в отверстия платы.
Плату размещают в пластмассовый корпус подходящего размера. В корпусе делают отверстия для излучателя и приёмника дальномера (рис. 17), а также для соединительных проводов. Для оперативной регулировки чувствительности подстроечный резистор R10 можно снабдить осью, чтобы она выступала из корпуса выключателя.

Рис. 17. Внешний вид устройства
С помощью реле можно коммутировать и другие источники напряжения, для этого контакты реле надо просто отсоединить от сети 230 В.
Нелишним будет напоминание о том, что все элементы выключателя находятся под напряжением сети 230 В, поэтому нужно обязательно соблюдать технику безопасности. На этапе налаживания выключатель следует питать от лабораторного источника с выходным напряжением 12 В и током до 100 мА. Подключают лабораторный источник параллельно конденсатору С2.
Чертежи печатных плат в формате Sprint-Layout имеются здесь.
Автор: И. Нечаев, г. Москва
