Описываемый в статье тахометр предназначен для измерения частоты вращения воздушного винта авиамоделей, но его можно использовать для контроля работы и других лопастных механизмов - роторов, крыльчаток, обтюраторов.
По составу функциональных узлов и по техническим характеристикам этот прибор близок к авиамодельным тахометрам [1-3]. В отличие от [1], в его составе нет ИК-передатчика, поэтому предлагаемый тахометр конструктивно проще и удобнее в эксплуатации. В отличие от тахометров [2, 3], в нём предусмотрена возможность калибровки перед проведением измерения, что повышает точность измерения и позволяет оперативно контролировать работоспособность тахометра.
Этим прибором можно измерять частоту вращения воздушных винтов, содержащих две, три и четыре лопасти.
Прибор имеет два предела измерений частоты вращения воздушного винта: до 3000 об/мин и до 30000 об/мин. Погрешность измерения - не более ±2,5%. Напряжение питания - 12 В. Ток потребления - не более 60 мА. Тахометр оснащён стрелочным индика тором частоты вращения, что обеспечивает не только количественную, но и качественную информацию о динамике изменения контролируемого параметра [4].

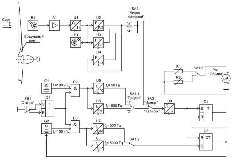
Рис. 1. Функциональная схема тахометра
Тахометр выполнен на доступной элементной базе и прост в налаживании. Функциональная схема тахометра приведена на рис. 1, где A1 - полосовой усилитель; B1 - фоточувствительный элемент; D1, D4 - RS-триггеры; D2, D3 - электронные коммутаторы (логические элементы 2И); D5 - счётчик импульсов; G1, G2 - кварцевые генераторы прямоугольных импульсов; H1 - узел контрольного свето диодного индикатора; PA1 - стрелочный индикатор частоты вращения воздушного винта; R1, R2 - токоограничивающие резисторы; SA1-SA3 - переключатели пределов измерения, числа лопастей воздушного винта и режима работы прибора (калибровка или проведение измерения) соответственно; SB1 - кнопка управления; U1 - формирователь прямоугольных импульсов; U2-U8 - делители частоты; U9 - формирователь коротких импульсов.
Тахометр работает следующим образом. Каждый кварцевый генератор G1 и G2 вырабатывает на своём выходе периодическую последовательность прямоугольных импульсов напряжения, следующих с частотами f1 и f2, соответственно равными 100 кГц, которая поступает на один из входов логических элементов D2 и D3.
Когда кнопка SB1 не нажата, на выходе RS-триггера D1, устраняющего дребезг её контактов, формируется напряжение низкого логического уровня, которое подаётся на вход логических элементов D2, D3, и на их выходы не проходят импульсы, вырабатываемые кварцевыми генераторами G1 и G2. Когда кнопка SB1 нажата, на выходе RS-триггера D1 формируется напряжение высокого логического уровня, и на выходы логических элементов D2 и D3 проходят импульсы генераторов G1 и G2.
С выхода логического элемента D2 импульсы частотой f = 100 кГц поступают на вход делителей частоты U5, U6, имеющих коэффициенты деления K = 2000 и L = 200 соответственно, а с выхода логического элемента D3 импульсы с той же частотой поступают на входы делителей частоты U7, U8, имеющих коэффициенты деления M = 200 и P = 20 соответственно. На выходе делителей частоты U5, U6, U7, U8 формируются импульсы напряжения частотой f3 = 50 Гц, f4 = 500 Гц, f5 = 500 Гц, f6= 5000 Гц соответственно.
Импульсы напряжения частотой f3 = 50 Гц и f4 = 500 Гц предназначены для калибровки прибора перед проведением измерения. Частота 50 Гц соответствует частоте вращения воздушного винта 3000 об/мин (максимальной на первом пределе измерения), а частота 500 Гц - 30000 об/мин (максимальной на втором пределе измерения). Импульсы напряжения частотой f5 = 500 Гц и f6 = 5000 Гц - тактовые, они необходимы для функционирования тахометра.
Тахометр калибруют, установив переключатель SA3 в положение "Калибр.", а переключатель SA1 - в положение, соответствующее выбранному пределу измерения. В режиме калибровки тахометра импульсы напряжения частотой f3 = 50 Гц или f4 = 500 Гц (в зависимости от положения переключателя SA1.1) с выхода делителя частоты U5 или U6 поступают на вход формирователя коротких импульсов U9, фронты выходных импульсов которого совпадают с нарастающими перепадами напряжения на выходе выбранного переключателем SA1.1 соответствующего делителя частоты. Выходные импульсы напряжения формирователя U9, воздействуя на вход S RS-триггера D4 и вход R счётчика D5, устанавливают их в единичное и нулевое состояние соответственно.
Импульсы напряжения частотой f5 = 500 Гц или f6 = 5000 Гц (в зависимости от положения переключателя SA1.2) с выхода делителя частоты U7 или U8 поступают на тактовый вход С счётчика D5. Через промежуток времени, определяемый разрядностью этого счётчика и частотой тактовых импульсов, на выходе этого счётчика, а следовательно, и на входе R RS-триггера D4 появляется импульс напряжения высокого логического уровня, что вызывает переключение этого триггера в нулевое состояние. В результате регулярного повторения этих процессов на выходе RS-триггера D4 формируется последовательность прямоугольных импульсов напряжения, следующих с частотой 50 или 500 Гц, нормированных по длительности в соответствии с установленным пределом измерения.
Выход счётчика импульсов D5 соединён также с управляющим входом кварцевого генератора G2, воздействие на который уменьшает случайную составляющую погрешности длительности импульсов напряжения на выходе RS-триггера D4, связанную с неопределённостью фазы импульсов, вырабатываемых кварцевым генератором G2 в момент его запуска [5].
С выхода RS-триггера D4 периодическая последовательность нормированных по длительности и фиксированных по амплитуде прямоугольных импульсов напряжения поступает через токоограничивающие резисторы R1 или R2 и соответствующие контакты переключателя SA1.3 на индикатор частоты вращения - микроамперметр PA1, измеряющий постоянную составляющую, прямо пропорциональную частоте f3 = 50 Гц или f4 = 500 Гц калибровочных импульсов напряжения. Резисторы R1, R2 - подстроечные, с их помощью в режиме калибровки тахометра устанавливают стрелку микроамперметра PA1 на последнее деление шкалы на каждом пределе измерения.
Для проведения измерения переключатель SA3 устанавливают в положение "Измер.", а переключатель SA1 - в положение, соответствующее выбранному пределу измерения. При проведении измерения фоточувствительный элемент B1 тахометра направляют на плоскость диска, ометаемого лопастями вращающего воздушного винта. Его лопасти периодически прерывают световой поток, падающий на фоточувствительный элемент B1, преобразующий прерывистый оптический сигнал в электрический импульсный сигнал, который усиливает и отфильтровывает от помех полосовой усилитель A1. Формирователь импульсов U1 формирует из выходного сигнала усилителя A1 прямоугольные импульсы напряжения с крутыми перепадами.
Частота следования этих импульсов F равна произведению частоты вращения воздушного винта на число его лопастей, которых может быть две, три или четыре. Для учёта этого фактора в сигнальный тракт тахометра введены делители частоты U2-U4, уменьшающие частоту импульсов F в два, три и четыре раза. Необходимый коэффициент деления выбирают переключателем SA2.
Узел контрольного светодиодного индикатора H1, подключённый к выходу формирователя прямоугольных импульсов U1, служит для контроля наличия оптического сигнала (прерывания светового потока, падающего на светочувствительный элемент B1). В отсутствие оптического сигнала или при его недостаточной интенсивности светодиод индикатора H1 не светит. С появлением оптического сигнала, интенсивность которого достаточна для измерения частоты вращения воздушного винта, светодиод вспыхивает в ответ на каждое прерывание падающего на светочувствительный элемент B1 светового потока. При частоте этих прерываний более 40...50 Гц свечение светодиода индикатора H1 кажется непрерывным.
Прямоугольные импульсы напряжения с выхода одного из делителей частоты U2-U4 (в зависимости от положения переключателя SA2) поступают на вход формирователя коротких импульсов U9. Далее периодический процесс формирования на выходе RS-триггера D4 прямоугольных импульсов напряжения, нормированных по длительности и фиксированных по амплитуде, следующих с частотой вращения воздушного винта, протекает аналогично тому, как это происходит при калибровке тахометра, при этом стрелочный индикатор PA1 показывает частоту вращения воздушного винта.
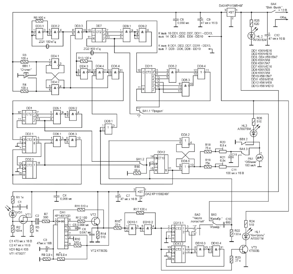
Рис. 2. Принципиальная схема тахометра
Принципиальная схема тахометра показана на рис. 2. Фотодиод VD1 - фоточувствительный элемент (B1 на рис. 1). Цепь R1C1 - фильтр в цепи питания фотодиода. ОУ DA1, полевой транзистор VT1, биполярный транзистор VT2, конденсаторы C2, C3, C5, C6 и резисторы R2, R5, R7-R12, R14 образуют полосовой усилитель (A1 на рис. 1). Истоковый повторитель на транзисторе VT1 согласует высокое выходное сопротивление фотодиода VD1 с низким входным сопротивлением инвертирующего усилителя на ОУ DA1, которое задано резистором R7. Коэффициент усиления по напряжению этого инвертирующего усилителя равен отношению сопротивления резисторов R11 и R7. Цепь R8R9C3 обеспечивает нормальный режим работы ОУ DA1 по постоянному току при однополярном питании. Резистор R10 задаёт ток управления этого ОУ. Конденсатор C2 - разделительный, конденсатор C5 служит для частотной коррекции ОУ DA1. Транзистор VT2 и резисторы R12, R14 образуют эмиттерный повторитель, повышающий нагрузочную способность усилителя. Конденсатор C6 - фильтрующий.
Коэффициент усиления по напряжению полосового усилителя в середине полосы пропускания - не менее 500, нижняя и верхняя граничные частоты полосы пропускания, определяемые по уровню -3 дБ, - не более 10 Гц и не менее 5 кГц соответственно. Фото-чувствительный элемент и полосовой усилитель тахометра питаются от отдельного стабилизатора напряжения +9 В, выполненного на микросхеме DA2, и фильтрующих конденсаторов C4, C7. Это уменьшает влияние на работу фоточувствительного элемента и полосового усилителя помех, создаваемых импульсными и цифровыми узлами тахометра и распространяющимися по цепям питания.
На логических элементах DD10.1, DD10.2 собран формирователь прямоугольных импульсов напряжения (U1 на рис. 1) - триггер Шмитта, его пороги переключения заданы резисторами R15, R17. Двоичные счётчики импульсов DD13.1, DD13.2 и логические элементы DD10.3, DD10.4 образуют делители частоты на два, три и четыре (U2- U4 на рис. 1).
Узел светодиодного индикатора (H1 на рис. 1) состоит из усилителя тока на транзисторе VT3, резисторов R23, R24 и светодиода HL1. Резистор R23 задаёт ток базы транзистора VT3, а резистор R24 - ток, протекающий через светодиод HL1.
Логические элементы DD4.1, DD4.2 и резисторы R3, R4 образуют RS-триггер (D1 на рис. 1), управляемый кнопкой SB1.1. Генератор прямоугольных импульсов напряжения частотой f = 100 кГц (G1 на рис. 1) включает в себя логические элементы DD3.1, DD3.2, резистор R6 и кварцевый резонатор ZQ1. Генератор прямоугольных импульсов напряжения частотой f2 = 100 кГц (G2 на рис. 1) включает в себя логические элементы DD4.3, DD4.4, резистор R13 и кварцевый резонатор ZQ2. Соединённые между собой выводы 1 и 2 логического элемента DD8.1 - управляющий вход этого генератора. Логические элементы DD3.3 и DD6.4 - электронные коммутаторы (D2 и D3 на рис. 1).
Двоичный счётчик DD11 и логические элементы DD5.2, DD5.3, DD8.4 - делитель частоты на 2000 (U5 на рис. 1). Двоичный счётчик DD7, логические элементы DD9.1, DD9.2 и двоичный счётчик DD1, логические элементы DD5.1, DD6.2 - делители частоты на 200 (U6 и U7 на рис. 1 соответственно). Двоичные счётчики DD2.1, DD2.2 и логические элементы DD6.1, DD6.3 - делитель частоты на 20 (U8 на рис. 1).
Дифференцирующая цепь R22C10 - формирователь коротких импульсов напряжения (U9 на рис. 1). Десятичный счётчик импульсов DD12 (D5 на рис. 1) и логические элементы DD8.2, DD8.3, образующие RS-триггер (D4 на рис. 1), - формирователь прямоугольных импульсов напряжения фиксированной длительности, равной 18 мс и 1,8 мс соответственно на первом и втором пределах измерения. Резистор R16 устраняет неопределённое состояние тактового входа CN счётчика DD12 во время перемещения подвижного контакта переключателя SA1.2 из одного положения в другое.
Резисторы R18-R21 ограничивают на соответствующем пределе измерения максимальный ток, протекающий через микроамперметр PA1. Их переключает третья группа контактов переключателя SA1. Конденсатор C11 уменьшает дрожание стрелки микроамперметра PA1 при низкой частоте вращения воздушного винта. Вторая группа контактов кнопки SB1 закорачивает выводы микроамперметра PA1, когда измерение не производится, что устраняет опасные для него броски тока, возникающие во время включения и выключения прибора. При нажатой кнопке SB1 эта же группа контактов включает светодиод HL3, свечение которого показывает, что идёт измерение.
Стабилизатор напряжения, включающий в себя микросхему DA3 и фильтрующие конденсаторы C8, C9, C12, формирует на своём выходе напряжение +9 В, предназначенное для питания цифровых и импульсных функциональных узлов тахометра. Светодиод HL2 и токоограничивающий резистор R25 - узел индикации включённого состояния прибора, SA4 - выключатель питания.
Тахометр смонтирован навесным способом на макетной плате. Фотодиод VD1 помещён в цилиндрическую бленду, защищающую его чувствительный элемент от попадания постороннего света.
Неполярный оксидный конденсатор C2 - импортный, он заменим отечественным К50-6 или К50-15. Остальные оксидные конденсаторы - К50-35, вместо них можно использовать другие подобные. Керамические конденсаторы - К10-17-1а, вместо них подойдут КМ6 или импортные. Постоянные резисторы - С2-33, возможная замена - С2-23, МЛТ, ОМЛТ. Подстроечные резисторы - СП2-2а или другие подобные. Кварцевые резонаторы - РГ-01 или другие с частотой последовательного резонанса 100 кГц. Кнопка SB1 - КМ2-1, галетный переключатель SA2 - ПГК-3П3Н, переключатели SA1, SA4 - импортные, вместо них можно использовать другие аналогичные. Микроамперметр - М906 или другой с током полного отклонения стрелки 100 мкА.
Фотодиод ФДК-155 можно заменить другим, подходящим по техническим характеристикам. Вместо светодиодов серии АЛ307 допустимо использовать и другие подходящего цвета свечения.
Замена полевого транзистора КП307Г - транзисторы этой же серии или серии КП303. Транзисторы КТ503Б можно заменить транзисторами этой же серии или другими аналогичными. Вместо ОУ КР1407УД3 можно использовать 1407УД3 с учётом различий в типе корпуса и назначении выводов. Микросхемы серии К561 могут быть заменены микросхемами серии 564 или импортными функциональными аналогами. Интегральные стабилизаторы напряжения КР1158ЕН9Г можно заменить другими этой же серии с выходным напряжением +9 В.
Налаживание функциональных узлов тахометра особенностей не имеет и выполняется по известным методикам. Стрелку микроамперметра PA1 устанавливают на последнее деление шкалы при калибровке прибора на пределах измерений 3000 и 30000 об/мин подстроечными резисторами R20 и R21 соответственно.
Во время измерения тахометром частоты вращения воздушного винта максимальное расстояние от фоточув-ствительного элемента прибора до плоскости диска, ометаемого лопастями вращающегося воздушного винта, не должно превышать 150...180 мм. Следует исключить попадание на фото-чувствительный элемент тахометра пульсирующего светового потока, создаваемого источниками искусственного освещения, например, лампами накаливания или люминесцентными лампами.
Литература
1.Ильин О. Авиамодельный тахометр. - Радио, 2015, № 10, с. 38-40.
2.Ильин О. Авиамодельный тахометр. - Радио, 2019, № 2, с. 35-37.
3.Ильин О. Авиамодельный тахометр. - Радиолюбитель, 2019, №7, с. 18, 19; №8, с. 22, 23.
4.Межлумян А. Цифровая или аналоговая? - Радио, 1986, № 7, с. 25, 26.
5.Алёшин П. Стабильный одновибратор. - Радио, 1993, № 8, с. 40.
Автор: О. Ильин, г. Казань

