Чтобы увидеть пришедшего посетителя, хозяева домов устанавливают различные видеоустройства возле квартиры или на улице у входных ворот, с помощью которых можно записывать и наблюдать за посетителями в этих местах. В настоящее время такое видеоустройство как видеоглазок, появившийся в середине 90-х годов прошлого века, является самым простым и доступным. Держать видеоглазок постоянно подключённым к источнику питания экономически не оправдано, желательно включать его на некоторое время при появлении в наблюдаемой им зоне посетителя. Включение видеоглазка можно совместить с включением звонка, звуком сообщающего о посетителе. При этом посетитель сам нажимает на кнопку звонка и вместе со звучанием звонка включается и видеоглазок. Такая автоматика была уже описана в журнале [1], но она потребляет в дежурном режиме определённую мощность от источника постоянного напряжения. Предлагаемое устройство в дежурном режиме от сети 230 В тока не потребляет совсем.

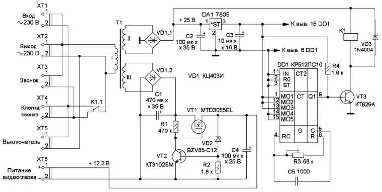
Рис. 1. Схема устройства управления питанием видеоглазка
Схема устройства управления питанием видеоглазка показана на рис. 1. К разъёму XT 1 подключается сеть 230 В, к разъёму XT3 подключается электрический бытовой звонок, а к разъёму XT4 - обычная кнопка звонка. В таком состоянии устройство обесточено и находится в дежурном режиме. При нажатии на кнопку звонка напряжение сети поступает на звонок и через нормально замкнутый переключающий контакт K1.1 обесточенного реле K1 на первичную обмотку трансформатора T1. Напряжение обмотки II выпрямляет диодный мост VD1.1. От этого напряжения питается стабилизатор напряжения на микросхеме DA1, который формирует стабилизированное напряжение постоянного тока 5 В, которое используется для питания таймера, собранного на микросхеме DD1 (КР512ПС10). Эта микросхема включена по схеме генератора инфранизкой частоты, заимствованной из [2].
При появлении напряжения питания транзистор VT3 открывается током, протекающим через резистор R4, поэтому реле K1 срабатывает. При отпускании кнопки звонка устройство остаётся подключённым к сети на время, определяемое таймером. Длительность выдержки таймера устанавливают под-строечным резистором R3. После окончания выдержки времени на выходе Q1 (вывод 9) микросхемы DD1 устанавливается напряжение, близкое к нулю, транзистор VT3 закрывается и реле отключает трансформатор T1 от сети. В результате устройство переходит в дежурный режим. Схема такого использования реле заимствована из [3, 4] с некоторой переработкой и дополнительными возможностями.
Одна из таких возможностей - включение вместе с видеоглазком лампы, освещающей место перед ним, а также монитора, подключённого к выходу видеоглазка. Чтобы реализовать эту возможность, к первичной обмотке трансформатора T1 подключён разъём XT2. К нему можно подключить осветительную лампу и монитор. Монитором может быть обычный транзисторный телевизор, включённый в режим видеовхода, а не в режим приёма с антенного входа. Такой режим используют для просмотра видеопрограмм с видеомагнитофона, DVD-плеера или для просмотра цифрового эфирного телевидения DVB-T2 со специальной приставки. К этому входу подключают видеоглазок соединительным кабелем. При подключении чёрно-белого видеоглазка, а большая часть из недорогих видеоглазков такими и являются, изображение на телевизоре будет чёрно-белое. Телевизор при подаче на него сетевого напряжения должен включаться сразу в режим видеовхода, а не в дежурный режим или в режим приёма эфирного телевидения.
Другая дополнительная возможность - это включение видеоглазка самим хозяином дома для наблюдения за ситуацией у входных дверей. Дополнительный выключатель, который может быть обычным выключателем для включения осветительных ламп, замыкает своими контактами выводы разъёма XT5 и тем самым подаёт сетевое напряжение непосредственно на первичную обмотку трансформатора T1. В этом случае устройство подаёт питание на видеоглазок, осветительную лампу и монитор, но звонок не звонит. Поскольку в этом случае таймер работает, снять напряжение с видеоглазка можно по окончании времени выдержки и сразу после размыкания контактов выключателя. При использовании вместо выключателя кнопки с само-возвратом, устройство включается только на время работы таймера, как и при нажатии на звонковую кнопку.
С вторичной обмотки III трансформатора T1 выпрямленное диодным мостом VD1.2 напряжение поступает на стабилизатор напряжения, собранный на транзисторах VT1 и VT2. Стабилизированное напряжение выводится на разъём XT6, к которому подключают провода питания видеоглазка. Стабилизатор напряжения выполнен по схемам, опубликованным в [5, 6], но вместо транзистора в качестве стабилитрона, работающего в микротоковом режиме, используется обычный стабилитрон VD2. Мощный полевой транзистор VT1 MTD3055EL [7] включён в линию питания и регулирует выходное напряжение. Биполярный маломощный транзистор VT2 регулирует проводимость мощного полевого транзистора так, что напряжение на выходе стабилизатора (12,2...12,5 В) определяется напряжением стабилизации стабилитрона VD2 и напряжением база-эмиттер биполярного транзистора. Если для питания видеоглазка необходимо другое напряжение, следует применить стабилитрон с соответствующим напряжением стабилизации.
В устройстве применены постоянные резисторы МЛТ, С2-23, подстроечный резистор - многооборотный СП3-39А. Оксидные конденсаторы - К50-35 или аналогичные импортные, C5 - керамический или плёночный. Использовано герметичное электромагнитное реле РЭН34ХП4.500.000-01 с номинальным напряжением обмотки 24 В, но можно применить аналогичное импортное. Понижающий трансформатор Т1 - ТПП234 мощностью 9 Вт, параметры которого приведены в [8]. У этого трансформатора шесть вторичных обмоток. В устройстве они включены так, чтобы получить два переменных напряжения 20...22,5 В. В этом случае последовательно включены две обмотки с напряжением по 10 В и одна обмотка с напряжением 2,55 В. Если необходимо меньшее напряжение на входе линейного стабилизатора, подключают одну или две обмотки трансформатора. Транзистор КТ829А можно заменить транзистором КТ972А, устанавливать его на теплоотвод нет необходимости. Транзистор VT1 установлен на ребристый теплоотвод с площадью поверхности не меньше 100 см2, его размеры зависят оттока, потребляемого видеоглазком. Интегральный стабилизатор напряжения 7805 на теплоотвод не устанавливают. Стабилитрон BZV85-C12 можно заменить импортным стабилитроном серии BZV55 с соответствующим напряжением стабилизации или отечественным стабилитроном серии Д814.

Рис. 2. Чертеж печатной платы устройства и размещение деталей на ней
Часть деталей устройства размещены в корпусе с применением навесного проводного монтажа, за исключением деталей, относящихся к таймеру, они установлены на односторонней печатной плате размерами 75x30 мм, чертёж которой и расположение элементов на ней показаны на рис. 2. Плата крепится через отверстия в чехле реле к корпусу устройства. В корпусе установлены трансформатор, теплоотвод, на котором размещён транзистор VT1, сдвоенный диодный мост VD1 и клеммы ХТ1 - ХТ6. Если корпус устройства токопроводящий, теплоотвод необходимо от него изолировать.
Налаживание заключается в проверке указанных на схеме напряжений и установке необходимого времени выдержки таймера подстроечным резистором R3, например, 20 с. Стабилизированное напряжение питания видеоглазка, как уже сказано выше, регулируется подборкой стабилитрона VD2.
Примечание.Для защиты транзистора VT2 и стабилитрона VD2 от возможной перегрузки по току и выходу из строя последовательно со стабилитроном следует включить токоограничивающий резистор сопротивлением 100 Ом. Он незначительно уменьшит коэффициент стабилизации стабилизатора.
Чертёж печатной платы в формате Sprint-Layout находится здесь.
Литература
1. Овсянников С. Блок управления "видеоглазком". - Радио, 2005, №12, с. 44.
2. Иванов А. Генератор прямоугольных импульсов инфранизкой частоты на КР512ПС10. - Радио, 1991, №12, с. 32, 33.
3. Александров И. Звонковая кнопка управляет освещением. - Радио, 1990, № 4, с. 82.
4. Александров И. Звонковая кнопка управляет освещением: наша консультация. - Радио, 1991, № 1, с. 76, 77.
5. Александров И. Стабилизатор напряжения. - Радио, 1988, № 2, с. 61.
6. Нечаев И. Экономичный стабилизатор напряжения. - Радио, 1984, № 12, с. 53.
7. MTD3055EL. - URL: https://www. alldatasheet.com/datasheet-pdf/pdf/5451/ MOTOROLA/MTD3055EL.html (04.12.21).
8. Шульгин Г. Унифицированные трансформаторы. - Радио, 1982, № 1, с. 59, 60.
Автор: А. Татарков, г. Луганск
