Усилители мощности низких частот имеют в качестве основной задачи усиление сигнала частотой от 10 Гц до 20000 Гц. Применяются такие усилители, как в промышленных проектах и устройствах, так и в быту. Многие любители электронной техники самостоятельно создают УНЧ в домашних условиях, пользуясь готовыми схемами. А вот составить схему такого устройства будет очень непросто, так как схемотехника усилителей весьма специфична и требует определенных знаний. Подробно о конструктивных особенностях и принципе работы описано в учебном пособии авторов Завьялова С. А. и Мурасова К. В. под названием "Схемотехника усилителей мощности низких частот"
Данное пособие актуально и в наши дни, не смотря на то, что издано еще в 2010 году. Содержит в себе не только теоретические знания о базовых понятиях работы усилителей, но и практические исполнения, что поможет закрепить всю информацию в голове и воплотить в реальном устройстве.
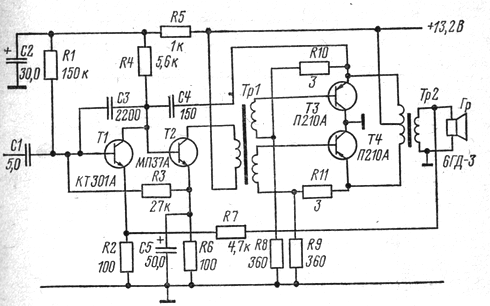
Усиление звуковой частоты может быть трансформаторным и бестрансформаторным, однотактным и двухтактным или мостовым. Раньше, практически все схемы были трансформаторными. Одна из них представлена ниже.

Рис. 1. Трансфоматорная схема
Самым существенным недостатком был объем готового устройства и его вес. Естественно, что трансформатор требовалось мотать самостоятельно, что не каждый мог осуществить. Поэтому, большую популярность стали приобретать бестрансформаторные схемы и схемы, собранные на транзисторах.
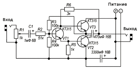
Схема простого УНЧ на транзисторах существенно выделяется своей компактностью и простотой сборки.

Рис. 2. Схема простого УНЧ на транзисторах
Запитывается вся схема от "Кроны" или источника постоянного напряжения 9В.
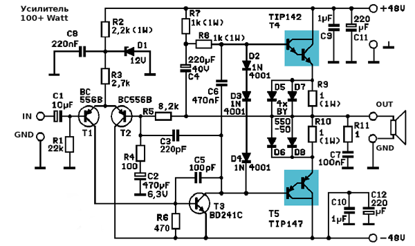
Следующая схема так же без трансформатора, но с большим количеством электронных компонентов.

Рис. 3. Безтрансформаторная схема
Она признана многими радиолюбителями, довольно таки проста в сборке. Выдаваемая мощность получается достаточно существенной, начиная от 100 Вт, чего уже вполне достаточно для серьезного усилителя. Соединив такой усилитель по мостовой схеме, вполне можно ожидать мощности до 500 Вт. Входное напряжение двуполярное при этом составляет около 45 – 50 Вольт. При желании запитать подобную схему от сети потребуется собрать дополнительно простенький двуполярный выпрямитель.

Рис. 4. Двуполярный выпрямитель
Современное устройство уже собирается на микросхемах, которые из себя представляют почти оконченный УЗЧ.
Автор: RadioRadar
